Devpost
Participate in our public hackathons
Devpost for Teams
Access your company's private hackathons
Grow your developer ecosystem and promote your platform
Drive innovation, collaboration, and retention within your organization
By use case
Blog
Insights into hackathon planning and participation
Customer stories
Inspiration from peers and other industry leaders
Planning guides
Best practices for planning online and in-person hackathons
Webinars & events
Upcoming events and on-demand recordings
Help desk
Common questions and support documentation
Making healthcare accessible, affordable and simple for everyone.
A cloud based AI-first video editor that comes with advanced AI grounded into the editor. It is built around the idea of giving the creative controls and creative freedom to the users.
Upload a csv and get a complex dashboard of insights ready to be exported.
A cursor for ML/AI engineers
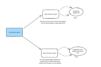
Your Real-Time Industry Intelligence Feed. Personalized funding alerts, product updates, competitor movements, and more — right in your inbox
Create ai agent workflows inside your chrome extension loaded with the power of chrome's built-in AI. Automate your tasks at 0 cost, with offline capabilities and complete local processing!