Devpost
Participate in our public hackathons
Devpost for Teams
Access your company's private hackathons
Grow your developer ecosystem and promote your platform
Drive innovation, collaboration, and retention within your organization
By use case
Blog
Insights into hackathon planning and participation
Customer stories
Inspiration from peers and other industry leaders
Planning guides
Best practices for planning online and in-person hackathons
Webinars & events
Upcoming events and on-demand recordings
Help desk
Common questions and support documentation
Point your phone at an injury, and talk to Dr. Muhammad. He sees it and walks you through first aid step by step, out loud, in real time. No typing. No searching. Just help when you need it.
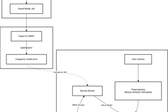
We empower smallholder farmers to detect 15+ crop diseases instantly on their smartphones—no internet required. Save crops, secure harvests.