Devpost
Participate in our public hackathons
Devpost for Teams
Access your company's private hackathons
Grow your developer ecosystem and promote your platform
Drive innovation, collaboration, and retention within your organization
By use case
Blog
Insights into hackathon planning and participation
Customer stories
Inspiration from peers and other industry leaders
Planning guides
Best practices for planning online and in-person hackathons
Webinars & events
Upcoming events and on-demand recordings
Help desk
Common questions and support documentation
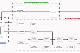
Agentic Refrigerator uses AI and computer vision to track food in real time, reduce waste, and manage inventory via a mobile app—bringing smart automation to everyday kitchens.
Introducing our web app that uses LLMs to create custom prosthetic instructions on-the-fly. Input your condition and constraints to receive detailed, easy-to-follow guides for assistive devices!
Bias mitigation for any CSV file, universal using LLM, getting correct columns that may exhibit bias and then using SMOTE ADASYN.