Inspiration
We were inspired by the everyday challenge of food waste and the lack of visibility into what's inside our refrigerators. With the growing trend of smart homes and AI integration, we saw an opportunity to create something practical, intelligent, and impactful—something that could help households and commercial kitchens manage their food better and reduce waste.
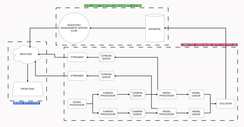
What it does
Agentic Refrigerator is an AI-powered system that detects, tracks, and manages the inventory of fruits and vegetables in real time. Using computer vision and a mobile app interface, it logs what’s inside the fridge, updates a backend database, and allows users to remotely monitor and manage their inventory—helping them make smarter grocery decisions.
How we built it
We used a YOLO-based object detection model trained on custom data to identify fruits and vegetables. A real-time video stream is processed through camera queues and model processors, and the detection results are sent to a backend system where data is collated and stored. A mobile app interfaces with this backend to give users live updates. The architecture is modular and built to scale, with components like streamers, signal processors, and an LLM-based inventory server.
Challenges we ran into
- Configuring real-time detection without lag in low-power devices
- Integration between multiple asynchronous queues and processors
- Establishing a reliable backend-to-mobile communication pipeline
- Data annotation and training custom models in limited time
Accomplishments that we're proud of
- Successfully built an end-to-end real-time detection and tracking system
- Integrated mobile application with live inventory sync
- Designed a modular architecture that is scalable and robust
- Reduced inventory update latency significantly during live demos
What we learned
- Deepened our understanding of real-time computer vision pipelines
- Learned how to coordinate multiple components in a distributed system
- Gained hands-on experience with edge computing and backend integration
- Improved our teamwork and debugging workflow under time pressure
What's next for Snack Trackers
We plan to add expiration tracking and weight sensors, integrate with recipe and grocery APIs, and scale the system to manage full fridge contents—not just fruits and vegetables. Eventually, we aim to commercialize the product or open-source key components to benefit the broader smart home community.
Built With
- express.js
- node.js
- python
- react
- reactnative
- urllink
- yolo
Log in or sign up for Devpost to join the conversation.