Devpost
Participate in our public hackathons
Devpost for Teams
Access your company's private hackathons
Grow your developer ecosystem and promote your platform
Drive innovation, collaboration, and retention within your organization
By use case
Blog
Insights into hackathon planning and participation
Customer stories
Inspiration from peers and other industry leaders
Planning guides
Best practices for planning online and in-person hackathons
Webinars & events
Upcoming events and on-demand recordings
Help desk
Common questions and support documentation
AI Engineer
AI that learns FROM students, not just teaches them. FunLearn activates the Feynman Technique at scale with DigitalOcean Gradient AI — turning every kid into a confident explainer.
AI-powered voice healthcare assistant for rural India. Runs on edge, speaks 7 languages, measures vitals, scans prescriptions, generates clinical notes via Amazon Nova 2 Lite — works offline.
Fun Learn flips the script: YOU teach the AI. Powered by Gemini, our Feynman Engine & Misconception Tracer turn passive study into active mastery via Time Travel, Debates & 9 languages.
FIBOMed transforms complex medical reports into visual stories. Doctors upload reports and generate explanations with BRIA FIBO visualizations and Gemini. Patients understand their health better.
Clinic-Buddy: AI-powered clinical trial simulator. Predict success rates, analyze risks, and optimize trials before spending millions. Four AI agents. One smart decision. Save time. Save lives.
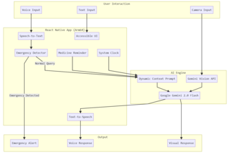
Care-Giver AI: Voice-first companion for elderly. Speaks English/Hindi/Tamil/Telugu etc. Medicine reminders, emergency SOS to contacts, mental health chat support. Built on Arm for all.
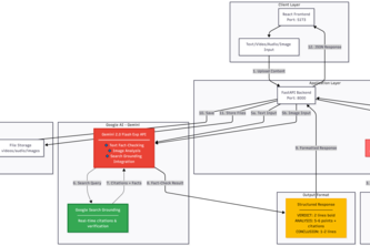
Fact Checker solves this problem with AI-powered verification. Upload any video, audio, text or image, and our system automatically extracts the content, analyzes it using Google's Gemini 2.5 Flash.
hi