Devpost
Participate in our public hackathons
Devpost for Teams
Access your company's private hackathons
Grow your developer ecosystem and promote your platform
Drive innovation, collaboration, and retention within your organization
By use case
Blog
Insights into hackathon planning and participation
Customer stories
Inspiration from peers and other industry leaders
Planning guides
Best practices for planning online and in-person hackathons
Webinars & events
Upcoming events and on-demand recordings
Help desk
Common questions and support documentation
https://arjunprabhulal.com
BoutiqueAI Shopping Assistant is personalized shopping concierge. Instead of scrolling endlessly, users get curated product recommendations in real time.
BoutiqueAI Shopping Assistant is personalized shopping concierge. Instead of scrolling endlessly, users get curated product recommendations in real time using ADK and MCP
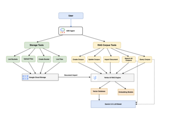
Built a RAG agent using ADK Web + Vertex AI that ingests PDFs, chunks & embeds them, stores in GCS, searches across corpora, and generates Gemini-based, citation-backed answers.
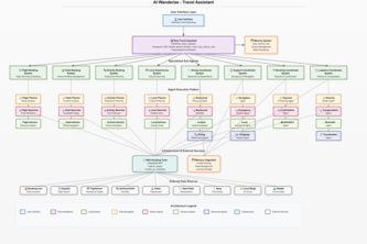
AI Wanderize is an intelligent travel companion that transforms trip planning into an effortless process using AI agents -finds flights, hotels, discovers restaurants, plans activities, and bookings.