Inspiration
Travel planning has traditionally been a fragmented and time-consuming experience. We've all been there—opening dozens of browser tabs, comparing flights on multiple sites, researching hotels, hunting for restaurant recommendations, and trying to piece together activities that make sense geographically and temporally. The inspiration for AI Wanderize came from a simple question: "What if AI could handle all of this complexity through natural conversation?"
What it does
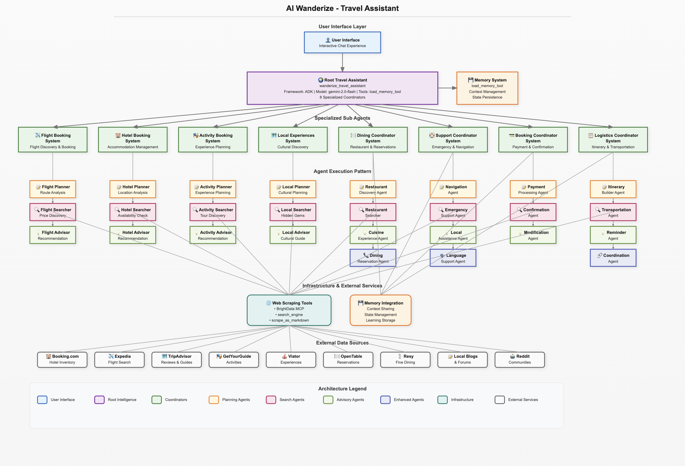
AI Wanderize is an intelligent travel companion that orchestrates multiple specialized AI agents to handle every aspect of trip planning:
- Flight Agent: Searches airlines, compares prices, and finds optimal routes
- Hotel Agent: Discovers accommodations matching preferences, location, and budget
- Dining Agent: Finds restaurants, plans culinary experiences, and simulates reservations
- Activity Agent: Uncovers attractions, experiences, and hidden local gems
- Local Experiences Agent: Provides cultural insights and authentic local recommendations
- Logistics Agent: Coordinates transportation, timing, and practical travel details
- Support Agent: Handles questions, changes, and travel assistance
Users describe their travel desires in natural language, and the AI agents collaborate to research, compare, and organize a complete itinerary. The system even simulates bookings to help users visualize their complete travel plan.
How we built it
AI Wanderize is built on Google's Agent Development Kit (ADK), leveraging a sophisticated multi-agent architecture:
Core Technology Stack:
- Google ADK: Framework for building and orchestrating AI agents
- Gemini 2.0 Flash: Advanced language model powering agent intelligence
- BrightData MCP Tool: Web scraping capabilities for real-time travel data
- Google Cloud Run: Scalable, serverless deployment platform
- Docker: Containerized deployment with proper dependency management
Architecture Design:
- Root Agent: Orchestrates the entire system and routes user requests
- Specialized Sub-Agents: Each handles specific travel domains with expert knowledge
- Tool Integration: Web scraping tools provide real-time data from booking sites
- Memory System: Maintains context across conversations and user preferences
Agent Behavior:
- Simulation vs Reality: Teaching agents to distinguish between simulated bookings and confirmed reservations clearly
- Response Consistency: Ensuring agents maintain formatting and provide complete information
- Context Preservation: Maintaining conversation context across multiple agent interactions
Challenges we ran into
Technical Challenges:
- Agent Coordination: Getting multiple AI agents to work together seamlessly without conflicts or redundancy
- Web Scraping Reliability: Handling dynamic websites, rate limiting, and changing site structures
- Timeout Management: Balancing comprehensive searches with reasonable response times
- Docker Architecture Compatibility: Resolving ARM64 vs AMD64 platform issues for Cloud Run deployment
Accomplishments that we're proud of
- Seamless Multi-Agent Orchestration: Successfully created a system where 7+ specialized agents work together naturally along with 21 sub agents
- Real-Time Travel Data: Integrated live web scraping to provide current pricing and availability
- Production-Ready Deployment: Achieved secure, scalable deployment on Google Cloud Run
- Intelligent Simulation: Created realistic booking simulations that help users plan without confusion
- Comprehensive Coverage: Built agents that handle every aspect of travel planning from flights to local experiences
What we learned
Technical Insights:
- Multi-agent systems require careful prompt engineering and clear role definitions
- Web scraping for travel data needs robust error handling and fallback strategies
- Agent coordination benefits from explicit workflow definitions and output formatting
AI Agent Design:
- Specialized agents with focused domains outperform generalist approaches
- Clear agent hierarchies and communication patterns prevent conflicts
- Memory and context management are crucial for multi-turn conversations
- Tool integration requires careful timeout and error handling
What's next for AI Wanderize - Intelligent Travel Companion
Immediate Enhancements:
- Real Booking Integration: Connect with actual booking APIs for seamless reservations
- Enhanced Memory: Implement persistent user preferences and travel history
- Mobile Optimization: Develop mobile-first interfaces for on-the-go planning
- Multi-Language Support: Expand to serve international travelers in their preferred languages
Advanced Features:
- Predictive Planning: Use machine learning to suggest optimal travel times and destinations
- Real-Time Updates: Monitor bookings and provide live travel alerts and changes
- Group Travel Coordination: Handle complex multi-traveler planning with different preferences
- Expense Tracking: Integrate budget management and expense tracking throughout the journey
Long-term Vision: Transform AI Wanderize into a comprehensive travel ecosystem where AI agents handle not just planning, but the entire travel lifecycle—from inspiration to memories, making travel accessible, sustainable, and delightful for everyone.

Log in or sign up for Devpost to join the conversation.