Devpost
Participate in our public hackathons
Devpost for Teams
Access your company's private hackathons
Grow your developer ecosystem and promote your platform
Drive innovation, collaboration, and retention within your organization
By use case
Blog
Insights into hackathon planning and participation
Customer stories
Inspiration from peers and other industry leaders
Planning guides
Best practices for planning online and in-person hackathons
Webinars & events
Upcoming events and on-demand recordings
Help desk
Common questions and support documentation
Explore your campus. Unlock the adventure!
AI that watches your back
A discord bot that holds your friends financially accountable during an outing! Always have that one friend that forgets they owe you money for food? You've come to the right place
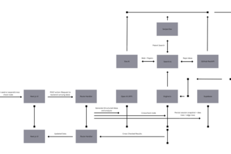
Synaptic is a idea exploration app. A user enters one idea, gets a graph of AI-generated directions, clicks into any node to inspect a structured dossier, runs cross-checks against external sources.