Devpost
Participate in our public hackathons
Devpost for Teams
Access your company's private hackathons
Grow your developer ecosystem and promote your platform
Drive innovation, collaboration, and retention within your organization
By use case
Blog
Insights into hackathon planning and participation
Customer stories
Inspiration from peers and other industry leaders
Planning guides
Best practices for planning online and in-person hackathons
Webinars & events
Upcoming events and on-demand recordings
Help desk
Common questions and support documentation
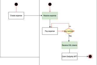
DeSplitly is a decentralized bill splitting. Share bill with your friends to earn DSL tokens and NFT
DeMarketly.com is a decentralized marketplace platform for the digital products secured on Æternity blockchain
Paydii.com is a decentralized marketplace platform for the digital products. You can easily create a product and sell it on Paydii for free. All of your data will be saved on the Stacks blockchain.