Inspiration
The project came into force because Network Rail and train operators need more granular data in an easy to understand format to better understand how a delay in one location affects the wider network. At the moment, delay attribution data only reviews trains which have been delayed by at least 3 minutes, but in 2018 Thameslink will require trains from multiple destinations to arrive on time and in the right order to achieve a train through the London core section every 2 minutes. Current systems are not capable of providing this level of understanding.
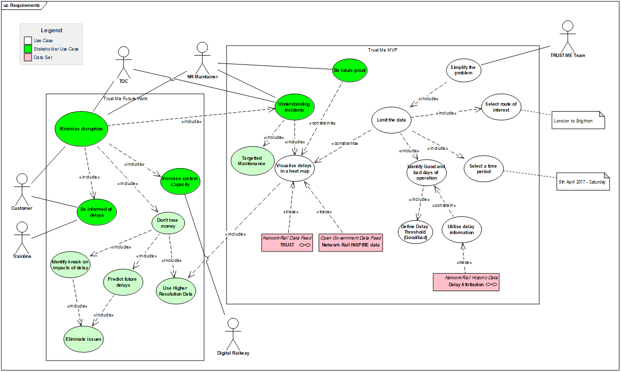
What it does
TRUST Me uses big data techniques to visualise historic train movement data at 1min intervals, showing Network Rail how minor delays can compound and how the system recovers following an incident. This enables engineers and operators to understand issues much better, so that delay reduction interventions can be targeted at locations with the greatest system-wide impact. The application can be developed further by including prediction functionality using machine learning algorithms.
How I built it
Using historic TRUST and delay attribution data provided by Network Rail and visualising it on a map using Kibana.
Challenges I ran into
Converting raw data from XML to Json format and dealing with gigabytes of data without crashing the PCs. Data processing. Developing the logic behind the application.
Accomplishments that I'm proud of
Developing a detailed business case and use case models. Developing data structural models of the information available and how they can be utilised. Developing a map-based tool to visualise train delay data.
What I learned
Focus on the main stakeholder benefiting from this tool. Pitch the idea using a clear user story. Consider how different types of incidents affect delay on rail network. MVP to include a working demo as minimum instead of just a proof of concept. Introduce other use cases of the tool when the main use case has been clearly communicated. Consider UX/UI designs for various customer groups.
What's next for TRUST Me Train Delay Visualisation Tool
Higher data resolution and better processing algorithms. Delay prediction functionality using machine learning algorithms and AI. Develop various visualisation interfaces for various stakeholders (Infrastructure manager, TOCs, Ticket Resellers, Passengers). Integrate with the Digital Railway Programme.
Built With
- adobe-illustrator
- css3
- elastic-search
- enterprise-architect
- github
- html5
- javascript
- json
- kibana
- logstash
- mapbox
- python
- xml
Log in or sign up for Devpost to join the conversation.