Inspiration
We came up with a lot of great ideas during the brainstorming process. For example, we tried to think of products that provide educational resources for girls, or products that keep women safe, protect women from being harassed by messages, women feel more comfortable communicating with women, etc. We wanted to do something that would help raise awareness about women's health and enhance sex education. Finally, we combined some ideas with the theme of women's health.
What it does
The purpose of our app is to create an inclusive platform for women to share their personal experiences and let them connect virtually. It creates a low-social, gentle and friendly community in which women communicate. It also helps women to gain knowledge regarding women’s health.
Our app’s demographic is young women who are unfamiliar with topics about women’s health. WEquip solves this issue by presenting information in a simple and entertaining form. For example, the myth of the day allows users to learn more about topics they didn’t know. This method also prevents users from feeling less educated, as our app is designed to educate women with various levels of knowledge.
Features
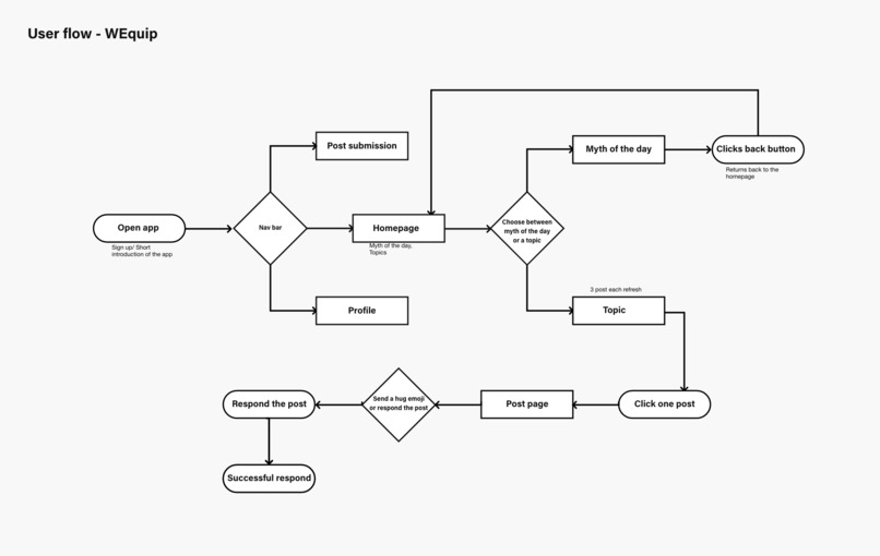
Our app’s navigation bar includes three features, the homepage, the speech bubble and the profile.
- The homepage allows users to browse through different categories and lets users interact by responding to the other users' posts or tapping the "give a hug" button to show their support. Users' replies to posts will only be visible to the author of the post.
- The speech bubble lets the user submit a post about their experiences. They can also receive replies and "hugs" from other users, which will also be visible only to the user.
- The profile page lets the user see responses to their posts, and the number of hugs they received and allows users to log out.
WEquip is created to help
WEquip bridges the gap between storytelling and facts by combining health and communication in an app that is welcoming and supportive. WEquip allows users to post anonymously and feel comfortable sharing their concerns and experiences with others. WEquip reduces socialization and privacy exposure, giving users enough security to share experiences and seek help about sex and health.
How we built it
We use Adobe XD to build the prototype and we have a preview link here: link We also tried to implement several pages from the prototype with React and we have a GitHub link here: link
Challenges we ran into
We hope to further develop our app by spending more time using react code. Our team consists of front-end developers and we used this hackathon to learn how to code using react. However, we had many difficulties. For instance, we had trouble collaborating on GitHub because of a bad internet connection, and a lot of our time was spent setting up GitHub accounts and setting up the collaboration function using Expo have used them before.
Accomplishments that we're proud of
Overall as a team, we are proud of learning how to work together, as we have previously never collaborated as a team of four and how quickly we created an app idea, and prototype and expanded on our skill sets by trying to code our prototype.
What we've learned
We learned how to overcome obstacles we faced during the ideation process and coding process.
Future steps to improve for WEquip
We hope to further develop our app by broadening our topics section to include health concerns older women have and raising awareness for vaccines to protect women from sexually transmitted diseases. We also hope to expand this topic by providing information on where women can receive these vaccinations.
We also want to visually strengthen our app by adding additional visuals that help users feel comfortable and welcomed.
We also want to create additional pages that explain to users how our app uses moderators to protect our users from being cyberbullied.
Our intention is to use moderators to maintain respect for everyone. We also decided to use moderators to prevent misinformation from being presented as facts.


Log in or sign up for Devpost to join the conversation.