🌅 Solar Sense
An AI-Powered Sensorless Solar Tracker with Smart Weather Protection
Solar Sense is a low-cost, intelligent solar tracking system that improves energy efficiency and protects solar panels from extreme weather. Instead of using fragile light sensors, Solar Sense relies on mathematical solar models, real-time weather data, and Gemini-assisted automation to make smart decisions — all built using recycled materials.
💡 Inspiration
The idea for Solar Sense came from observing how most small-scale solar panels work in real life. They are usually fixed in one direction, which causes two major problems. First, they lose a lot of efficiency as the sun moves across the sky. Second, during bad weather—especially hailstorms—these panels are easily damaged, reducing their lifespan and increasing maintenance costs.
Existing solar trackers are often expensive and complex, making them impractical for small installations. We wanted to build something affordable, smart, and durable. Our goal was to create a system that could track the sun without physical sensors, protect itself during dangerous weather, and be made using recycled materials. This idea evolved into Solar Sense.
☀️ What Solar Sense Does
Solar Sense brings automation and intelligence to traditional solar panels.
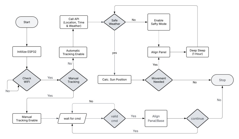
It uses a custom Android application and an ESP32 microcontroller to automatically adjust the orientation of a solar panel throughout the day. By calculating the sun’s position using GPS location and time, the system keeps the panel aligned for maximum energy capture.
To improve reliability and safety, Solar Sense also monitors weather conditions. When extreme weather like hailstorms is detected, the system automatically switches to a safe protection mode, reducing the risk of physical damage.
🧠 How It Solves the Problem
Traditional fixed solar panels face two key issues:
low efficiency and high vulnerability to weather.
Solar Sense solves these problems in a simple but powerful way:
- Uses solar geometry algorithms with GPS coordinates and system time instead of light sensors
- Sends calculated azimuth and elevation angles from the Android app to the ESP32 over Wi-Fi (HTTP)
- ESP32 rotates the panel using servo motors to maintain optimal alignment
🌩️ Smart Weather Protection
During extreme weather conditions like hailstorms, Solar Sense fetches real-time data from weather APIs. When risky conditions are detected, the system automatically repositions the solar panel into a vertical (safe) orientation, minimizing exposed surface area. This happens without any user interaction or external sensors.
🤖 Gemini AI Integration
Gemini played an important role in shaping Solar Sense:
- Assisted in designing and refining the Android application
- Helped improve solar angle calculation logic and edge-case handling
- Supported AI decision logic for automatic weather-based panel alignment
- Helped optimize UI flow and control logic for Manual and Auto modes
Using Gemini as an intelligent development assistant helped us move faster and build a more reliable system within the hackathon timeframe.
📱 App Modes
Manual Mode
Users can manually control panel angles using preset or custom values.Automatic Mode
The system automatically tracks the sun and handles weather-based protection using AI logic and real-time weather data.
🛠️ How We Built It
- Android app built using Java and XML
- ESP32 microcontroller for communication and control
- Wi-Fi communication using HTTP requests
- Servo motors for panel movement
- EEPROM for saving last known state (power recovery)
- Built using low-cost and recycled components
⚙️ Challenges We Faced
- ESP32 memory limitations during Wi-Fi and motor control
- Accurate solar calculations across locations and time zones
- Handling Wi-Fi disconnections safely
- Designing a responsive real-time Android UI
- Balancing tracking precision with power efficiency
🏆 Accomplishments
- Developed a sensorless solar tracking system
- Implemented automatic hailstorm protection
- Reliable Android–ESP32 communication
- Clean UI with Manual and Auto modes
- Significantly reduced cost using recycled materials
- Scalable for real-world and educational use
📚 What We Learned
- IoT communication using HTTP over Wi-Fi
- Applying solar geometry in real-world systems
- Efficient use of EEPROM and embedded resources
- Building mobile apps that control hardware
- Designing reliable systems under constraints
🔮 What’s Next for Solar Sense
- Smarter cloudy-weather behavior
- Cloud dashboard for analytics and monitoring
- Multi-panel support with unique ESP32 IDs
- Voice assistant integration
- ML-based sunlight prediction
- Battery monitoring and low-power safety modes
- Scaling Solar Sense into a commercial product
Built With
- android
- android-studio
- arduinoide
- c++
- esp32
- espasyncwebserver
- firebase
- gemini
- gps
- httpurlconnection
- java
- openweathermap
- rtc
- servo.h
- xml
Log in or sign up for Devpost to join the conversation.