people with movement disabilities are unable to or find it difficult to move from one place to another. Most of the time they can’t do work by themselves like bringing things for them, opening the door, switch off and on the home appliances like light, fan, AC, motors etc.
Handicapped People Government Sector (Vocational Schools, Offices, and others) Private and Public Sector Organizations Non governmental Organizations
we are providing a helping hand to all those handicapped people who feel that they are dependent and helpless so that they don't feel inferior and as spend their life like normal people.
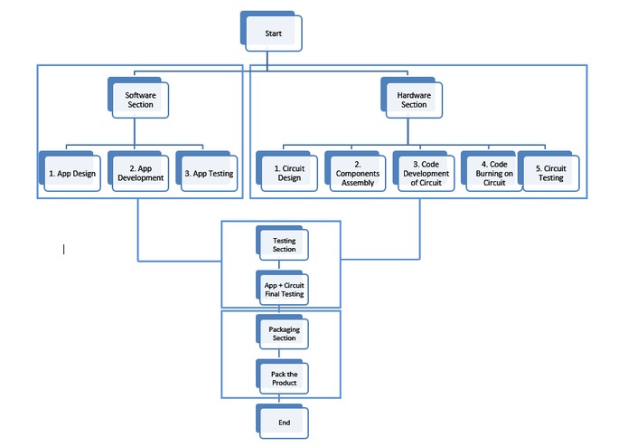
Built With
- adobe-illustrator
- andoid-sdk
- android
- arduino
- eclipse
- pld
- relays
- windows-phone
- xbee
- xbee-dongle

Log in or sign up for Devpost to join the conversation.