Inspiration
Leaders, actors, or basically anyone who does public speaking benefits from feedback on the way they convey their message. Getting feedback on this is often very difficult, mirrors can't talk, and thus you need to pay for classes or get close friends or family to sit and listen to you.
What it does
We propose ScriptAI, the fastest and most accessible way to practice your lines. With script AI you get feedback on whether your emotions match the lines, whether you remembered your lines correctly, how fast and clearly you are speaking, and a lot more!
How we built it
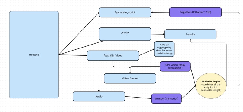
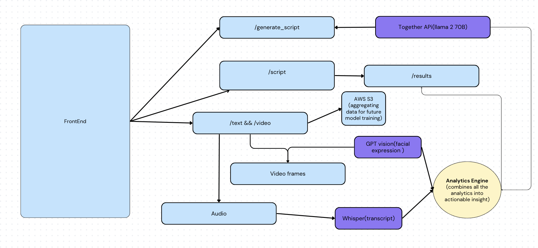
We built it using a combination of 3 models, mostly hosted on TogetherAI. We record video and then use a combination fo Whisper, GPTVision, and LLama2 to extract useful data that we leverage to generate useful insights. We use flask to integrate and communicate with the APIs of the different models, and also send information back-and-forth between the front end and the backend. For the front end, we stuck with vanilla Javascript CSS and HTML.
We save the recorded videos and associated insights to a Amazon (S3) Cloud storage for future model fine-tuning and to generate insights in over time improvements for users.
Built With
- gptvision
- javascript
- llama2
- python
- togetherai
Log in or sign up for Devpost to join the conversation.