Devpost
Participate in our public hackathons
Devpost for Teams
Access your company's private hackathons
Grow your developer ecosystem and promote your platform
Drive innovation, collaboration, and retention within your organization
By use case
Blog
Insights into hackathon planning and participation
Customer stories
Inspiration from peers and other industry leaders
Planning guides
Best practices for planning online and in-person hackathons
Webinars & events
Upcoming events and on-demand recordings
Help desk
Common questions and support documentation
Angel: Secure your code, unleash its potential with LLMs.
Incorrupto: an application that delivers nuanced insights into the context and political bias embedded in articles, speeches, and videos and detects whether that content is AI generated.
ScriptAI: AI feedback on you practicing your lines for a script or that important presentation.
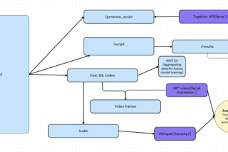
ZenDoc is a Healthcare web application that bridges the gap between appointments. Users and their doctors can track their mental health by answering a daily questionnaire and a video submission.