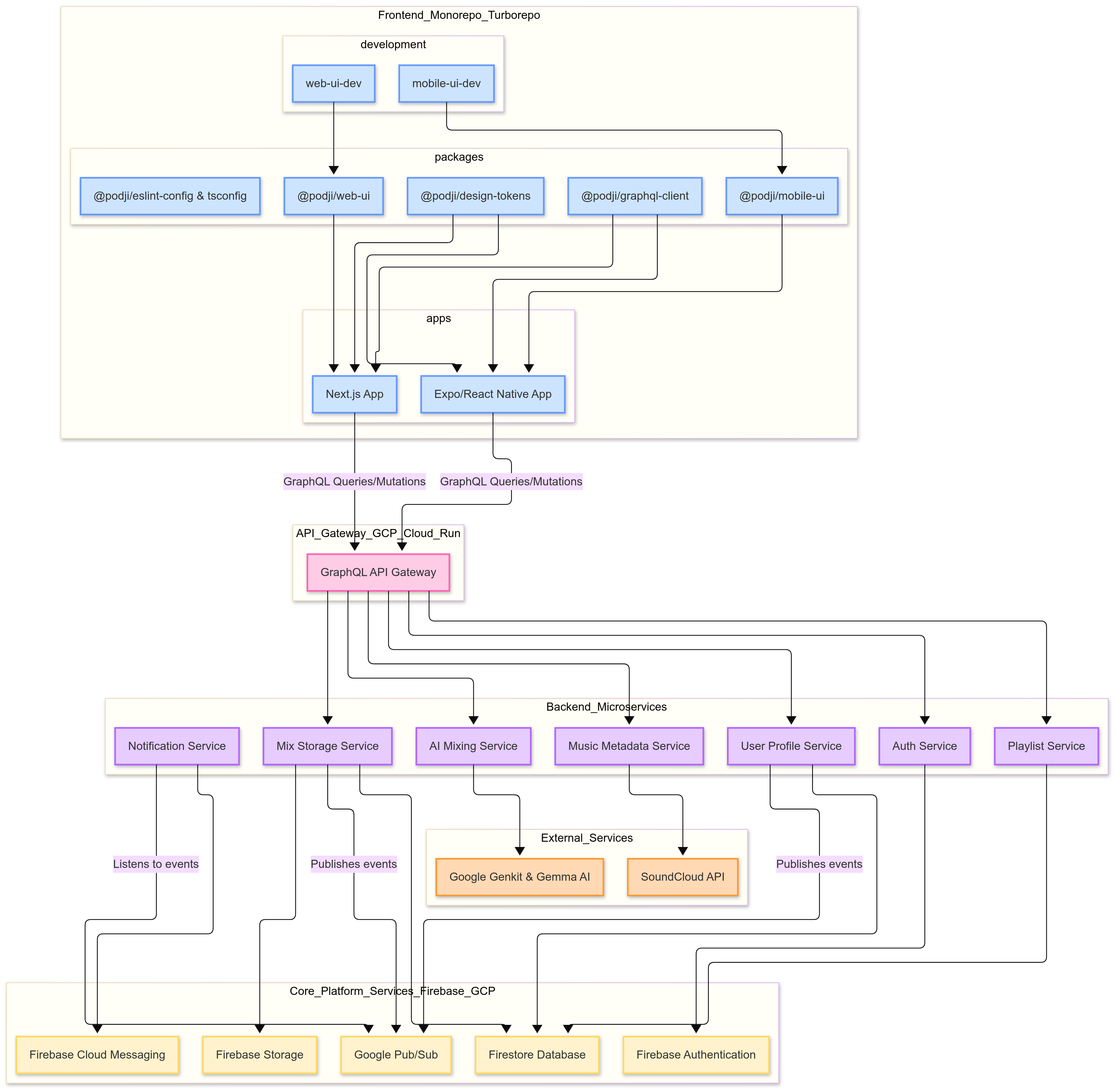
Pocket DJ (PodJi) is a web platform and mobile cross-platform application, compatible with Android and iOS, which aims to make digital DJing accessible to a wider audience by facilitating real-time mixing of music sourced from SoundCloud, and potentially other platforms in future iterations. Utilizing a contemporary technology stack that includes React, React Native, NextJs, Firebase, GraphQL, and Google’s Genkit & Gemma AI, the application provides an intuitive yet sophisticated interface for manual and AI-driven mixing, playlist composition, and social dissemination of personalized mixes. The primary objective of PodJi is to empower casual music enthusiasts with professional-grade DJ tools on their mobile devices, and also on the web, enabling them to curate bespoke DJed playlists. This initiative was conceived based on the personal experience of desiring seamless playback of a running music playlist, which necessitated the use of pre-made DJed playlists, and the aspiration to create customized versions thereof.
Built With
- firebase
- gemma
- genkit
- graphql
- nextjs
- react
- react-native

Log in or sign up for Devpost to join the conversation.