Devpost
Participate in our public hackathons
Devpost for Teams
Access your company's private hackathons
Grow your developer ecosystem and promote your platform
Drive innovation, collaboration, and retention within your organization
By use case
Blog
Insights into hackathon planning and participation
Customer stories
Inspiration from peers and other industry leaders
Planning guides
Best practices for planning online and in-person hackathons
Webinars & events
Upcoming events and on-demand recordings
Help desk
Common questions and support documentation
The most powerful, yet minimal monorepo template that a developer can adopt to super easily bootstrap their modern project development.
Pocket DJ (PodJi) is a web platform and mobile cross-platform application, compatible with Android and iOS, aimed at casual digital DJing for casual music enthusiasts.
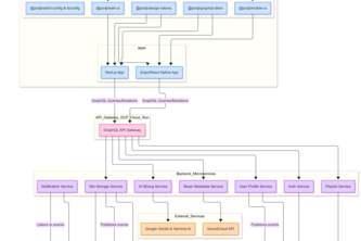
A guide on architecting and designing a React Native application (with React Native v0.63), with the aid of a starter template (React Native with Typescript App Starter Template).