Background
Our team noticed how physical activity levels in children and young adults have decreased drastically over the years, especially after individuals are no longer obligated to pursue exercise in a school curriculum. With the current pandemic and a diminishing amount of opportunities for sports that require physical contact, we wanted to create an app that incentivized its users to increase their daily walking distance. We also wanted to focus on making a product with entertaining and casual activities, especially reinforcing that increasing exercise levels can be a fun activity with low stakes that do not require everyone to incorporate a rigorous workout plan into their daily routines.
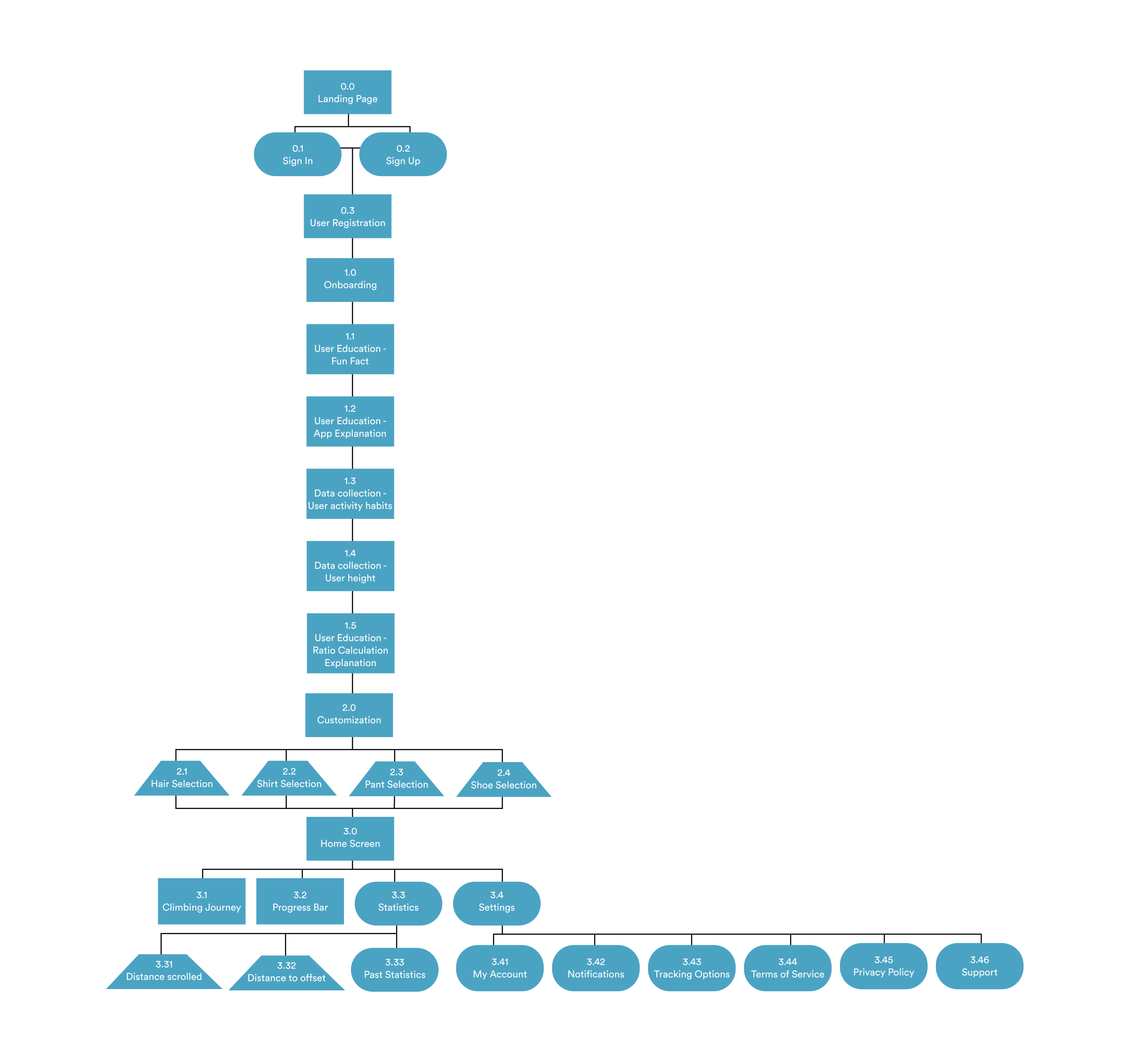
What it does
Everest converts a user's scrolling distance on mobile into a recommended walking distance while also taking the user's height, existing activity levels, and personal physical activity goals into consideration. Users are presented with customizable avatars, constant progress visualization, and personal statistical reports that turns what could be an unapproachable fitness expectation into a light game experience.
Design Goals
When designing the UI, we wanted to heighten how personal the app could be by adding the option for users to build their own avatars. We also focused on the gamification of our goals, hoping to create a product that would be easy to pick up without enforcing drastic changes in the user's lifestyle.
Tech Stack
Our team planned to use React Native to develop the mobile application, deploying and testing using Expo. In order to calculate scrolling distance, we used formulas created by Leo Qin, an LA based data scientist. Within his report, he factored in average reading time, scroll rate, screen time, and more.
Built With
- adobe-illustrator
- figma

Log in or sign up for Devpost to join the conversation.