Intro
Hi, wir sind das HarvestAIr Team.
Wir haben beim #WirVsVirus Hackathon an einer Lösung für die Landwirtschaft Challenge gearbeitet.
In Krisenzeiten wie diesen fehlen Erntehelfer und die Ernte läuft Gefahr, nicht zum richtigen Zeitpunkt abgeerntet werden zu können. Daraus folgt eine Minderversorgung der Bevölkerung und eine finanzielle Einbuße bei den Bauern.
Unser HarvestAIr ermöglicht es, die verfügbaren Erntehelfer möglichst effizient einzusetzen, indem der genaue Erntezeitpunkt bestimmt wird und den Erntehelferteam per offener Schnittstelle übermittelt werden kann. Auf diese Weise kann der Bauer als Nutzer rechtzeitig seine Ernte anmelden, und das Erntehelfer Team seine Planung ideal planen.

HarvestAIr setzt dabei auf verfügbare Drohnentechnolgien zur Feldüberwachung auf, verbindet diese mit der HarvestAIr Plattform zur Analyse und Bewertung, und macht es möglich für externe Services sicher ihre Ernteeinsatzplanungen zu koordinieren und durchzuführen.
So vermeiden wir verschwendete Lebensmittel, die auf dem Feld verrotten anstelle zum Kunden zu kommen. Wir minimieren den Finanzausfall beim Bauern, und geben der Landwirtschaft ein mächtiges und freies Tool zur Planung in die Hand.
Mission Statement
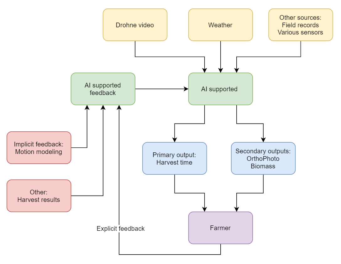
HarvestAIr soll Reifegrade der Ernte monitoren und den idealen Erntezeitpunkt bestimmen. Dadurch soll dem Landwirt ermöglicht werden Erntehelfer möglichst effizient einsetzen zu können. HarvestAIr soll Sensor- und Drohnentechnologien zur Feldbeobachtung mit denen von Erntehelfer-as-a-Service Plattformen verbinden.
Inspiration
Die Ernte durch ungelernte Erntehelfer möglichst effizient gestalten
What it does
HarvestAIr ermöglicht einen skalierbaren Ansatz zur Feldüberwachung. Der Landwirt kann per eigener Drohne oder per Dienstleister sein Feld überfliegen und optische Aufnahmen machen. Diese Aufnahmen werden auf den HarvestAIr Server geladen und photogrammetrisch ausgewertet. Das System bestimmt den Reifegrad. Dazu werden weitere Daten wie Wettervorhersagen aus freien Quellen benutzt. Und zusätzlich wird es dem Landwirt ermöglicht weitere freie und auch kommerzielle Daten, wie Satellitendaten, zu integrieren. Dem Landwirt wird der möglichen Erntezeitpunkt ausgegeben und die Möglichkeit gegeben diese Information per Schnittstelle direkt anderen Services zur Verfügung zu stellen.

How I built it
Die Drohne wird mit einem Smartphone oder Tablet mit üblicher Software geflogen (dronedeploy, litchi, pix4d etc.) → Anleitung Die erzeugten Bilder werden zu einem georeferenzierten Orthophoto gestitcht (z.b. mit opendronemap) Aus dem Orthophoto wird ein Index/Score berechnet zur Erntefähigkeit Der Index/Score wird mit Koordinaten exportiert (geojson, csv…) Das Dashboard zeigt die Indexkarte an → Integration in vorhandene Lösungen (iframe)
Challenges I ran into
Accomplishments that I'm proud of
Wir fanden zwei Aspekte, die unser HarvestAIr besonders macht.
Es gibt eine schnelle Reaktion auf diese Krise, so dass die Minimum Valueable Product das Erntezeitbestimmen innerhalb weniger Wochen produktiv gehen kann und noch die Nachwehen der Coronakrise durch unsere Idee abgeschwächt werden kann.
Aber vor allem sahen wir, dass eine solche offene Lösung noch nicht vorhanden ist und wir langfristig den Landwirten ein tolles Tool in die Hand geben können, was auch in Zukunft lange genutzt werden kann. Vor allem, wenn unsere Stärke der Skalierbarkeit und Vernetzung mit andern Projekten, die bei WirVsVirus in der Landwirtschaftskategorie auch gebaut wurden, ausgebaut wird. Kooperative und genossenschaftliche Ansätze sind Landwirten nicht fremd und wir unterstützen das mit unserer OpenSource Lösung, dem HarvestAIr.
What I learned
Wir haben während #WirVsVirus gelernt, dass es viele Puzzelteile für unseren Workflow schon gibt von anderen OpenSource Organisationen. Unsere Aufgabe bestand darin den Workflow abzubilden, die richtigen offenen Interfaces zu definieren und an unseren "User" zu denken. Jeder von uns machte das "Ich als Landwirt und User" durch und wir überlegten gemeinsam, welches Problem wir lösen können. Es hat sehr gut geklappt und Spaß gemacht, so dass wir weiter bauen werden nach dm Hackathon!
What's next for Drohnen Dashboard
Integration von weiteren Diensten, wie kommerzieller Satellitendaten von www.Planet.com und OpenSource Metadaten wie von www.OSM.to. Unsere Doings findet man in unserem Kanban Board.
Contact
Findet uns unter
Gmail: harvestair.app@gmail.com
Github: HarvestAIr (MIT Lizenz)



Log in or sign up for Devpost to join the conversation.