Inspiration
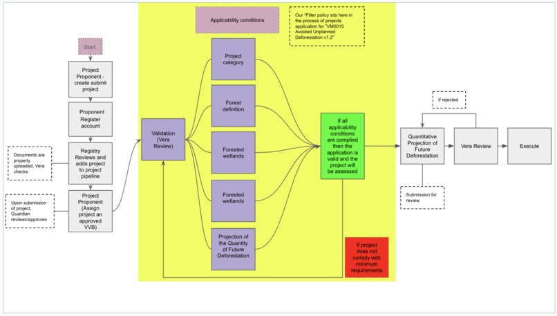
Our group chose VM0015 Avoided Unplanned Deforestation because it presents a pressing environmental issue with tangible solutions, leveraging technology to address urgent global challenges.
What it does
Goes through the VM0015 policy and workflow for Registrant and VVB.
How we built it
With Hedera Guardian.
Challenges we ran into
Collaboration and coordination with teammates across multiple timezones has been a challenge but one we've fully embraced during this hackathon.
Built With
- hedera

Log in or sign up for Devpost to join the conversation.