Devpost
Participate in our public hackathons
Devpost for Teams
Access your company's private hackathons
Grow your developer ecosystem and promote your platform
Drive innovation, collaboration, and retention within your organization
By use case
Blog
Insights into hackathon planning and participation
Customer stories
Inspiration from peers and other industry leaders
Planning guides
Best practices for planning online and in-person hackathons
Webinars & events
Upcoming events and on-demand recordings
Help desk
Common questions and support documentation
AI agent
With AIrythmia, we are transforming healthcare with AI- anticipate risks, prevent complications and foster healthier lives.
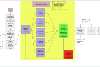
VM0015's focus on avoided unplanned deforestation is highly relevant in the context of climate action. By preventing deforestation, we can conserve carbon sinks, and preserve biodiversity.
As development occurs, a slew of todos become scattered throughout the code files These get lost or forgotten years down the road. Our extension aims to solve this though the creation of a TodoLoo
-
Help people communicate with one another!