-
-
Anmeldung - Ohne Registierung und Notfall Button
-
Startseite Notfall
-
Letzte Updates
-
Service - Hauptthemen
-
Filterfunktionen zu Gesundheit
-
Filterfunktionen zu Bildung
-
Ergebnisse aus der Filterfunktion
-
Filterfunktionen zu Markt + Handel
-
Marktplatz zum Austausch von Produkten und Hilfe - Privat und Gewerblich.
-
Marktplatz Ergebnisse - Listenansicht
-
Marktplatz Ergebnisse - Kartenansicht
-
Notfall Anzeige Ergebnisse
-
Profiländerungen
-
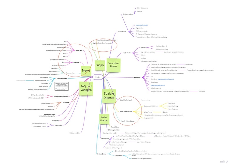
Miro Mindmap - Ankerpunkt
-
Business Model Canvas
-
Aufbau Übersicht WirvsVirus-App
-
Ankerpunkt Poster
-
Ankerpunkt Modell Aufbau und Funktion
"Aktuell. Neutral. Kompetent. Einfach. Relevant.
Dein ANKERpunkt für verlässliche Informationen in Krisenzeiten."
Inspiration
Überforderung durch Informationsflut zu Krisenzeiten überwinden
Zu den unzähligen bereits existierenden Initiativen/ Plattformen/ Apps die in Solidarität ermöglichen und Informationen zur Verfügung stellen, sprießen nun zu Krisenzeiten immer mehr aus dem Boden. Hinzu kommen die Ideen die während des #wirvsvirus" Hackathons entstanden sind. All diese Dinge zeigen schier unendliche Innovationskraft, Kreativität und Zusammenhalt, der sich momentan gegen CORONA und die Folgen aufbäumt. Das ist großartig!!
Es kann allerdings auch zu Überforderung führen. Wem kann ich noch glauben? Wo finde ich spezifische Informationen zu genau meinem relevanten Thema? Es gibt unzählige Nachbarschaftshilfen, diverse Liveticker, Newsfeeds, aber eben auch Fake News und eine große Verunsicherung von Seiten weniger mobilen, älteren oder existenziell betroffenen Menschen. Auf der anderen Seite gibt es Bürger:innen, die nicht wissen wo und wie Sie in ihrem Ort helfen können bzw. Hilfe erhalten.
Es ist zum Großteil Zufall, von welchen Initiativen und Informationen man erfährt. Ebenfalls bietet der Switch von analog zu digital die Möglichkeit lokale Angebote z.B. bezüglich Sport/Kultur/Freizeit landesweit zu nutzen, was toll ist. Jedoch auch hier wieder: vermehrtes Angebot = Überforderung.
What it does
Wir bündeln Informationen & Quellen und bereiten Zielgruppen gerecht auf
ANKER.
Aktuell. Neutral. Kompetent. Einfach. Relevant.
Dein ANKERpunkt für verlässliche Informationen in Krisenzeiten.
Unsere Vision ist eine Plattform, die verlässliche Informationen und hilfreiche Applikationen zusammenfasst und einen offiziellen ANKERpunkt für alle Mitbürger:innen in Zeiten von Corona darstellt. Denn gerade zu Zeiten einer Krise darf es weder viel Zeit benötigen, noch überfordern oder Zufall sein, die relevanten Informationen zu bekommen.
Die ANKERpunkt App bietet Bürger:innen in Krisenzeiten (wie aktuell) die Versorgung mit verlässlichen Informationen und Handlungsempfehlungen. Zeitgleich kooperieren wir mit anderen Apps und Portalen aus den Bereichen der sozialen Dienste, Wirtschaft, Kultur, Freizeit, Bildung, Gesundheit, Sport und bieten FAQs und Links zu wichtigen Vorlagen und Dokumenten, um die Bürger:innen mit dienlichen Instrumenten zu versorgen. Es geht darum, Menschen in aufgewühlten Zeiten EINE staatlich zertifizierte Kompass-Website zu bieten - also bestehende Informationen strukturiert zu bündeln aus offiziellen Quellen (bei Nachrichten, Fakten, Dokumenten) aber auch freie/private Quellen bei Inhalten zu allen anderen relevanten Themen die unsere Mitbürger:innen in diesen Zeiten beschäftigen.. Wir spannen also genau diesen Bogen zwischen relevanten Nachrichten und Fakten bis hin zum Austausch von Best Practice Initiativen, Hilfegesuchen, etc.
Aber führt so eine “All-in-one” App nicht wieder zu Überforderung?
Jeder Bürger hat andere Nöte, Herausforderungen, Wissensbedürfnisse - diese wollen wir befriedigen OHNE zu überfordern. Kernfunktion ist daher die Personalisierung (wie z.B. Standort, Alter, Gesundheitszustand, Beruf, Sprache, etc.) und umfangreiche Filterfunktion, wodurch dem Nutzer nur die für ihn relevanten Informationen angezeigt werden.
Gleichzeitig wollen wir als Quelle für Hilfs- und Informations-Hotlines (für weniger Internet affine Bürger:innen) genutzt werden, um sicherzustellen, dass auch hier dieselben offiziellen Informationen weitergegeben werden. Zielgruppe der webbasierten App sind ALLE Bürger:innen.
How WE built it
Eine dynamische App & Webapp für alle Altersgruppen & alle Betriebssysteme.
Kern-Funktionen:
- ohne und mit Anmeldung nutzbar
- Detaillierter Personalisierungsgrad möglich
- Registrierung mit offizieller Ausweis App ggfs. möglich
- umfangreiche Filterfunktionen in allen Kategorien (News & Fakten, Soziales, Gewerbe, Einzelhandel/Gastronomie, Gesundheit/Sport, Kultur, Bildung, Unterhaltung)
- News-Feed, Liveticker und FakeNews Aufklärung
- Verlinkung zu offiziellen Nachrichten, Anweisungen, Dokumenten, Vorlagen
- Einbindung von Portalen zu Hilfegesuchen (und Möglichkeit gezielter Aufrufe über Newsfeed/Liveticker), Bestandsengpässen (Schutzmasken, etc.), Tauschbörsen
- Verlinkung zu Portalen, Apps, Ideen, Initiativen in o.g. Kategorien
- Push Funktion um zielgerichtet und schnell zu informieren
Challenges WE ran into
Alles unter einem Dach?!
Bei unseren Gesprächen, der Erstellung einer Mind- bzw. Roadmap, die wächst und wächst stolpert man natürlich ab und zu über die Frage: Ist das zu viel? Haben wir uns zu viel vorgenommen? – Natürlich ist unser Vorhaben umfangreich, unser Ziel ist es jedoch die Gesamtgesellschaft nicht nur abzubilden sondern auch zu erreichen – unser Vorhaben MUSS also genauso groß sein wie es ist! Die Umsetzung kann aber nur in Schritten, in einem exponentiellen Wachstum und einem kontinuierlichen Erweitern der Quellen geschehen, so viel ist klar!
Wir wollen ein Netzwerk aufbauen und sind schon dabei mit anderen Gruppen zu kollaborieren und uns gegenseitig zu unterstützen, also genau das zu machen, was das Ziel unserer Plattform ist.
Accomplishments that I'm proud of
Team & Struktur
Wir sind ein gutes Team, haben eine Dynamik entwickelt, wissen um unsere Stärken aber auch unsere Schwächen, finden Lösungen – Schafft das mal in 24 Stunden ohne direkten persönlichen Kontakt! P.S. wir hoffen das es vielen anderen Gruppen im Hackathon ähnlich geht!
What I learned
Es braucht weder einen Ort, noch Augenkontakt oder Geld um motiviert, mit Spaß & Gemeinsam auf ein Ziel hinzuarbeiten!
What's next for Ankerpunkt App
Wir glauben an die Idee, sehen den Need bei Gesprächen im Freunden- und Bekanntenkreis. Bei einer (nicht-repräsentanten) Kurzumfrage würden 84% der Teilnehmer die App nutzen! Nun hoffen wir auf den Support des Solution Enablers!
Team
Das 7 köpfige Team vereint folgende Kompetenzen:
- Webdesign & Layout
- Controlling und Datenbankmanagement
- Vertrieb, Marketing und Texter
- Data Science & Sozialwissenschaften
Kontakt: tizianamazzara@gmx.de
Built With
- adobe-illustrator
- adobexd
- indesign
- photoshop
- webservice
- xd



Log in or sign up for Devpost to join the conversation.