It’s help - wir geben Nachbarschaftshilfe ein Zeichen. Einfach, schnell und analog. Mach mit - du kannst das auch!
Motivation
itshelp.info sieht sich als Teil einer Bewegung, die ein Zusammenrücken der Gesellschaft inspiriert und ermutigt. Durch ein zunächst analoges Kommunikationssystem wird im direkten sozialen Umfeld zwischen dem Bedarf und dem Angebot der Hilfe vermittelt. So wird es uns als BürgerInnen ermöglicht, gerade in Krisenzeiten unserer Verantwortung der Mitmenschlichkeit gerecht zu werden und mit Bewusstsein unsere Rolle in der Gesellschaft einzunehmen. Die deutsche Philosophin Hannah Arendt appellierte bereits, dass wir uns als eine Gesellschaft verstehen sollen, die "handelt" und sich nicht nur "verhält". Itshelp.info will Anreize zum Handeln schaffen.
Grundidee
Basierend auf einer Symbolik von "Hilfsangebot" und "Hilfegesuch" wird ein (analoges) Kommunikations-System geschaffen. Wie schaffen wir es, die Helfer, die meist digital organisiert sind, und die Hilfesuchenden, die oft kein Internet haben, zusammen zu bringen? Wir wollen Menschen die Möglichkeit geben, analog durch das Aufhängen von Zeichen zu signalisieren, dass sie Hilfe brauchen. Gleichfalls sollen Helfer durch angebrachte Poster verdeutlichen, dass sie hilfsbereit sind. Dadurch wird das Gemeinschaftsgefühl gestärkt und Hilfesuchenden die Scham genommen, um Hilfe zu bitten.
Ablauforganisation
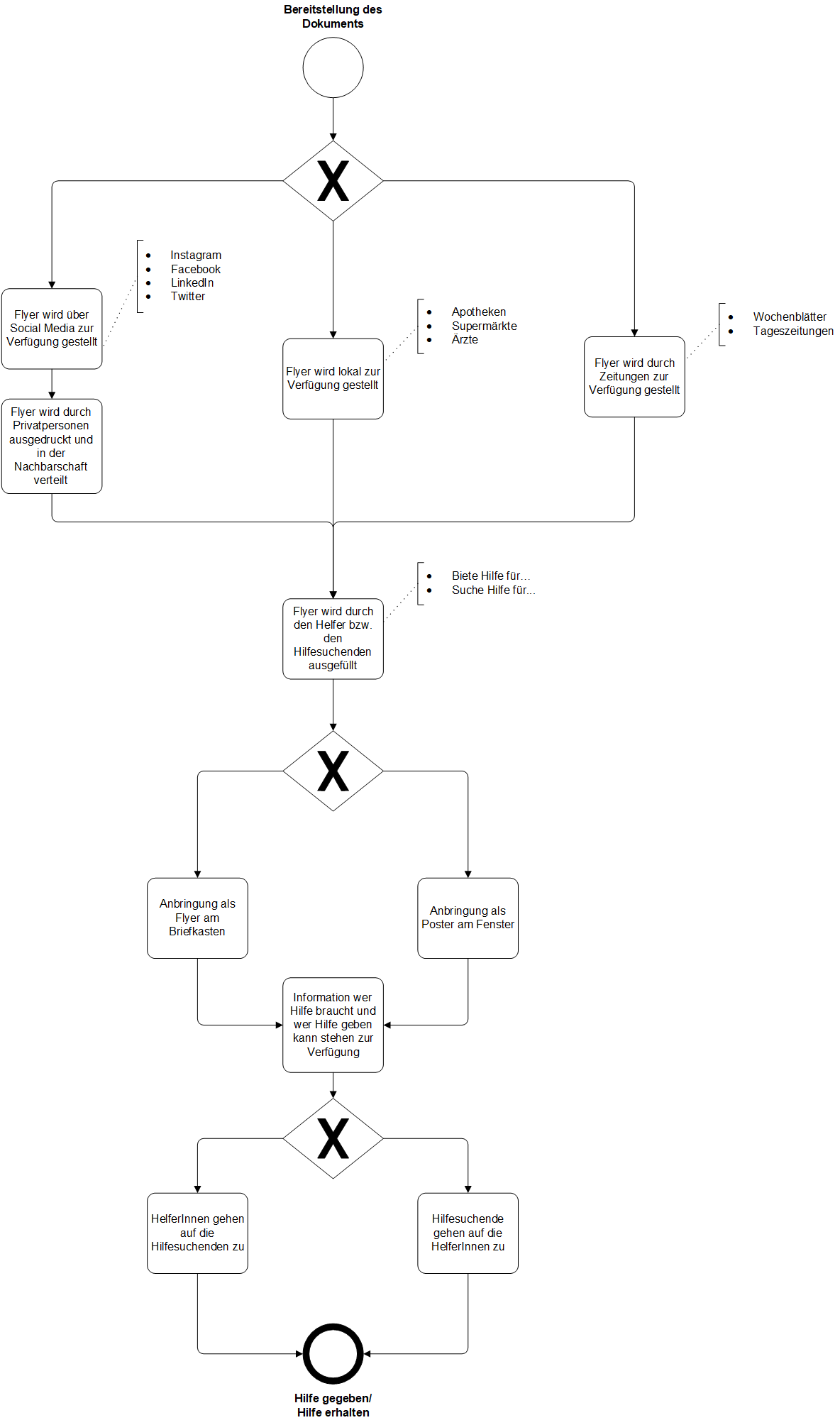
Um ein breites Spektrum der Bevölkerung zu erreichen, wurden drei verschiedene Möglichkeiten ermittelt, wie den BürgerInnen das Dokument zur Verfügung gestellt werden kann.
Über Social-Media-Plattformen wird der Flyer zum Download über It´s help bereitgestellt: Der entsprechende Nutzer kann das Dokument ausdrucken und ggf. weitere Exemplare in der Nachbarschaft verteilen.
Unter Einbeziehung der lokalen Tageszeitungen und Wochenblätter können die Flyer den eingesetzten Medien beigelegt werden.
In Apotheken, Ärztehäusern und verschiedenen Einkaufsmöglichkeiten können die Flyer (nach Absprache) ausgelegt werden.
Der Nutzer kann im Anschluss kenntlich machen, ob er Helfender oder Hilfesuchender ist, angeben, um welche Tätigkeit es sich handelt und die entsprechenden Kontaktinformationen zur Verfügung stellen. Das Dokument kann als Flyer am Briefkasten oder als Poster am Fenster angebracht werden und bietet somit die Möglichkeit, gezielt auf Menschen zuzugehen, die Hilfe brauchen oder Hilfe leisten können.
Herausforderungen und Lösungsansätze
- Wie können wir die Poster verbreiten: Das größte Problem war die Schnittstelle zwischen digital organisierten Helfergruppen und den Hilfesuchenden, die oft keinen Zugang zum Internet haben. Wir haben uns für einen gänzlich analogen “Zettel-und-Stift"-Ansatz entschieden. Damit schaffen wir ein Benachrichtigungssystem für die direkte Nachbarschaft, ohne dass Apps, Online-Datenbanken oder Hotlines involviert sind. Für die Verbreitung der Flyer sind die oben genannten drei Ansätze vorgesehen.
- Verknüpfung mit den bestehenden Helfernetzwerken: Zu Beginn wurde angedacht, die Flyer mit einem QR-Code zu versehen und diesen mit einer Helfer-Datenbank zu verknüpfen. So könnten Flyer von Hilfesuchenden gescannt und die Standorte an die Helfer vermittelt werden. Der Ansatz ist aufgrund seiner Komplexität als Kurzziel verworfen worden, langfristig bleibt dieser aber eine Option.
- Finanzierung: Momentan ist das Projekt in seiner Ausführung kostengering. Durch die unterschiedlichen Arten der Verbreitung sorgen wir dafür, dass die Hilfesuchenden den Flyer bereits ausgedruckt erhalten, ohne dass dafür Druckkosten anfallen. Die Kosten für den Druck werden auf Printmedien oder Freiwillige verteilt, die die Flyer für ihre Nachbarschaft ausdrucken (Kosten für einen Freiwilligen: z.B. 50 Blatt Papier und etwas Toner).
- Schutz vor Missbrauch, vor allem in den Großstädten. Wir wollen den Hilfebedürftigen helfen und sie nicht noch weiteren Gefahren aussetzten: Über die Möglichkeit des Missbrauchs haben wir ausführlich diskutiert und sind zu dem Ergebnis gekommen, dass wir uns davon nicht einschüchtern lassen dürfen. Selbstverständlich ist es wichtig, die Hilfesuchenden darauf hinzuweisen, dass nicht jeder Unbekannte vertrauenswürdig ist. Alle Beteiligten sollten die gleiche Vorsicht im Umgang mit fremden Personen außerhalb der Familie walten lassen wie sonst im Alltag auch. Deshalb haben wir auf unserem Informationsschreiben explizit den Hinweis hinzugefügt, dass die Menschen “Unbekannten gegenüber ein gesundes Maß an Vorsicht walten lassen und auf ihr Bauchgefühl hören sollen”. Weiterhin ermutigen wir sie, sich bei Unsicherheit weiterhin abzusichern, indem sie sich die Kontaktdaten von ihrem Gegenüber geben lassen oder um das Vorzeigen des Ausweises bitten. Letztendlich funktionieren wohltätige und solidarische Projekte jedoch nur mit einem gewissen Maß an Grundvertrauen. Wir bieten mit unserem Projekt die analoge Möglichkeit, um Hilfe zu bitten und Hilfe anzubieten. Dabei ist es uns natürlich nicht möglich, jegliche Form von Missbrauch dieses Systems auszuschließen. Alles, was wir tun können, ist die Menschen dazu aufzurufen, sich verantwortungsvoll zu verhalten und darauf zu bauen, dass jeder ein gesundes Maß an Vorsicht im Umgang mit Fremden an den Tag legt.
Errungenschaften
- Einheitliches Design mit Hilfe/Helfer Symbolik
- leicht umsetzbares Konzept mit geringem Kostenaufwand, um Helfende und Hilfesuchende zusammenzubringen
- Ausbau der digitalen Vernetzung, um ein breiteres Spektrum der Bevölkerung zu erreichen
Zukunftsvision für itshelp.info
Wir haben uns für den Beginn bewusst für ein Format entschieden, bei dem es möglich ist, die Flyer privat zuhause auszudrucken und an die Nachbarschaft zu verteilen. Dies ist im Moment die kostengünstigste Lösung. Für die Zukunft planen wir mit den entsprechenden finanziellen Mitteln auch itshelp.info-Sticker zu produzieren, die die Menschen an ihren Briefkästen anbringen können. Dies wäre im Vergleich zu Flyern deutlich wetterbeständiger. Zur Finanzierung fassen wir Kooperationen mit großen Tageszeitungen und Wohltätern ins Auge. Als weiteres Mittel der Finanzierung sehen wir als Langzeitziel Cross-Financing mit einem Merchandise-Shop als Option (siehe Beispielbilder). Dies gibt jungen Menschen die Möglichkeit, sich mit der Bewegung zu identifizieren und bietet uns eine noch größere Plattform. Unser Ziel ist es, Nachbarschaftshilfe wieder cool zu machen und die Solidarität in der Gesellschaft zu stärken, auch über die Corona-Krise hinaus!





Log in or sign up for Devpost to join the conversation.