Devpost
Participate in our public hackathons
Devpost for Teams
Access your company's private hackathons
Grow your developer ecosystem and promote your platform
Drive innovation, collaboration, and retention within your organization
By use case
Blog
Insights into hackathon planning and participation
Customer stories
Inspiration from peers and other industry leaders
Planning guides
Best practices for planning online and in-person hackathons
Webinars & events
Upcoming events and on-demand recordings
Help desk
Common questions and support documentation
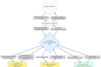
Voice-brainstorm with an AI Director, then watch illustrated, narrated storybooks come alive in real time. 4 AI agents, 9 templates, 30+ art styles, 8 languages.
Akili is a deterministic reasoning control plane that turns fuzzy technical PDFs into coordinate-grounded truth, because in engineering, 99% accuracy is a catastrophe.
AI Creative Director for Kenyan Artisans Soko Studio is a next-generation multimodal agent built for the Gemini Live Agent Challenge