Novel Approach To Improving Accuracy for Alzheimer's
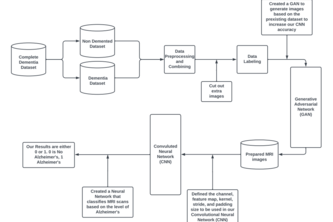
This paper presents a novel method to enhance disease classification, specifically Alzheimer's. By utilizing synthetic images to augment a dataset, our approach achieved a 5% improvement in accuracy.