Inspiration
-"You can't have DeFi on FIAT, but you can surely have FIAT on DeFi." This statement encapsulates the vast potential and power of DeFi, highlighting the boundless opportunities in the market. Our ethos aligns with visionary leaders like BlackRock's CEO, advocating for a tokenized future economy. At zkToro, we're privileged to pioneer in crypto quant trading, leveraging advancements from Ethereum, Chainlink, ZKPs, L2s, Tencent, The Graph, and more.
- Democratizing crypto quant trading cross-chain for SocialFi Innovation: with zkToro, expert crypto quant trading strategies are not kept private within the banks, but rather they can now be investable by anyone. This move has been seen in the past in extremely successful companies, such as the Internet, the settlement layer (Ethereum), or commercial electric cars (Tesla). -Cross-chain interoperability in quant trading: For the first time the web2 traditional finance industry can obtain the best of both worlds.
What zkToro Is
zkToro: A DeFi protocol empowering crypto quant traders to create, share, and execute investable cross-chain strategies while preserving intellectual property and ensuring on-chain privacy.
How zkToro Works
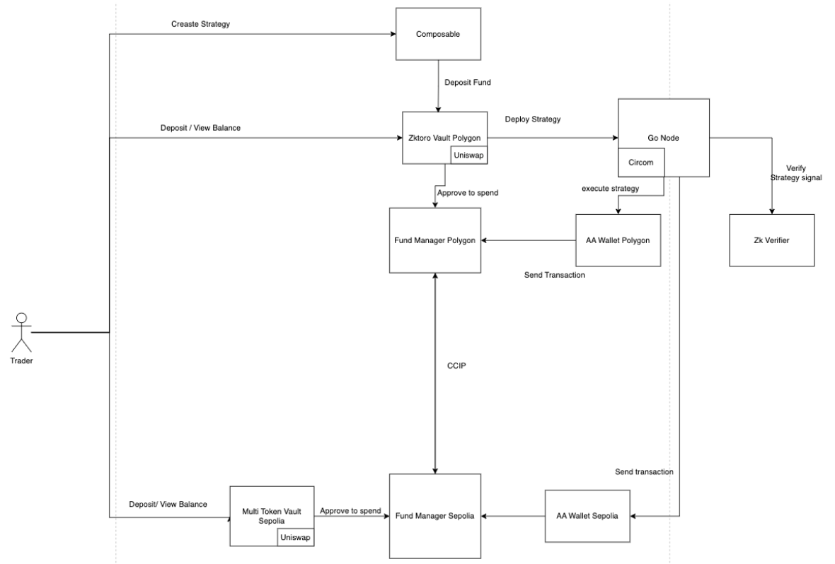
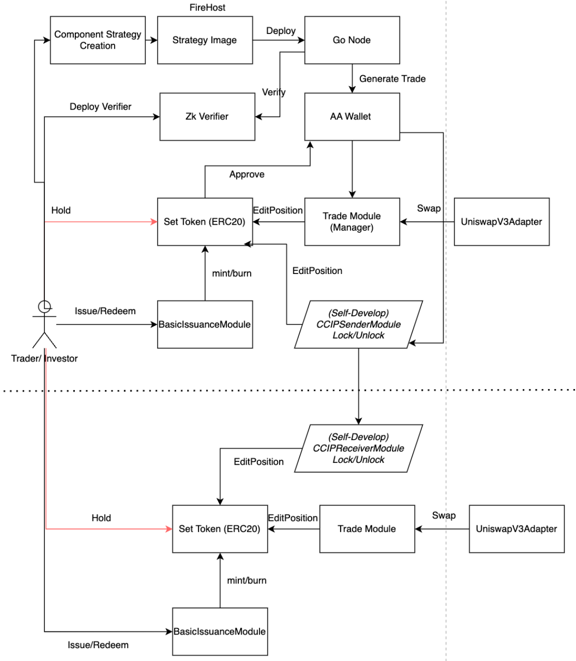
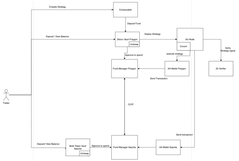
- Layer 3 Platform: A custom-built, decentralized Layer 3 that continuously executes complex crypto quant trading strategies. For now, instead of running hardware nodes, we have made it compatible with Tencent Cloud, to ensure reliability and PoCs.
- Privacy Protections: Utilizing zero-knowledge proofs within a Trusted Execution Environment (TEE), similar to Flashbot's model, to maintain strategy confidentiality.
- On-Chain Security: Advanced measures to prevent trade replication by bots, disconnecting trades from their originating strategies.
- Cross-Chain Capabilities: Maximizing ROI through interactions with major chains via Chainlink's CCIP and Proof of Reserves.
- Forward-testing: Replacing traditional backtesting with AI-based projections that prevent manipulation or prediction.
Why zkToro Exists and the Problems It Solves
- DeFi’s Potential: "You can't have DeFi on FIAT, but you can surely have FIAT on DeFi" - zkToro leads in unlocking DeFi's opportunities, crafted by and for expert crypto quant traders.
- IP and Trade Security: Addressing the risk to IP in strategy sharing and vulnerability of on-chain trades to copying.
- Solving Infrastructure Fragmentation: Streamlining the previously costly and fragmented cross-chain crypto quant trading execution.
- Regulatory Compliance: Pioneering the path for regulated financial institution adoption.
zkToro's Market Traction
- Strategic Advisors and Partnerships: Guidance from senior VPs at Morgan Stanley and JPMorgan for market fit.
- Banking Sector Interest: Adoption interest from five leading banks.
- Community Support: Backing from the Ethereum Foundation and a16z.
- Diverse Expert Team: Comprising top engineers, quant traders, blockchain security specialists, and MBAs.
Accomplishments We're Proud Of
- Global Team Collaboration: Successful remote teamwork across four continents.
- MVP Achievement: Completion and operational success of our MVP.
- Closer to expansion: After our MVP for Chainlink's hackathon, we are a step closer to making it a reality to the users and fundraising!
How We Built It
At zkToro, we embarked on a mission to redefine DeFi for crypto quant traders. Our team, comprising blockchain, finance, and security experts, focused on three core objectives: enhancing privacy, safeguarding intellectual property, and maximizing user ROI.
- Layer 3 Protocol Development: We engineered a custom Layer 3 platform, emphasizing decentralization and permissionless access. This layer is the heart of zkToro, executing complex crypto quant trading strategies continuously.
- Integrating Zero-Knowledge Proofs and TEE: Incorporating advanced zero-knowledge proofs within a Trusted Execution Environment was crucial for strategy protection, drawing inspiration from technologies like Flashbot's. Circom, PLONK, novas and TEE are used for such, among others.
- Chainlink's CCIP for Cross-Chain Functionality: To optimize ROI, we integrated Chainlink's Cross-Chain Interoperability Protocol (CCIP), enabling smooth interaction with major blockchains.
- AI-Powered Forwardtesting: Replacing traditional backtesting, our AI-driven forwardtesting mechanism ensures adaptive and robust strategies in evolving market conditions. -Layer 2: Polygon zkEVM and Mumbai (for testing) are used to make sure fees and speed are reduced to the max, essential when ROI is king. -Account Abstraction: To make sure all smart contracts have gas cross-chain and the end-user is not involved in the transaction process.
Challenges We Ran Into
- Scalability and Performance: Ensuring that our Layer 3 protocol could efficiently handle a high volume of complex strategies was a major hurdle.
- Robust Security Implementation: Creating a secure, decentralized system to protect against both external and internal threats was challenging.
- Integrating Diverse Technologies: Seamlessly melding zero-knowledge proofs, AI, and Chainlink's CCIP required extensive R&D.
- Regulatory Compliance: Navigating DeFi's regulatory landscape to ensure institutional-grade compliance and security presented its own set of challenges.
What We Learned
- Collaboration's Power: Our global team's diverse perspectives were invaluable in tackling complex problems.
- Innovation in Privacy and Security: Developing zkToro deepened our understanding of privacy and IP protection in DeFi, leading to groundbreaking solutions like TEE and zero-knowledge proofs.
- User-Centric Design Importance: Maintaining a focus on the end-user throughout development was key, resulting in a platform that's secure, efficient, and user-friendly.
- Adapting to Rapid Technological Changes: The dynamic blockchain technology landscape taught us the importance of agility and continuous learning.
What's Next for zkToro
In the next 3-4 months, zkToro plans to:
- Enhance Trader Tools: Release an all-encompassing crypto quant trader dashboard.
- Expand Data Resources: Broaden data integration for trading strategies.
- Achieve Regulatory Compliance: In partnership with JPMorgan & Morgan Stanley.
- Blockchain Support Expansion: Broaden support for all CCIP chains.
- Fundraising Initiative: VC-led round (details at lucas@zktoro.com).
- Team Development: Transition to full-time roles for our talented team.
Our journey with zkToro has been both challenging and rewarding, pushing DeFi boundaries and establishing new standards in privacy, security, and efficiency in crypto quant trading.



Log in or sign up for Devpost to join the conversation.