About the Project

Inspiration
The inspiration for zk-CrossVote stemmed from the growing need for secure and transparent decentralized governance across different blockchain ecosystems. We recognized that while Ethereum has established itself as a leading platform for decentralized applications, newer networks like ZKEVM offer unique advantages in terms of scalability and efficiency. However, the lack of interoperability between these networks posed significant challenges. Our goal was to create a seamless voting platform that could bridge these networks, leveraging their strengths to create a more robust and inclusive governance system.

What We Learned
Throughout the development of zk-CrossVote, we gained valuable insights into cross-chain communication and the intricacies of decentralized governance. We deepened our understanding of:
- Smart Contracts: Building secure and efficient smart contracts that operate reliably across different networks.
- Cross-Chain Protocols: Implementing the LXLY protocol to bridge votes between Ethereum and ZKEVM, ensuring data consistency and integrity.
- Decentralized Automation: Utilizing Chainlink and Phala Network for automated claim and verification processes, which significantly enhanced the reliability and transparency of our platform.
- Community Engagement: Engaging with the community to gather feedback and iterate on our design to better meet user needs.
How We Built zk-CrossVote
The development of zk-CrossVote involved several key steps:
Designing the Architecture:
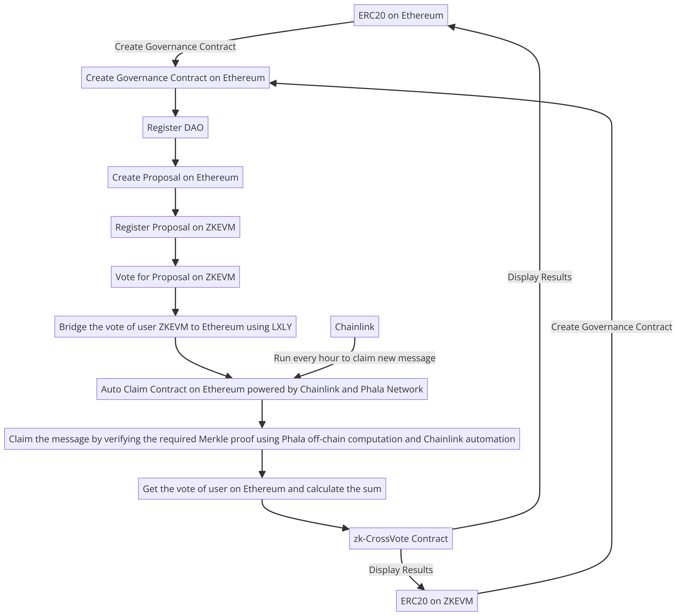
- We started by designing the overall architecture, focusing on how to integrate Ethereum and ZKEVM networks.
- The architecture included components for governance contract creation, proposal registration, voting, and vote bridging using the LXLY protocol.
Smart Contract Development:
- We developed smart contracts on Ethereum to handle governance and proposal management.
- Corresponding contracts were also created on ZKEVM to facilitate proposal registration and voting.
Implementing LXLY Bridges:
- A critical part of our project was implementing the LXLY protocol to bridge votes between ZKEVM and Ethereum.
- This involved setting up secure communication channels and ensuring that votes cast on ZKEVM were accurately reflected on Ethereum.
Automating Processes:
- We integrated Chainlink and Phala Network to automate the claim and verification processes.
- Chainlink automation ensured that new messages were claimed every hour, while Phala provided off-chain computation for verifying Merkle proofs.
Testing and Optimization:
- Rigorous testing was conducted to identify and fix bugs, optimize performance, and ensure security.
- We engaged with beta testers from the community to gather feedback and make necessary adjustments.
Challenges Faced
Building zk-CrossVote came with its own set of challenges:
- Cross-Chain Interoperability: Ensuring seamless communication between Ethereum and ZKEVM networks was technically challenging. Implementing the LXLY protocol required careful handling of data consistency and security.
- Smart Contract Security: Developing secure smart contracts that could operate without vulnerabilities was a critical aspect. We invested significant time in auditing and testing our contracts.
- Automated Verification: Integrating automated verification processes using Chainlink and Phala Network required extensive coordination and testing to ensure reliability.
- Scalability: Ensuring that our platform could handle a large number of votes and proposals efficiently was an ongoing challenge. We continuously optimized our architecture to improve scalability.
Conclusion
zk-CrossVote represents a significant step forward in decentralized governance by bridging the gap between Ethereum and ZKEVM networks. Through this project, we have demonstrated the potential of cross-chain communication and automated processes to create a secure, transparent, and inclusive voting platform. Our journey was filled with learning experiences, technical challenges, and community engagement, all of which contributed to the successful development of zk-CrossVote.
Built With
- bridges
- chainlink
- hardhat
- javascript
- lxly
- polygon
- solidity
- zkevm
Log in or sign up for Devpost to join the conversation.