Inspiration
Zeta was inspired by the need to empower individuals in border regions and vulnerable areas who face risks when engaging with web3. The aim is to enable independent money exchange, bypassing local actors with limited knowledge. Zeta mirrors the behavior of local currency exchange houses, distancing users from centralized entities and simplifying information verification complexities, particularly beneficial for those lacking necessary documentation in migration processes. The overall inspiration is to foster financial opportunities and inclusion in underserved communities.
What it does
Zeta is a cross-chain exchange that allows you to jump between different blockchain networks easily and securely. With Zeta, you don't need KYC or intermediaries. You only need to indicate which wallet you want to receive your money in, without connecting your wallet and exposing yourself to security risks. Zeta is the ideal platform for users who want to take advantage of the opportunities of cryptocurrencies, regardless of their level of experience or knowledge. Zeta is the easiest jump.
How we built it
We are included a variety of innovative technologies, such as:
Chainlink:
- Data Feeds: Providing oracle price feeds for accurate cross-chain conversions.
- Cross-Chain Interoperability Protocol (CCIP): Facilitating secure and seamless communication between different blockchain networks.
Avalanche:
Providing the infrastructure for receiving and sending funds via the C-Chain, using the Fuji Testnet for this development phase.
The Graph:
Integrating with The Graph to create a subgraph that allows users to track their transaction history on-chain, ensuring transparency and peace of mind.
Avalanche Sender Smart Contract subGraph
Sepolia Receiver Smart Contract subGraph
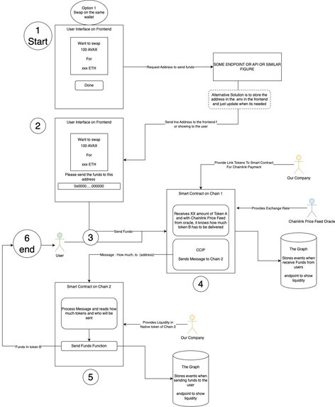
Process Explanation:
1. User Initiation:
Users seamlessly transfer their funds between different blockchain networks (e.g., Avax to Ethereum), ensuring a secure and private experience. By avoiding the need to connect their wallets, users benefit from increased security and privacy. Additionally, they receive the most competitive rate available through our fedge pricing system.
2. User Transaction:
To initiate a transaction, user send funds to the provided address and subsequently fill up the info of the sending wallet address. This allows Zeta to connect the user's action with the relevant on-chain smart contract, ensuring a smooth and efficient transaction process.
3. On-chain Smart Contract (Price Feed + CCIP):
Upon receiving the designated amount of token A, the smart contract leverages Chainlink Price Feed from the oracle to determine the equivalent amount of token B to be delivered. This information is then relayed to Chain II through Cross-Chain Interoperability Protocol (CCIP) messaging.
4. On-chain Smart Contract II (Price Feed + CCIP):
The smart contract on Chain II processes the received message, extracts the intended recipient and token amount, and initiates the token B sending function. This ensures the seamless and accurate execution of the cross-chain transaction.
5. Transaction
The Graph platform records all transaction events, including user funds received, providing an endpoint for displaying liquidity and execution details. While this information is readily available, user access is optional and does not impact the transaction flow.
Note: During the MVP phase of this project, Zeta acts as the sole liquidity provider. All transactions will be executed upon user initiation and confirmation.
You can see our infrastructure workflow in the media gallery with more in deep smart contracts explanation
Challenges we ran into
Challenges included integrating smart contracts, establishing secure communication through CCIP, and ensuring accurate token conversions. Achieving a user-friendly experience while maintaining security posed additional challenges.
Accomplishments that we're proud of
The successful implementation of smart contracts between Avalanche and Ethereum, integration of oracles, and use of CCIP to facilitate cross-chain transactions are notable accomplishments. Also The Graph protocol with Status Transactions.
What we learned
The development of Zeta provided insights into building a secure and user-centric cryptocurrency exchange. Learning experiences included working with smart contracts, integrating external protocols like CCIP, and addressing challenges in blockchain development. But mentors and community helped us in each step of this process.
What's next for Zeta
In the next phase, Zeta aims to expand its liquidity pool, enhance user accessibility, and integrate additional blockchain networks. Collaborations with external liquidity providers and continuous refinement of the user interface are key aspects of Zeta's future development.
Zeta is participating in the following categories:
- Cross-chain Solutions: Leveraging our innovative technology to provide a user-friendly cross-chain exchange experience.
- SocialFi Innovation: Exploring how Zeta can be used to empower social finance initiatives.
- DeFi and Payments: Demonstrating how Zeta can contribute to the growth and adoption of decentralized finance and cross-chain payments.
- Tech for Good: Investigating how Zeta can be used to onboard new users and promote financial inclusion in vulnerable regions.
- Grant Prize: Competing for funding to further develop and - expand Zeta's capabilities.
We are excited to showcase our progress and compete for the opportunity to further develop and expand our platform.


Log in or sign up for Devpost to join the conversation.