Inspiration
Imagine a world where women could feel safe and empowered out at work and even at home. Unfortunately, statistics tell a different story. According to WHO reports, 1 in 3 women worldwide experience physical and/or sexual intimate partner violence or gender-based violence in their lifetime. The COVID-19 pandemic has exacerbated this crisis, with lockdowns increasing exposure to abusive partners and limiting access to vital support services. These inspired us to create groundbreaking solutions for women facing gender-based violence aiming to provide safety and support by harnessing the power of cutting-edge AI technology. Together, let's create a safer, more inclusive world for all women.
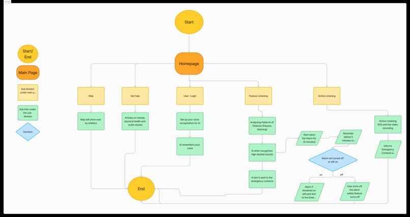
What does Blossom do?
Introducing Blossom, the revolutionary app designed to combat gender-based violence head-on. By harnessing the power of cutting-edge AI technology, Blossom provides two main safety features.
Passive listening: In this stage, Blossom records high-decibel sounds indicative of distress, such as the breaking of objects or screaming. An alarm activates for 10 minutes upon detection of these sounds. If the alarm remains unacknowledged after 10 minutes, Blossom automatically sends a distress text to all designated emergency contacts, alerting them to the user's situation.
Active Stage Is triggered by the user's chosen SOS code word while in the passive stage or by selecting active listening on the app. Upon activation, Blossom swiftly executes three crucial actions: 1)AI immediately calls 911. 2) Send a text to emergency contacts, informing them of the escalated situation. 3)Initiates live video recording for evidential purposes. Users retain the option to disable video recording if desired.
Helping women through healing In addition to its safety features, Blossom offers a comprehensive set of resources to support women on their journey to recovery: From articles addressing mental and physical well-being to empowering stories shared by other survivors, these resources serve to educate, inspire, and motivate women to confront and overcome gender-based violence.
Finding Shelter: Shelters offer users a safe and secure environment where they can escape from the cycle of abuse and protect themselves from harm.
Our mission is clear ** to empower women worldwide** and create a safer, more secure environment for all. Join us in making a meaningful difference. Together, let's build a world where every woman feels safe and empowered.
How we built it
Tools Used: Figma, Fig Jam, JavaScript, and Python
We followed an Agile methodology, a 10-day design sprint process where we crafted out our project plan and assigned tasks to all the team members.
Understand: Our journey began with a deep dive into understanding the problem at hand. Employing divergent thinking, we explored various angles and perspectives before converging on a focused approach. Utilizing exercises such as evaluation, comparison, and consolidation, we came up with the problem statement: How can we effectively ensure the safety and deliver comprehensive support systems for women recovering from gender-based violence?
Ideation: We started with a brainstorming session, where we all proposed different ideas for each topic. We decided that our most promising idea was something that uses AI to detect unsafe situations and then call emergency services. Once we decided on this idea, we completed a competitive analysis of similar alert apps such as Noonlight and BSafe. We found that while these apps are effective and helpful for people in unsafe situations, neither app utilizes voice recognition. This is where we realized we could create something the market doesn’t have yet: an app that alerts emergency services using vocal recognition.
Interaction & Design: Once we decided on the function of our app, we created sitemaps, user flows, and user personas in Figma. As for our brand, we decided that our app’s main attributes are sincerity, trustworthiness, caring, and efficiency. We chose orange for the primary color as the color combines the energy of red and the happiness of yellow for a warm, confident, fun hue. Orange increases oxygen to the brain, which stimulates mental activity and creativity. The color radiates warmth and happiness, combining the physical energy and stimulation of red with the cheerfulness of yellow. Positive words associated with orange are warmth, security, sensuality, passion, abundance, fun, social, welcoming, liveliness, active, happiness, joyfulness, cheerful, assertive, dynamic, extroverted, and exuberance. For typography, we chose nunito, as it is a san serif well balance typeface with heavy text weight. It’s prolific and used widely across many mobile apps, as well as across the web. These guided the direction and design of our low-fidelity wireframes, which we then tested with several different users of different ages and occupations.
User testing: the tests showed that the app wasn’t discreet enough, so that was something we focused on in the iteration stage. We added a facade for a loading screen intended to deter unwanted viewers. Other changes made were simplifying the homepage and adding an on/off button for the video recording in the active listening screen. Then, using the style guide, we created the high-fidelity wireframes and a logo for the app. We made final changes after discussions with the developers and handed it off to be coded.
Challenges we ran into
Gender-based violence is a tough topic to address because everyone’s story and experiences with it are different. No one app can solve every single problem, and we struggled to accept that. During the ideation phase, it was hard to figure out exactly what to focus on, and often we tried to do too much. Narrowing our app’s function down and keeping it within the scope of the buildathon was a challenge. Through several meetings, we were able to figure out an idea for our app that was within the limitations of the buildathon.
There was also the challenge of finding times to meet. As individuals with busy schedules and external commitments, there were often meetings with members missing. Staying on the same page turned out to be a larger struggle than anticipated, but we were able to update each other through our messaging channels.
Accomplishments that we're proud of
In building our app, we've achieved several milestones that we're incredibly proud of:
Innovative Technology Integration: We successfully integrated cutting-edge AI technology into our app, allowing for real-time detection and response to distress signals. This innovation enables us to provide immediate assistance to users facing gender-based violence, potentially saving lives in critical situations.
User-Centric Design: Our app prioritizes user experience and safety above all else. Through extensive user testing and feedback, we've refined our design to ensure ease of use and accessibility for individuals navigating challenging circumstances.
Comprehensive Support Resources: We've curated a comprehensive library of resources within the app, including articles, stories, and shelter assistance, to empower and support women on their journey toward healing and recovery.
Positive Impact: By providing a platform for empowerment and support, our app has already made a positive impact on the lives of women facing gender-based violence.
What we learned
Finding the right problem: Finding the right problem and the right solution played a crucial role in building our app. Our vision was clear to help women facing gender-based violence, but we struggled with finding the right solution. We started with divergent thinking and narrowed it to convergent thinking. Through the exercises of evaluation, comparison, and consolidation, we figured out how to create a crucial solution for our app.
Clear communication means: We learned that establishing clear communication means to ensure that all team members can easily share updates, ask questions, and provide feedback is important. Therefore we use collaboration tools such as Slack, Google Docs, and Excel files for smoother project management.
Defining roles and responsibilities: We learned that working effectively with cross-functional teams is crucial for successful project outcomes. We clearly defined roles and responsibilities for each team member involved in the project by assigning tasks to everyone. This helped us to prevent confusion and ensure that everyone understands their contribution to the project's success.
Regular Meetings and Check-ins: We failed to align priorities at first but scheduling regular meetings and check-ins with the team members helped us address challenges.
Project: Based on our comprehensive competitive analysis, we discovered that groundbreaking features such as voice recognition and video recording have yet to be implemented by any existing solutions. Leveraging the power of AI technology, we made a strategic decision to address the critical issue of violence against women. Our innovative solution enables women to swiftly summon assistance in times of distress by triggering an SOS call to 911.
What's next for Blossom
Integration with Smart Watches: We aim to seamlessly connect our application with smartwatches equipped with 5G connectivity. This integration empowers women to access help swiftly, enhancing their safety and security.
Cloud-based Recording: Recognizing the limitations of phone storage, we are exploring options to store recordings securely on the cloud. This approach ensures that valuable data is preserved without occupying excessive space on users' devices.
Multilingual AI Assistance: To cater to diverse communities, we are committed to implementing AI assistance in multiple languages. By offering support in various linguistic contexts, we strive to make our services accessible and inclusive to a broader audience.



Log in or sign up for Devpost to join the conversation.