Inspiration
Finding clothes that fit me isn't a simple task, I am overweight and shopping online makes it difficult to judge if I can wear a shirt for example. Sure I could find the dimensions of the clothes and myself but that means spending 10+ minutes to check if I can wear a shirt, 10 minutes that could have been spent browsing for something else. How can we solve this task?
What it does
An algorithm, tuned by ML determines the size of certain fittings. Do people consider a just right shirt to have a centimeter worth of extra space? Or is a loose fitting shirt as such? The algorithm is tuned through the public's opinion of what each fitting means. Of course it isn't so simple. Feminine and masculine body types means dimensions are not universal. Everyone has their own opinion too, there is no 'one size fits all' (pun intended) algorithm. That's why a premium plan may allow customers to receive their own 'tailor' to fit their needs.
All of this technical talk does not tell us much of what the user sees. They see a simple interface, once their body dimensions are input, all they need to do it to click a button to find the right size for the fit they are looking for.
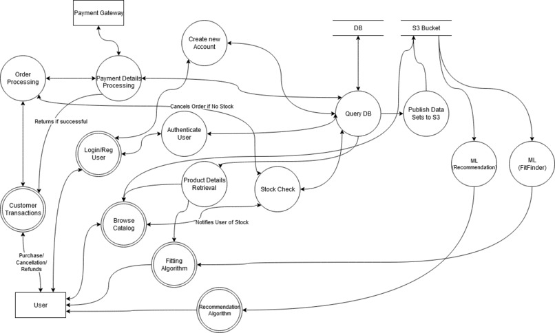
How I built it
[WIP]
Challenges I ran into
[WIP]
Accomplishments that I'm proud of
[WIP]
What I learned
[WIP]
What's next for Zalora FitFinder
[WIP]
Log in or sign up for Devpost to join the conversation.