Inspiration
In one way or another, all of us had a relationship with agriculture due to our relatives owning farms, which added a nostalgic & personal element to this project for us. These farms in our villages or birth places were often the sole source of fun from a young age & hence revitalizing them was where we found our calling. Moreover, we have a certain amount of experience with the arduino & raspberry pi used, so it was relatively simpler for us to use components that we were already familiar with & that we know work, while simultaneously applying & learning new concepts, such as how to emulate a raspberry pi on the net.
What it does
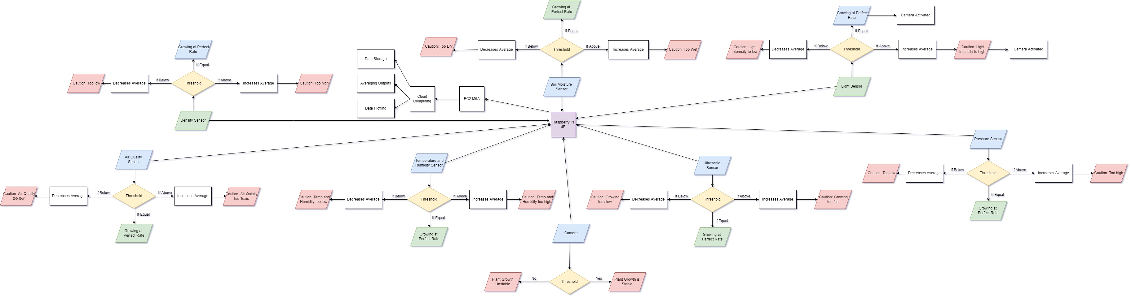
Z3R0 AGR1CULTUR3 aims to automate agriculture at a relatively lower & more accessible cost while integrating smart agriculture techniques in easy-to-implement methods for farmers. As a prototype, we have used an Arduino coupled with a Soil Moisture sensor, Humidity & Temperature sensor & Ultrasonic sensor to detect plant growth. For our fullscale model there would be a Raspberry Pi 4 Model B coupled with those sensors + Density, Pressure, Light &Air Quality sensors & a camera with openCV vision for detecting motion & dimensions of the plant, with machine learning applications on the AWS EC2 Cloud Server for backward-looped-analysis of the data collected.
How we built it
Using our previous knowledge of visual studio code & the associated frameworks & cloud services as listed below, we were able to utilize the Arduino for our prototyping & the raspberry pi for our hardware, with it's associated software & the algorithmic follow-through as shown in the image uploaded below.
Challenges we ran into
Managing our time in a such a short frame with other commitments such as our school elections, keeping our focus while being sleep deprived & avoiding being rude while being really cranky were our greatest challenges as a team. Technically, understanding the R Pi 4 in a much greater depth along with openCV was challenging, coupled with cloud code without the actual cloud server, which made testing difficult.
Accomplishments that we're proud of
Having over 110 commits in less than 24 hours, managing our shifts to work 24 / 7, combining our knowledge & applying it, delegating roles based on strengths without judging the other person & actually completing the code, both the arduino & raspberry pi versions, were our greatest achievements.
What we learned
We dived a bit deeper into openCV, which was something we hadn't done in as much of an advanced manner as tensorflow was our library of choice for prior projects in robotics for the same. delegating roles better & managing time more efficiently was also something we learnt more about, as well as averaging algorithms for machine learning.
What's next for Z3R0 AGR1CULTUR3
We would like to physically implement our raspberry pi version & test it in farms, followed by us approaching venture capitalists & improving our machine learning, which was at a very very very basic stage due to the time constraints.
Log in or sign up for Devpost to join the conversation.