Inspiration

The city of Vancouver has a large set of government data that is static and mainly available in CSV and Excel files. As part of a smart city, these systems should not collect data by a manual audit but rather from sensor telemetry coming in from smart devices.

What it does

The YVRSmartBin™ makes waste management smart. It provides intelligent asset tags to these bins and further augments them with sensor data to calculate ultilization ratios.

This allows the city of Vancouver to generate intelligent insights into waste management metrics, such as ratios of trash to compost to recycled matter. This way the city can begin to calculate regions and burroughs efficiency metrics. This can also be made even more granular to release stats on a condominium level and eventually used as a means to incent better behaviour.

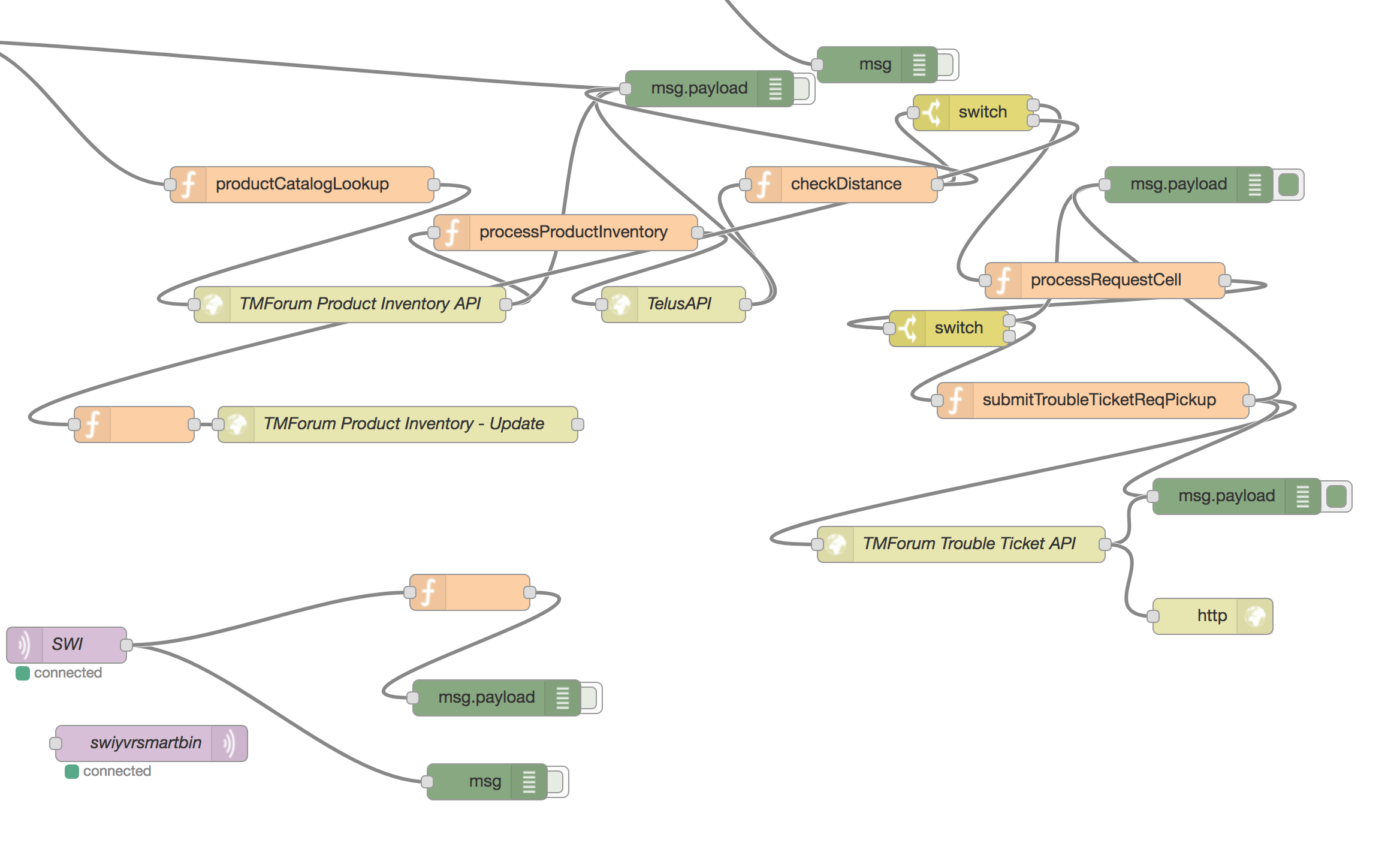
How we built it

We used IBM BlueMix and their nodeRed environment along with telus and sierra wireless APIs

We also used the TMForum Inventory API api to store this information

Challenges we ran into

Node-red.

Accomplishments that we're proud of

Collaboration

What we learned

Later..

What's next for YVR SmartBin

Commercial pilot

Built With

Share this project:

Updates