🎓 YouTube Study Kit
🌟 Inspiration
Exams are about to come in a month and you are watching countless educational videos on YouTube, feeling productive and prepared. But then, exam week arrives, and the real challenge begins—revision. You think to yourself, "How am I going to review all these videos in time?"
Your options?
1️⃣ Pause every few seconds to jot down notes—tedious and time-consuming.
2️⃣ Screenshot key moments, paste them into a Word document, and scramble to add context—frustrating, right?
3️⃣ Spend hours organizing everything instead of actually revising.
And then, just when you need clarity the most, a doubt pops up about a concept or explanation. You wish you could directly ask the tutor in the video, "Can you explain that part again?"
What if there was a better way? What if you could:
Watch videos, take snapshots of important moments, and instantly get a clean, organized PDF—complete with timestamps and all your notes? Ask questions directly about the video and get detailed, timestamped answers from an AI-powered tutor simulating the expertise of the instructor? That’s exactly why we created YouTube Study Kit: a tool that takes the effort out of revision and provides quick doubt resolution, so you can focus on what matters most—learning and acing your exams!
🚀 What it does
YouTube Study Kit is a Chrome extension designed to revolutionize the way students engage with YouTube educational content. It offers:
- ✍️ Timestamped Notes: Take snapshots of video moments with timestamps while watching. These are compiled into a PDF where each snapshot is clickable, taking you back to the exact video moment.
- 📂 Playlist Notes: Combine notes from entire playlists into one organized PDF, reducing clutter.
- 🤖 AI-Powered Assistance: Summarize videos, clarify doubts, and get detailed explanations with AI responses that include timestamps.
- 🌍 Multilingual Support: Ask questions in any language and receive responses in your preferred language, breaking down language barriers in learning.
- 🔌 Offline Mode: The Chrome-built-in AI works offline, ensuring you can access its features without an internet connection.
🛠️ How to Use
🎥 GIF Demonstration: Taking Notes and Downloading PDFs
- 🖱️ Click the button to take screenshots of the video.
- 📝 Jot down notes during or after learning.
- 📄 Download notes as a PDF for a single video or the entire playlist.
🎥 GIF Demonstration: Using the AI Chat Feature
- 🤔 Ask any question about the video in the AI chat.
- ⏩ Click on the timestamps provided by the AI agent to jump directly to the relevant moment in the video.
🎥 GIF Demonstration: Multilingual AI Responses
- 🌍 Ask a Question in Any Language: Type a question in your preferred language
- 🔁 AI Responds in the Same Language: Get a detailed response tailored to your query, including timestamps.
- ⏩ Click Timestamps to Jump to Video Moments: Navigate directly to the relevant part of the video, even in a different language!
Why it’s powerful:
- Breaks down language barriers for global learners.
- Ensures seamless understanding of complex topics in your native language.
📝 Try It Out
Want to see how it works? Check out these sample PDFs:
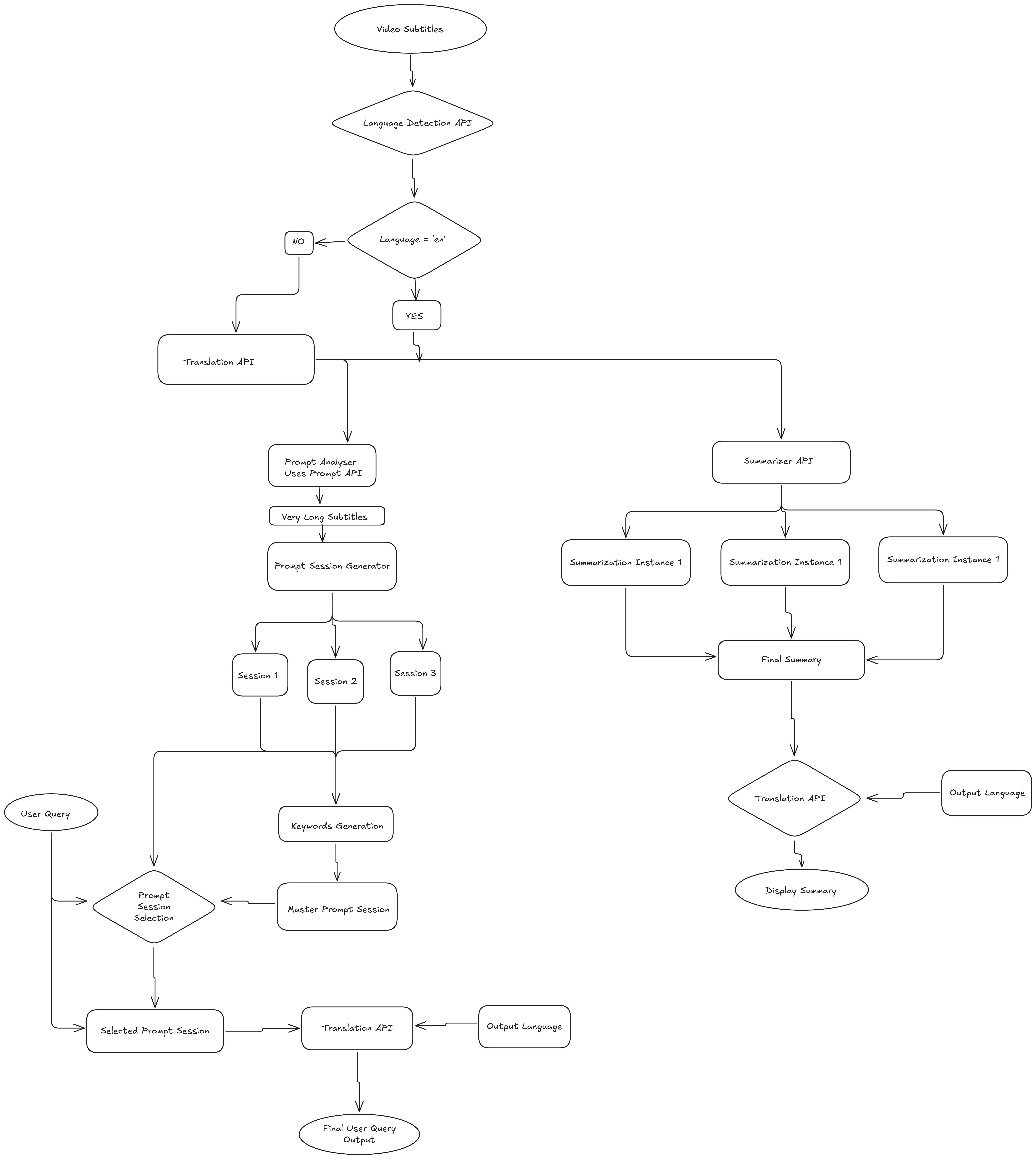
🔄 How it Works
📊 Process Flow Diagram
- 🖊️ The user enters a query or takes an action (e.g., asking a question or taking a screenshot).
- 🗣️ The input is processed through a language detector to identify the query's language.
- 🔍 The system trains multiple prompts based on the context and generates identifier keywords.
- 💡 A master prompt session determines which session should handle the query.
- 🔄 The appropriate session processes the query and sends it to a language translator for the user’s preferred language.
- ✅ The output is displayed, and timestamps are synced for seamless learning.
🔌 Used Chrome Built-in APIs
To power its features, the YouTube Study Kit uses several Chrome Built-in APIs:
- 🌐 Language Detection API: Automatically detects the language of the user’s query to provide accurate processing.
- 🌍 Translation API: Converts responses into the user’s preferred language for better understanding.
- 🧠 Prompt API: Handles multiple trained prompts to contextualize and address queries effectively.
- ✍️ Summarization API: Provides concise summaries of videos or specific timestamps for quicker insights.
🛠️ How We Built It
- 🎨 Frontend: Chrome extension UI developed with React, Tailwindcss, and JavaScript for user interactions.
- 🖥️ Backend: Node.js for handling requests and processing data from YouTube and the AI model.
- 🧠 AI Integration: Chrome Built in model for generating summaries, answering questions, and providing explanations.
- 📄 PDF Generation: Leveraged libraries like React pdf to create dynamic and interactive PDF files.
- 🌐 Multilingual Support: Integrated Chrome inbuilt translation APIs for language adaptability.
⚡ Challenges We Ran Into
- 🕒 Ensuring seamless timestamp-linking in the PDF and syncing it with YouTube video playback.
- 🌍 Optimizing the AI for regional language support while maintaining accuracy and usability.
- 📂 Handling large data loads from extended playlists and multiple notes without affecting performance.
- 🛠️ Building an intuitive and user-friendly UI to cater to diverse student needs.
🎉 Accomplishments That We’re Proud Of
- 🌐 Successfully implementing multilingual AI support to make education accessible to learners worldwide.
- 📝 Providing an efficient way to consolidate and access study notes directly from YouTube videos.
- 📄 Creating a streamlined, interactive PDF experience for easy revision.
- 🔌 Implementing offline AI functionality for uninterrupted learning.
📚 What We Learned
- 🤝 The importance of balancing feature complexity with user-friendliness.
- 🧠 The potential of AI in enhancing traditional educational workflows.
- 🌍 Addressing global accessibility by prioritizing multilingual and offline compatibility.
- 🚀 Leveraging user feedback to refine and improve functionalities.
🚀 What’s Next for YouTube Study Kit
- 📱 Mobile Support: Extend the functionality to mobile platforms for on-the-go learners.
- 🗣️ Enhanced AI Features: Include voice queries and responses for better accessibility.
- 🤝 Community Features: Enable sharing of notes and playlists among peers for collaborative learning.
We believe the YouTube Study Kit is a game-changer for learners worldwide 🌎 and are excited to continue improving it for a brighter educational future!

Log in or sign up for Devpost to join the conversation.