Inspiration
We all are travellers. Increasing mobility and connectivity remove borders between countries and make any place of the world accessible. In order to visit a concert, conference or go for vacation, we spend just a couple of hours to pass thousand of kilometers and reach other continent.
But the more choices people have, the more difficult it is to choose the best one. We often face a problem that we don’t know where and how to spend our holidays. There are so many possibilities and it can take hours to came up with a journey which would satisfy all requirements (cost of tickets, travel time, uniqueness of a place, etc). How much energy, time and money we could save by having suitable travel destination that matches our wishlist.
What it does
Main goal of our project is to predict ideal trip without making user to fill out too much information or set parameters. We use different sources to retrieve customer details and based on this recommend the most reliable trip that has the highest probability to be purchased by user.
Our personalized travel recommendation system is based on the following multiple features (they are described in next part):
- nationality,
- financial data,
- customer’s flights,
- social media information about interests (liked pages, posts, info about (friends/family/relatives),
- Spotify profile.
Overall, using different information sources, we become closer to customer without requiring much details.
How we built it
How we use our features for travel recommendations:
Nationality: if we don’t know any special information about user, we can determine his/her country based on IP address. Knowing country, we can use ‘Hofstede Insights’ (https://www.hofstede-insights.com/). Index provides with six dimensions of national culture and allows to get understanding of cultural values. With ‘Hofstede Insights’, we can compare different countries and find similar ones. If we know where from person is, we can suggest destination with common ‘cultural’ environment. It increases probability that this user would like to visit this place and make our recommendation better.
These 6 Insights are Power distance (degree to which the less powerful members of a society accept and expect that power is distributed unequally), Individualism vs. collectivism (preference for a loosely-knit social framework in which individuals are expected to take care of only themselves and their immediate families), Masculinity vs. Femininity (preference in society for achievement, heroism, assertiveness, and material rewards for success), Uncertainty avoidance (degree to which the members of a society feel uncomfortable with uncertainty and ambiguity), Long term orientation vs. Short term normative orientation, Indulgence (stands for a society that allows relatively free gratification of basic and natural human drives related to enjoying life and having fun). We also build a model for clustering countries according to Hofstede Insights to find close countries.Financial data: existing client have already paid for their previous flights. So we know information about their payments. With upcoming PSD2 (Revised Payment Service Directive) we will have an opportunity to access information about user’s account. Given Input: account ID, we can get such possible output: Number, Owners, Type, Balance (currency & amount), IBAN, Credit Limit. And specifying BankID, we are able to get Transaction types for the bank (summary, description, charges). Supplied with these details, it should be easy to analyze user’s spending behavior or aggregate a user’s account information from several banks into one overview. If we know that person have high expenditures, we can suggest more expensive exotic trips or long distance destination. Usually, people have ‘dream’ country that they are willing to visit. With our approach, we recommend not only most reliable, but also achievable trip.
Customer’s history: we concentrate on such features as:
- Destination from/to
- How often person travel (flights per year)
- Travel alone/with friends/with family
- How early does person buy a flight ticket
- How much person spends on flight Using Machine Learning approach, we can build an algorithm which will predict more desirable destination for user. Based on practical experience, convolutional neural networks usually give higher accuracy for recommendation systems. Currently, we don’t have necessary data, that’s why it is on conceptual stage.
Social media information about interests: based on Facebook profile, we can extract massive amount of information about user. Useful tool is Graph API Overview. With its help, we get info about posts that user liked and shared. For example, person liked post about fashion - she/he is interested in this field. In this case we can recommend trip to Italy for fashion week. Moreover, if user post something about travelling, we can understand that this destination is a point of interest and we can recommend suitable flights in this direction. In addition, list of liked pages on Facebook also can be used for prediction desirable travel destination. Another point is to use information about user relatives living in the other countries to suggest visit them for their birthdays.
Spotify profile: with help of Spotify API, we can Get User's Followed Artists and User's Top Artists and Tracks. Then, we suggest to use Ticketmaster Discovery API. It allows to search for events, attractions, or venues. New personalized website will suggest the flights based on the artists that the person is following on Spotify.
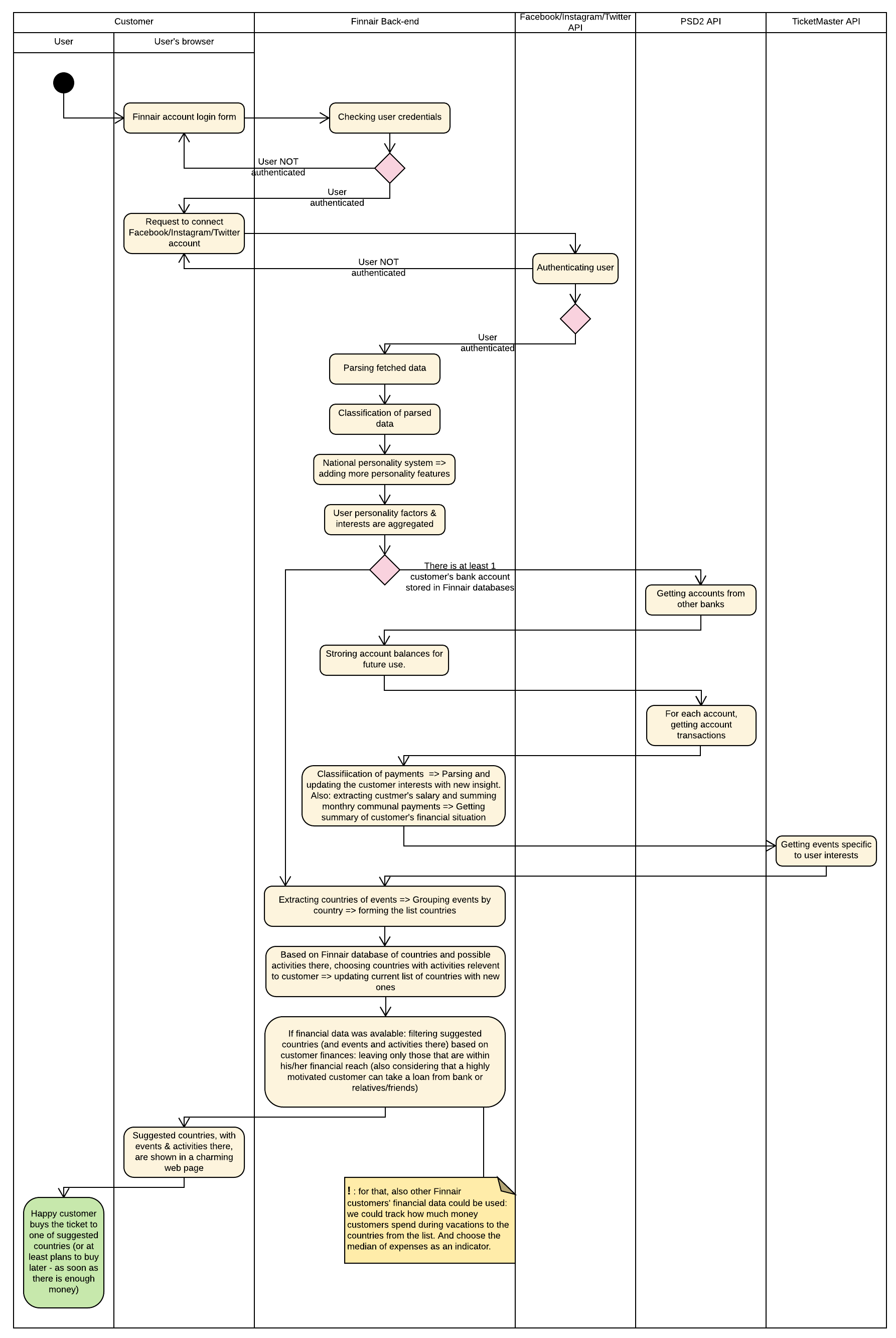
This process is presented on UML Activity Diagram.
Challenges we ran into
The main issue we faced is no customer data to reflect with, so building of actual model would be challenging. Also, team with more diverse skills would have brought more angle to the project.
The project is existing on the conceptual level and it’s ready to deploy if the issues with privacy constraints would be solved. Other constraint is currently the PS2 Directive which will be applied in 2018.
Accomplishments that we're proud of
Our distinguish features are such that we have used the old 6 dimension model of Geert Hofstede for cultural comparison and refreshed it by combining with open financial data.
What we learned
We’ve learned about many open APIs and the privacy concerns related to them.
What's next for YourNextFlight
Web developers are needed to actually implement these features into Finnair webpage.


Log in or sign up for Devpost to join the conversation.