Inspiration
We want students to have a more individualized learning experience. Anywhere, anytime. We want you to stay focused on what you are most interested in!
What it does
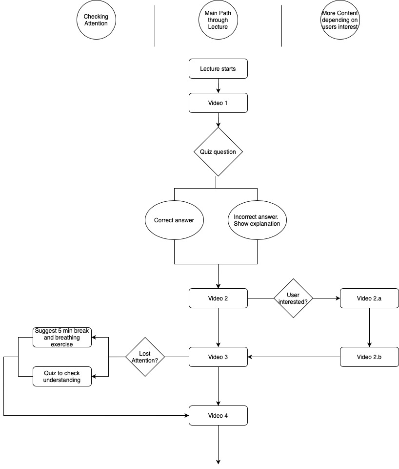
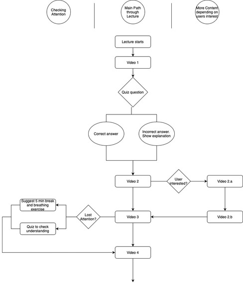
We bring you your lecture, how you can best consume it. We bring your lectures to your screen. The learning speed and even the content is tailor-made for you. YouLearn helps you learn efficiently: tackle a topic when your mind is most focused.
How we built it
Our team was thinking deeply about the problems in classrooms. The different learning speeds, different interests of students all subjected to the same sound and video. Let's find a better way!
With the UX/UI knowledge in our team, we produced many successions of sketches. We also consumed huge amounts of coffee. That helped.
Challenges we ran into
We definitely feel like a team meeting in person would have produced way faster results. The process of calling for a quick question, getting a second opinion was elongated.
Accomplishments that we're proud of
We have build a click-dummy to show our concept to the world! It looks great already. On top of that we humbly believe that our video of the platforms usage is quite smooth..
What we learned
Concept is key. Cut video meetings short. Always be reachable. An idea can be electrifying when you see what it could grow into.
What's next for YouLearn - DesignTeam
Convene with our sister-teams after the presentations to talk integration and production of a more holistic presentation of both our concept and implementation. Get ready to share it with the TUM, with TUM Future Learning Initiative and the world.


Log in or sign up for Devpost to join the conversation.