Inspiration - By creating one medical solution platform where everything is in our pocket and paperless, we are looking to replace long queues and old medical norms and create one India, one hospital.

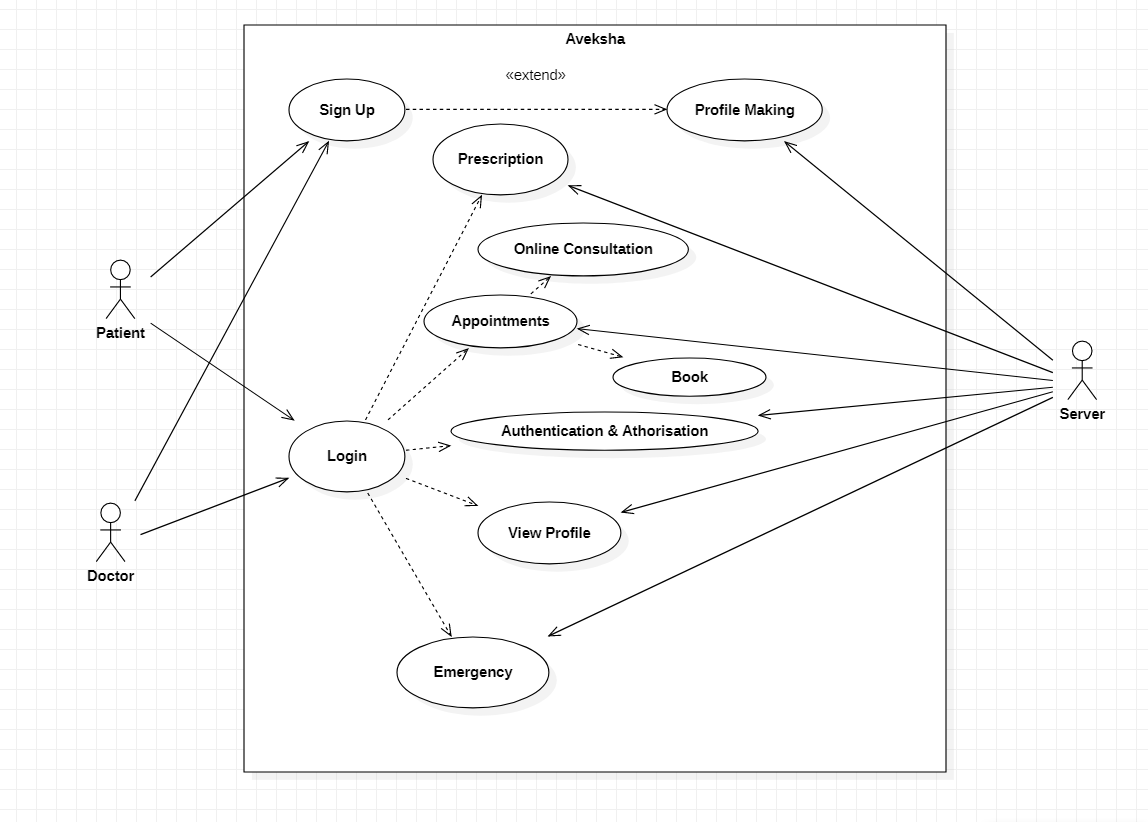
What it does -The application connects patients directly with verified doctors and collects your old and new prescriptions and medical records into one database, which you can carry all around India, as well as schedule your online consultations and hospital appointments with one click.

How we built it -The UI/UX of the website is designed in Figma. The frontend is developed using HTML, CSS, React & Tailwind. The database is set up on MongoDB. Mongoose is used to connect the backend and frontend applications. The front end and backend were connected by fetching data from the database and displaying it in the front end. The website is deployed and hosted.

Challenges we ran into - It's a fantastic idea, but making it more practical has been quite challenging for us since we have to make it more user-friendly and add new features that benefit the user.

Accomplishments that we're proud of -Through the support of the government, we are now able to provide a great solution for citizens of India in the field of medicine, where people living in the outskirts can connect to doctors through their mobile phones and the entire chain can be made digital.

What we learned - We learned that through programming, we can improve the lives of tons of people and can simplify their lives. Despite being computer science students, we also learned about the medical stream.

What's next for Aveksha- Our next step is to introduce machine learning as a chat box in order to help users when no one is online, we will also introduce ambulance help, where user phone logs will be directly connected with our ambulance dialing system, we will also introduce pharmacy features on our website as well.

Share this project:

Updates