xStream
Monorepo for xStream Markets -- a DeFi protocol that splits tokenized equities (xStocks) into independent dividend (dx) and principal (px) tokens, giving income investors and session traders each exactly what they want.
Tokenized equities bundle price and yield into one instrument -- forcing income investors to absorb volatility they don't want, and traders to pay for dividends they'll never use. xStream separates them.
What it does
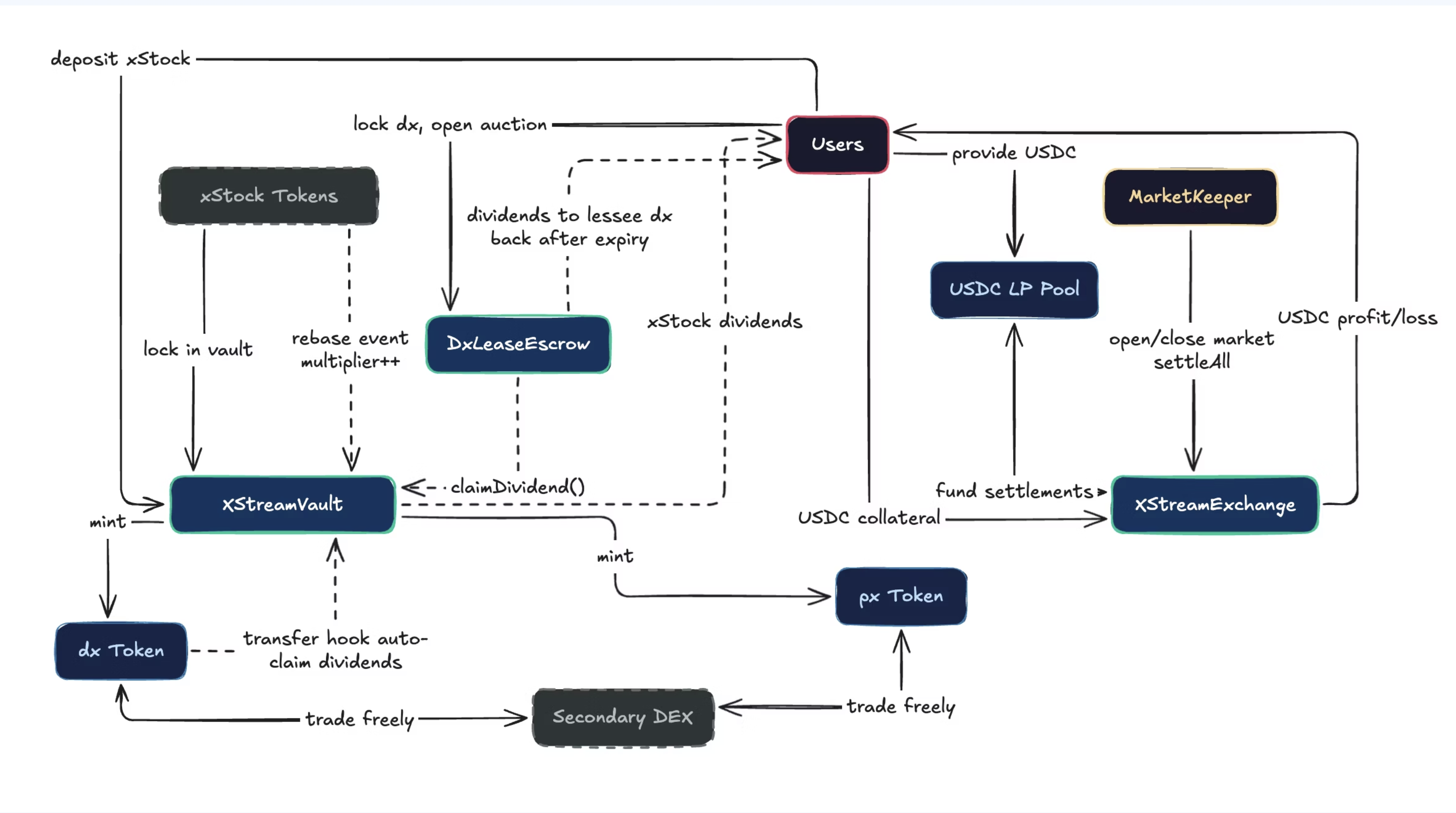
Vault -- Deposit any registered xStock; receive equal amounts of dx (dividend rights) and px (price exposure). Burn dx + px in equal amounts to redeem the underlying at any time.
Dividends -- All rebase-driven yield flows exclusively to dx holders via a gas-efficient accumulator. px holders receive zero dividend exposure.
Exchange -- px powers a session-gated leveraged exchange: long or short with USDC collateral, open only during NYSE hours. Positions settle at market close.
Auction -- dx holders can auction their dividend stream for a fixed term (DxLeaseEscrow). The highest USDC bidder leases the income rights; the seller receives upfront yield.
Frontend -- Next.js app: vault, markets, auction, portfolio. Wallet auth via Privy.
Who it is for
Long-term holders keep the dividends, sell or lease the price exposure, and earn yield on yield they were already leaving on the table.
Session traders get clean leverage with no dividend drag -- pay only for NYSE hours, nothing more.
The market gets primitives that don't exist anywhere else: equity income as a standalone asset, session-gated leverage, and auctionable dividend streams.
Deployments
| Network | Type | Vault | Exchange | Escrow |
|---|---|---|---|---|
| Ink Sepolia (763373) | Prod | 0x9e35DE19e3D7DB531C42fFc91Cc3a6F5Ba30B610 |
0x924eb79Bb78981Afa209E45aB3E50ee9d77D1D0F |
0xC18288E58B79fAac72811dC1456515A88147e85a |
| Ink Sepolia (763373) | Mock | 0xF0391bEACCA59d2a1A4A339af88dCDeAe210e6B6 |
0x859305A541536B1A2A3BFcaE05244DEAfdB1E167 |
0x662dc3B17696A688efd297D9DF5eFa4B21B607fB |
| Eth Sepolia (11155111) | Prod | 0xb9DA59D8A25B15DFB6f7A02EB277ADCC34d8B5a8 |
0xEaB336258044846C5b9523967081BDC078C064d6 |
0xC1481eE1f92053A778B6712d6F46e3BeaB339FD7 |
| Eth Sepolia (11155111) | Mock | 0xE7e63166543CEAE1d389e38f8b3faee8129cAfC2 |
0xDbfA9BBdfAb52DCB453105D70c5991d3D1C0E34D |
0xb2131C8384599d95d2Cdd7733529Bfd7B3c68375 |
Full asset-level addresses (pxToken, dxToken, lpToken per asset) are in contracts/deployments/.
Prod deployments use real Dinari xStock tokens (TSLA, NVDA, GOOGL, AAPL, SPY, TBLL, GLD, SLV) and the live oracle at 0x2880aB155794e7179c9eE2e38200202908C17B43.
Disclaimer
Smart contracts are experimental and unaudited. Use at your own risk. This repository does not constitute financial or legal advice.

Log in or sign up for Devpost to join the conversation.