๐ค๐ก Inspiration
In today's fast-paced global logistics industry, companies like WorldMovers face immense pressure to optimize operations and make data-driven decisions in real-time ๐๐จ. We were inspired to harness the power of Google Cloud Platform's robust, scalable infrastructure and the intelligence of large language models like Gemini. Our goal was to build a modern, cloud-native application that demonstrates how a logistics company can move beyond static reports. We wanted to create an interactive and intelligent insights platform, deployed on Cloud Run, that empowers everyone, from executives to operations managers, to easily understand and act on their data.
๐๐ค What it does
The "Smart Logistics Hub" is an interactive prototype application, deployed on Google Cloud Run, that simulates a Business Intelligence (BI) and AI-powered insights platform for a logistics company. It brings data to life by providing:
- ๐ Executive Dashboard: A bird's-eye view of crucial Key Performance Indicators (KPIs) like total shipments, overall revenue, and on-time delivery percentages.
- ๐ Detailed Analytics Tabs:
- ๐ Shipment Analytics: Deep dives into shipment data, costs, carrier performance, and transit times with interactive filters.
- ๐ฐ Quote & Revenue Analytics: Insights into the sales pipeline, conversion rates, and revenue contributions.
- โ๏ธ Operational Performance: Monitors efficiency metrics like fuel costs and warehouse utilization.
- ๐ค "InsightGenie" AI Assistant: Powered by the Gemini 2.5 API, InsightGenie allows users to ask natural language questions about their business data. It provides conversational answers and explains how it would conceptually query data from a Google Cloud backend (like BigQuery), making data exploration accessible to everyone.
Essentially, it's a one-stop shop for WorldMovers to visualize, understand, and conversationally interact with their key business data, all served from a scalable cloud environment.
[REPLACE THIS SECTION]
๐ ๏ธ๐ป How We Built and Deployed It
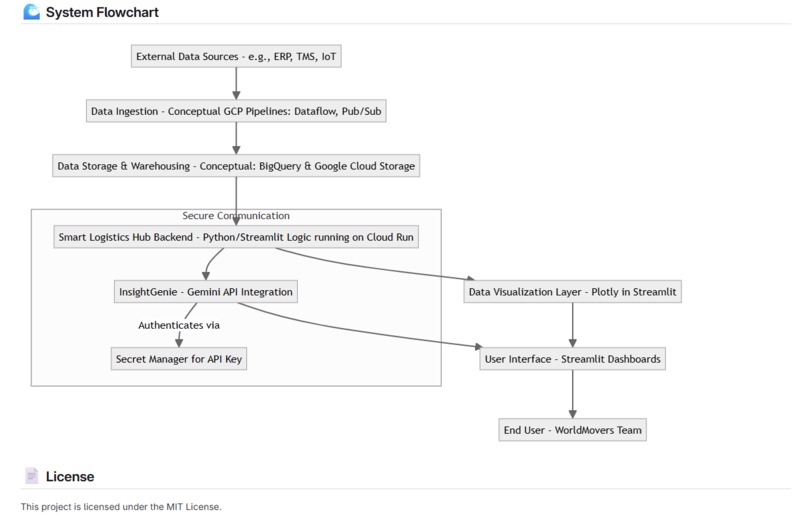
This prototype was brought to life using a modern, cloud-native architecture:
- ๐ Application Core: Built with Python using Streamlit for the interactive UI, Pandas for data manipulation, and Plotly for rich, interactive visualizations.
- ๐ค AI Integration: The Google Gemini 2.5 API is integrated to power the "InsightGenie" conversational assistant.
- โ๏ธ Google Cloud Platform Deployment:
- Containerization: The application was packaged into a portable container image using Docker.
- CI/CD Pipeline: We used Cloud Build to automatically build the container from our source code and push it to Artifact Registry for secure storage.
- Serverless Hosting: The container is deployed and scaled by Google Cloud Run, providing a serverless, cost-efficient, and highly scalable production environment.
- Secure Configuration: All sensitive credentials (like the Gemini API key) are stored in Google Secret Manager. These secrets are securely injected into the Cloud Run environment at runtime, following security best practices.
The development process involved designing the app locally, then creating a Dockerfile and using gcloud commands to build and deploy the application, configuring all necessary cloud components.
๐ข๐ Challenges We Ran Into
Every project has its hurdles! Ours included both development and cloud deployment challenges:
- Cloud IAM Permissions: A major challenge was configuring the correct IAM roles for the Cloud Run service account. Debugging
permission deniederrors and granting the right permissions (likeSecret Manager Secret AccessorandLogs Writer) was a critical learning step. - Containerization & Dependencies: Ensuring all Python libraries were correctly listed in
requirements.txtto avoidImportErrorissues inside the Docker container required careful debugging. - Cloud-Native Secret Management: Shifting from a local
.streamlit/secrets.tomlfile to using environment variables populated by Google Secret Manager required changes to both the application code and the deployment commands. - Gemini API Prompt Engineering: Getting the "InsightGenie" to respond accurately and contextually required several iterations of prompt design to make it understand its role as a "WorldMovers Data Assistant."
- Data Complexity: Generating realistic and interconnected logistics data that could power meaningful analytics took careful planning and iteration.
๐๐ Accomplishments That We're Proud Of
Despite the challenges, we're thrilled with what we achieved:
- Successful End-to-End Cloud Deployment: We successfully containerized our application and deployed it on Google Cloud Run, taking it from a local prototype to a scalable, cloud-hosted application.
- Implementing Cloud-Native Best Practices: We built a secure and robust application by using Google Secret Manager for credentials, Artifact Registry for images, and an automated build process with Cloud Build.
- Powerful AI Assistant Integration: We created the "InsightGenie" AI assistant and saw it respond intelligently to business queries, proving the value of integrating LLMs into BI tools.
- Comprehensive & Interactive Dashboards: We built a wide array of relevant dashboards that cover key aspects of a logistics business, all with interactive elements.
- Polished and Professional UI: We invested effort in the UI/UX and custom styling to make the prototype feel like a finished product.
๐ง ๐ What We Learned
This hackathon was a fantastic learning experience in modern cloud development:
- The Full Cloud Deployment Lifecycle: We learned how to containerize a Python application with Docker and deploy it on a serverless platform like Cloud Run.
- Importance of IAM: We gained a deep, practical understanding of how IAM roles and permissions are the foundation of security and connectivity between Google Cloud services.
- Secure Secret Management: We mastered the difference between insecure local secrets and the best-practice approach of using a dedicated service like Google Secret Manager.
- Power of LLMs in BI: The Gemini API opened our eyes to how conversational AI can democratize data access and make BI tools much more user-friendly.
- The Google Cloud Ecosystem: We deepened our appreciation for how services like Cloud Run, Cloud Build, and Secret Manager work together to create a powerful and cohesive development and deployment platform.
๐๐ฎ What's Next for Smart Logistics Hub
We're excited about the future possibilities for this project, built on our new cloud foundation:
- Real Data Integration: Connect the hub to actual data sources by building out production-grade data pipelines on GCP using Dataflow to ingest data into BigQuery.
- Deeper CI/CD Automation: Integrate our repository with Cloud Build to trigger automatic builds and deployments to Cloud Run whenever new code is pushed to the main branch.
- Advanced Predictive Analytics with Vertex AI:
- Implement demand forecasting for shipping volumes.
- Develop predictive models for on-time delivery likelihood.
- Enhanced "InsightGenie" Capabilities:
- Allow Genie to generate charts or trigger actions based on user requests.
- Deeper Looker Integration: For more robust, enterprise-grade BI, explore building out these dashboards and reports natively within Looker, leveraging its powerful modeling layer.
- Personalized User Experiences: Tailor dashboards and insights based on user roles within WorldMovers.
- Sustainability Dashboard: Add a new tab to track metrics related to carbon footprint and fuel efficiency to support green logistics initiatives. ๐ฑ
Built With
- gemini-2-5
- gitlab
- google-bigquery
- google-cloud
- logistics
- python
- streamlit
- worldmovers



Log in or sign up for Devpost to join the conversation.