Inspiration
Kids are in their learning stages during the age of 10-15 years. Learning new words and exploring the English Language will help them in their future with better vocabulary and sense of the language. It will also help them in their day to day assignments by helping them choose better words for conversations.
It will be immensely helpful in classroom setting as well as in home.
Word Master inspiration can be found in this video.
What it does
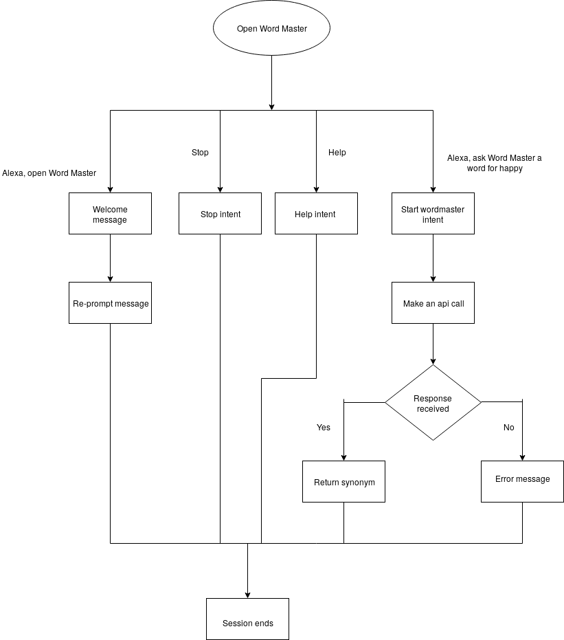
It helps them learn new words. Example- Alexa, ask Word Master a word for swim. It will give you the words for the word swim.
How we built it
It's build using big huge labs api. I am very thankful for this api. It returns the data in JSON format. With respect to above example the JSON output will be
{"noun":{"syn":["swimming","aquatics","water sport"]},"verb":{"syn":["float","go","locomote","move","travel"],"ant":["sink"]}}
Challenges we ran into
The main challenge we ran into was to find a api and how to parse it. The other challenges were debugging the code.
Accomplishments that we are proud of
It's our first application for kids. We wanted it to be as easy to use as possible. The greatest accomplishment is when the code works after several hours of debugging.
What we learned
We learned about api usage, extraction of data from JSON and session control.
What's next for Word Master
We want to add a quiz to it. It will make it a wholesome game. The quiz will ask you synonyms and antonyms.
Log in or sign up for Devpost to join the conversation.