Inspiration
ZK Proofs are taking center stage as the backbone behind ZK Rollups for Layer 2 solutions as well as other cases where constraints need to be maintained on private data
What it does
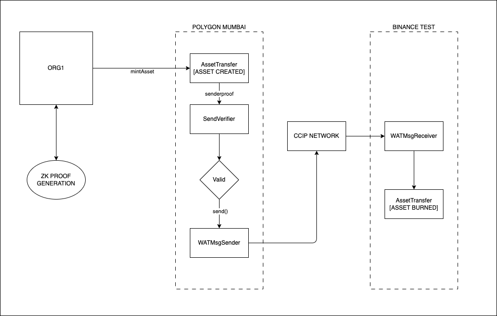
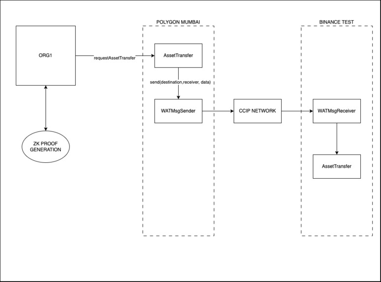
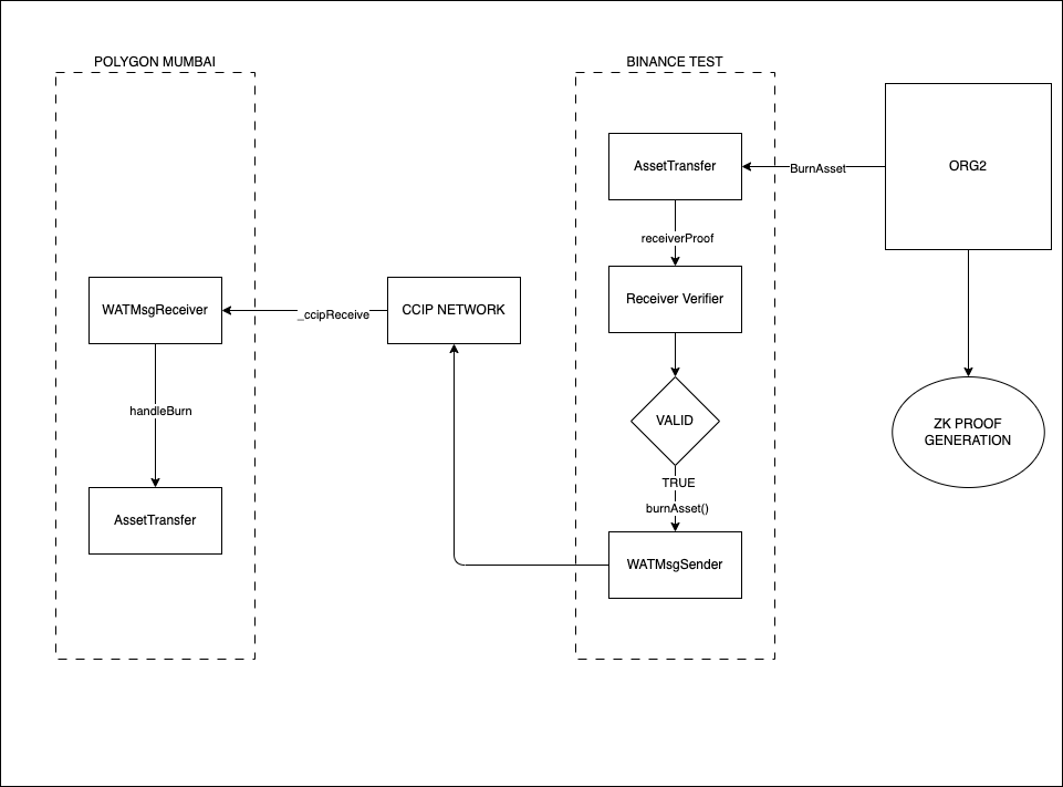
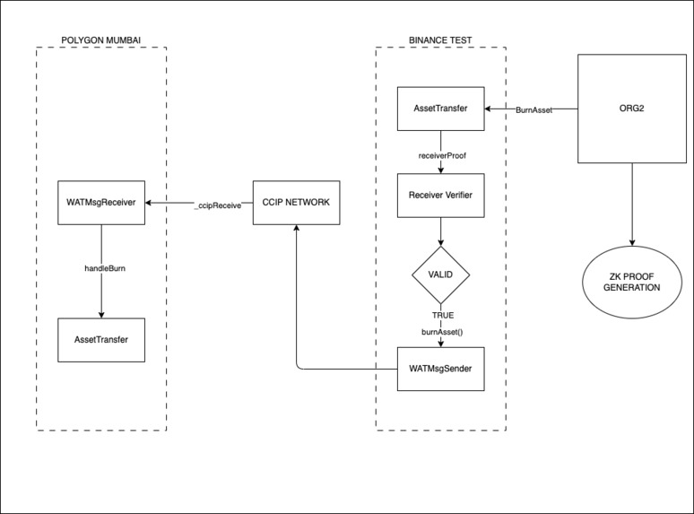
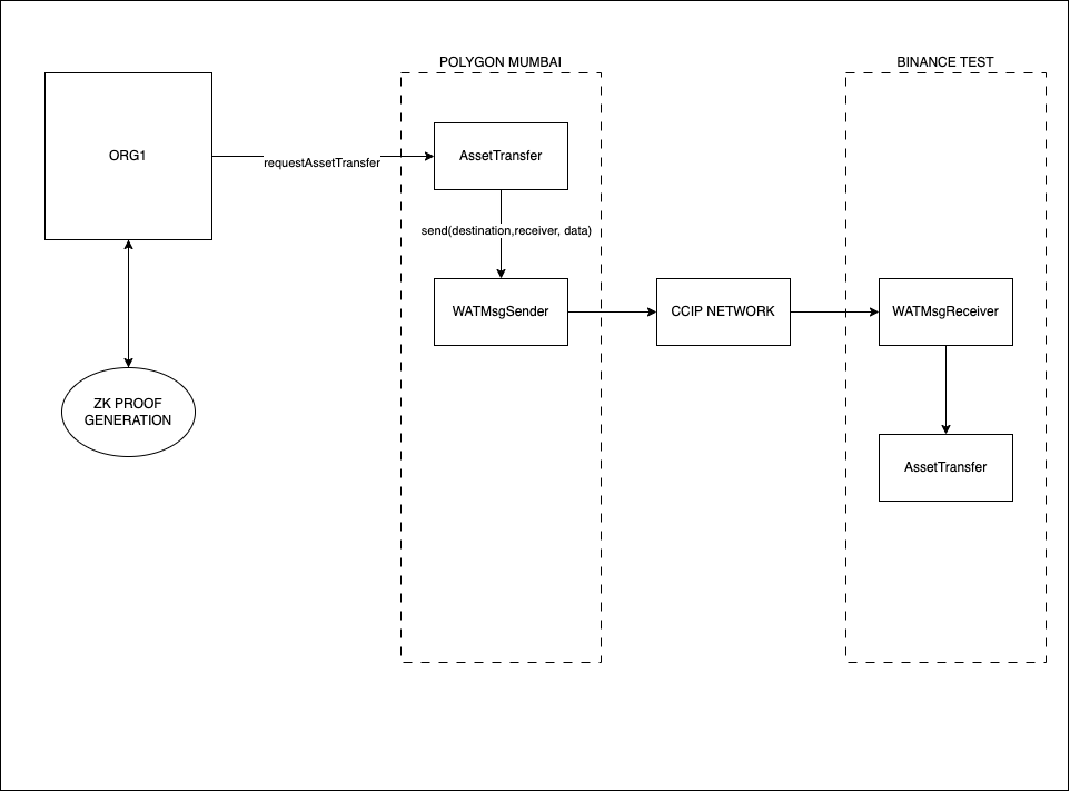
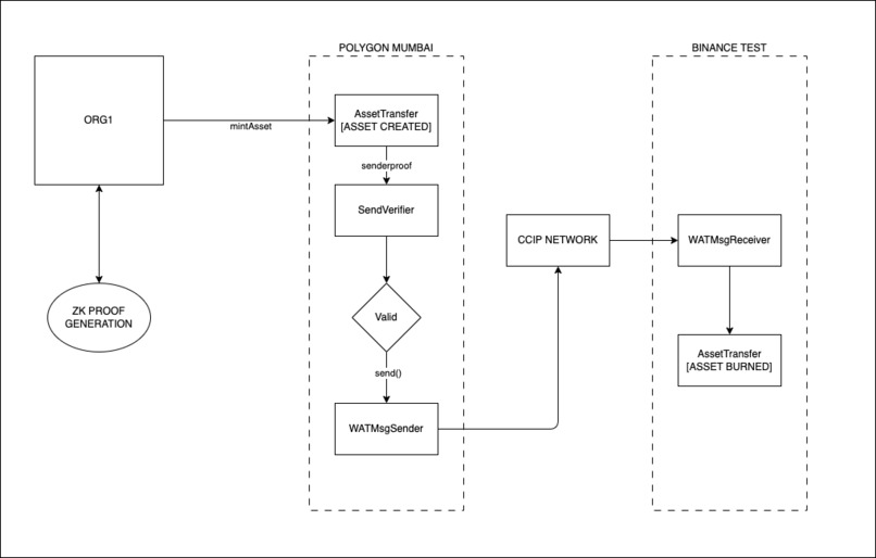
This project allowed us to explore how the Chainlink CCIP for transferring of assets between two blockchains could be extended to support Confidential Transactions through the use of ZK-Snarks
How we built it
We leveraged ZK-Snark circuits built with Circom to verify constraints that tokens are being properly maintained and also to help validate that the asset was correctly burned and minted on either end of the CCIP bridge
Challenges we ran into
Confidential Transactions has been referenced in literature dating back to 2017, but there is still a lack of a standard around how they should be used in smart contracts (although ERC1724 was proposed in 2019), and there is also a lack of implementations of this privacy preserving algorithm
Accomplishments that we're proud of
We are proud to confirm that privacy preserving transactions can be implemented through the CCIP bridge, and that it also adds value in that the Zero-Knowledge Proof can be used on each side of the CCIP bridge to validate that the token was correctly burned and minted on either side of the bridge
What we learned
Everything from understanding and gaining exposure to cross-chain/interoperability and ZKProofs all the way to learning how to create a more visually appealing demo. The team has varied levels of development and product experience but brought together our diverse skillsets to make it work and learn from each other through this solution
What's next for Whisper Asset Transfer
We identified a few limitations of the current implementation that could be improved in future revisions of the algorithm (refer to the PPTX)
Built With
- circom
- node.js
- snarkjs
- solidity
- typescript

Log in or sign up for Devpost to join the conversation.