WhipSmart
Inspiration
The inspiration behind WhipSmart stems from our collective desire to make healthcare more accessible, predictive, and ultimately, more empowering. We wanted to provide individuals worldwide with the tools to take control of their health and reduce the risk of paralysis and stroke through technology and data-driven solutions.
What It Does
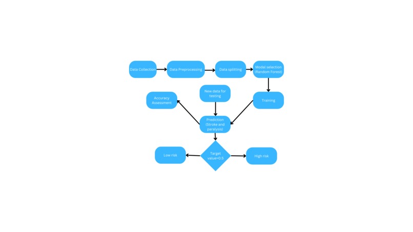
WhipSmart is a powerful system designed to predict the risk of paralysis and stroke for individuals. Users can input their medical data, which is then processed using a Random Forest algorithm. The system, using Python with NumPy, Pandas, and Scikit-Learn, provides users with an estimation of their risk, enabling them to make informed decisions about their health.
How We Built It
We built WhipSmart by harnessing the potential of technology and data. The technical backbone of our project involves Python, where we used NumPy, Pandas, and Scikit-Learn to implement the Random Forest algorithm. To ensure worldwide accessibility, we connected our system to IBM Cloud using Docker, and further enhanced the user experience by integrating it with a web page via IBM Web API integration.
-IBM Watson Studio: Our tech powerhouse for developing and deploying machine learning models.
- IBM Cloudant: Safely stores vast amounts of data, scalable and secure.
- IBM Watson Machine Learning: Keeps the model learning and evolving with new data.
- IBM Cognos Analytics: Provides robust visualization and reporting.
- API Integration: Connects with EHR systems and potential wearables and mobile app applications.
- Python: Used for data preprocessing, analysis, and model development.
- Public Datasets: Leveraged relevant public datasets for training and validation.
Challenges We Ran Into
Our journey with WhipSmart was not without its share of challenges. We faced technical complexities, data collection hurdles, and integration issues with the IBM Cloud and web page. These challenges underscored the complexity of our project but also demonstrated our ability to overcome obstacles through teamwork and innovation.
Accomplishments We're Proud Of
We're thrilled to have achieved several milestones with WhipSmart. Our system successfully predicts the risk of paralysis and stroke, and we have received positive feedback from users who found value in our solution. This validation has been incredibly rewarding for our team.
What We Learned
Throughout this project, we gained valuable insights into machine learning, cloud computing, and web integration. We also deepened our understanding of the healthcare domain. These lessons have not only broadened our knowledge but have also inspired us to continue exploring the intersection of technology and healthcare.
What's Next for WhipSmart
Looking ahead, we have exciting plans for WhipSmart. We aim to expand its reach, integrating it with more healthcare facilities and hospitals around the world. We are also considering additional features and improvements to make our solution even more comprehensive and user-friendly.
WOW Factor
What sets WhipSmart apart is the ability for any patient, regardless of their location, to collect medical data from any hospital and use our platform to assess their risk of paralysis and stroke. This unparalleled accessibility is a game-changer in the healthcare industry and demonstrates the true potential of technology to improve lives globally.
Conclusion
In conclusion, WhipSmart embodies our commitment to merging technology and healthcare for the betterment of individuals worldwide. We'd like to express our sincere gratitude to our dedicated team, supporters, and the IBM Datathon for this incredible opportunity. With WhipSmart, we are taking a step closer to a future where healthcare is not only predictive but also deeply empowering. Thank you for your attention and support.
Built With
- pandas
- random-forest-algorithm
- scikit-learn
Log in or sign up for Devpost to join the conversation.