Inspiration
Make mental health improvement services accessible to everyone.
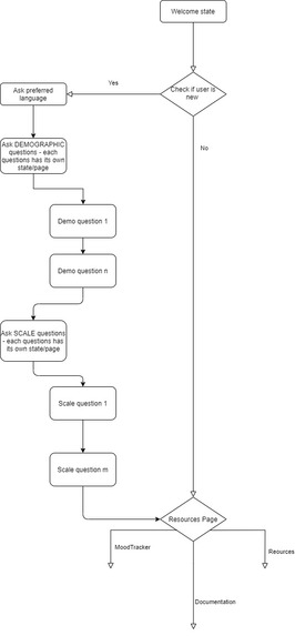
What it does
Gives resources to those who seek mental assistance for free in an easy to use manner. Also this application allows the user to document their mental health that can be shared and used by mental health professionals.
How we built it
We built the prototype on a pc application called "JustInMind", and a website.
Challenges we ran into
One of the biggest challenges we ran into was properly learning how to use a VCS. Coding as a team seemed to be a continuous stumbling block.
Accomplishments that we're proud of
The first thing we are very proud of is team development. The next thing is that we are proud of becoming familiar with android studio and its functionality. We are not going to commercialize the product to align with out mission. Instead, we will focus on achieving non-profit status.
What we learned
Version control is very important. Learn an app engine before you decide to create with it. Also, we leaned to work with individuals with diverse educational backgrounds. We learned and found information to support our vision to provide access to mental health care in El Paso.
What's next for While You Wait
The next thing for 'While You Wait' is to deploy the fully functional version of the application within the next 9 months.
Built With
- android-studio
- java
- justinmind
Log in or sign up for Devpost to join the conversation.