Inspiration
Help college students meet one another and plan out virtual study sessions and/or group meetings. In-person interaction is hard due to the current COVID-19 pandemic, so we wanted to create an app to facilitate virtual meetings.
What it does
An app to match students with one another based on their free times and their interested topic. Students enter the times they are available and the subject they want to study, and the app groups them together. They can message each other and move to a video/audio service (Google Meetings, Zoom, Discord, etc) and study together.
How we built it
Demo of app
Prototyped/mocked up the different screens of the app
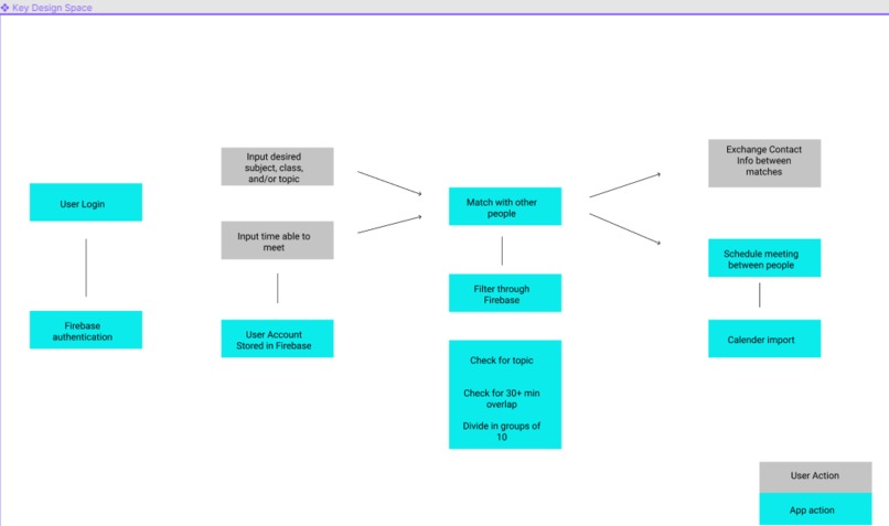
Detailed user experience flows - Figma writeup
- First step to development
- Specifications of app
- Developers easily understand the flow of the app
Challenges we ran into
Limited knowledge of mobile app development
Limited knowledge of Firebase platform
Accomplishments that we're proud of
Complete prototype of the mobile app
Complete outline of user action and app action flow
What we learned
Mobile app development
User experience optimization
What's next for When's Good
- Implement features such as an import to calendar, private and/or group messaging
Built With
- android-studio
- design-flow
- figma
- firebase
- javascript
- react-native


Log in or sign up for Devpost to join the conversation.