Inspiration
Chenzhuo recalls doctor visits in China as “short” and often “meaningless.” The patient-doctor relationship is weak. Although Chenzhuo’s health is complex, medical jargon usage left him confused after every appointment.
What it does
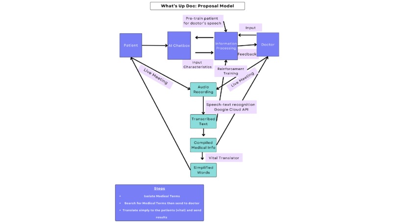
The current level of connection between patients and their doctors is insufficient. Our dedication lies in reshaping the doctor-patient dynamic with WhatsUpDoc! We are introducing a groundbreaking service that simplifies medical terminology for patients while equipping doctors with insights from patient input via chatbots, logs, and AI. Through our innovative platform, our goal is to close the communication divide between patients and healthcare professionals. We aim to bridge the communication gap between patients and healthcare professionals.
Chenzhuo used WhatsUpDoc! for his next appointment with Dr. Green. He received a summary highlighting Chenzhuo’s concerns, which transformed their interaction positively. Dr. Green used simple language, and Chenzhuo finally understood his condition and treatment options.
Over time, Chenzhuo’s health improved, and his relationship with Dr. Green grew stronger. This narrative illustrates how AI and improved communication could lead to better healthcare experiences between doctors and patients.
How we built it -
We built the website using SquareSpace, the ChatBot using Python, and gradio, and the medical jargon translator using google collab and cloud API.
Challenges we ran into -
We ran into some issues creating the Chatbot and finding a way to link working code into a url.
Accomplishments that we're proud of
Deciding on an idea together after being open to everyone’s ideas and opinions. Creating a chatbot, after learning how to for the first time. Having a beautiful website.Despite having little coding experience on machine learning models, we turned bits and pieces of knowledge into a fully-functional website and working chatbot API.
What we learned
None of us knew each other prior to team formation. Being open to learning each other’s strengths made our team flow better and efficiently comprise our ideas. It ultimately resulted in a successful website, AI chatbot, medical term interpreter, and a personality trait identifier.
What's next for What'sUpDoc!
We hope to present this project to doctors who could potentially use this software, as well as introduce it to patients that have had negative experiences with medical providers in the past. This can lead to a case study or experiment to expand our idea into a business, sponsored by hospitals.
Built With
- api
- google-cloud
- gradio
- machine-learning
- openai
- python
- squarespace
Log in or sign up for Devpost to join the conversation.