Inspiration
In times of continuous global conflicts between the nations, it’s the people who is suffering a lot in terms of safety and protection. Many of them have been leaving their homes and relocating to a safer nation to protect themselves. On humanitarian grounds, this idea of supporting them has been the core idea of this project. This platform gives an opportunity to provide the required assistance to those in need.
What it does ?
To address the problem statement, we have come up with a solution which would use Pega’s robust and strong capabilities like Case Management, Decisioning Hub and Reporting Solutions to effectively address this issue. Our proposed solution:
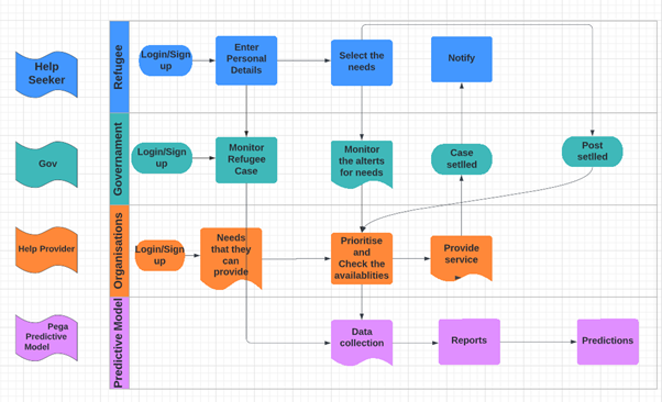
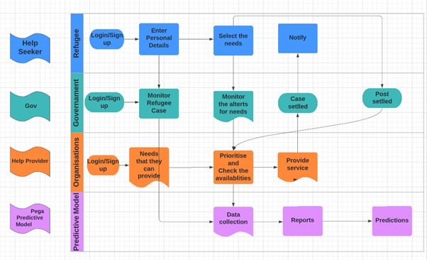
1) Register as Help Seeker or Help Provider: In terms of a disaster or eventuality, a user can register to a system either by a Help Seeker or Help Provider and can provide all details. By this a third user is eliminated and the registration process is seamless. Post Registering, the government officials can approve the new registration which would trigger an automated email to the Registered user with all the credentials to successfully login to the system and to proceed further
2) Post Registration- Help Seeker Portal: With information in the system, the registered user can now create a Help Seeker case and select the type of help he requires. The user might be seeking help in either Education, Food, Medical etc and the form would be populated to the user to enter the required personal information the information related to each Help type. On proceeding further, the user can view the various links related to the help type selected and also browse through the available help providers based on the help type selected.
User can now view the full details of available Providers and can send an email to his email address for future reference or to contact the specific Provider via Phone or email address. On successful review of the screen, user can either close the current Help Seeker case or route to the work queue for more information from Government officials.
3) Post Registration- Help Provider Poral: With information in the system, the registered user can now create a Help Provider case and select the type of help he requires. The user might be seeking help in either Education, Food, Medical etc and the form would be populated to the user to enter the required personal information the information related to each Help type. On submission the user can now close the case or wait for 30 days in queue till a help seeker selects the required provider and the case of Provider closing after 30th day of completion.
4) Help prediction and utilization: With information available within the system about the required help seeker and provided, the government can analyze the people sentiments in case of the type of help required during a disaster or any unexpected eventuality and plan for effective utilization of the produce. The government can work with neighboring countries also if the type of help in the applying country doesn’t meet the needs of the people
How we built it ?
Registration: UI will be provided with Registration where Seekers and Providers can enter their details to complete the registration process.
Case Types: We have created three case types
- Registration
- Help Seeker
- Provide Help
Data Types: We have created Data Types for each category of help to provide the required information for selection.
- Education
- Medical Support
- Type of Food
- Type of Help
Email Communications: Notifying the all the events via email communications using Pega Email features
Overall Model: (As shown in diagram)
Challenges we ran into:
- Gathering accurate data from Seeker/ Provider and adding them to the application.
- Understanding the current situations and problems available in the market to give the best solution.
- Having to make sure that the data is absolutely sensitive
- Having to maintain security of personal data.
Accomplishments that we're proud of:
- We have provided the single platform that solves the problem of those who are in need of help.
- Help providers can easily provide their help in the same single platform where they can see who is seeking help
- Predicting the future needs by analysing the data gathered to be prepared for any future crisis.
- Can start with smaller scope and can extend to vast areas.
- Easy registration of everyone into the system with easy tracking through mails
What we learned ?
- Learned Pega’s robust features and capability that can solve most of the complex situations even with low code.
- Empathized the difficulties faced by people and gathered that information to suggest best solution
- Learned the vast scope of help that can be provided to the needy which will ease their lifestyle in day-to-day life and be a support for them in any situation.
What's next for WeStandWithYou ?
- Application can be extended to countries outside of UK for their respective Seeker and Provider models
- Help types can easily be extendable to various other areas
- Single source of platform that can be relied on to be prepared for any in any crisis
- Can be extended with real time predictions on live events and current situations.
References:
- UK Gov Education: https://www.gov.uk/government/publications/helping-ukrainian-students-in-schools/resources-to-help-support-children-and-young-people-arriving-from-ukraine
- The Bell Foundation for Education assistance: https://www.bell-foundation.org.uk/eal-programme/guidance/parental-involvement/
- Refugee Council for Health: https://refugeecouncil.org.uk/latest/news/healthcare-for-refugees-where-are-the-gaps-and-how-do-we-help/
- British Red cross: https://www.redcross.org.uk/get-help/get-help-as-a-refugee/help-for-refugees-from-ukraine
- Food Bank: https://www.asylum-welcome.org/services/foodbank/
- Refugee Community Kitchen: https://refugeecommunitykitchen.org/
Built With
- 8.7.3
- api
- appstudio
- casemanagement
- cosmos-ui
- decisioning
- dx-api
- dxapi
- pega
- pega8.7.3
- reporting

Log in or sign up for Devpost to join the conversation.