Inspiration
A wedding is generally a festive occasion, but there are practical reasons to get married as well. Even though a traditional wedding cannot take place under the present circumstances, some couples might want or need to get married as soon as possible. What if they cannot wait because someone is terminally ill, or because their work visa is about to expire? We want to create an opportunity for those people to get married quickly, even with all the strict COVID-19 measures still in place and even if they are not physically together. If the whole ceremony could be performed by video conference call, that would be a solution for them, and our plan is to make that happen.
The problem the project solves
We see a lot of people isolated. We see people in mortal danger who may not be able to make the proper inheritance arrangements for their life partner. We see people whose residence permit or work visa is about to expire, who planned to get married this year but might get into trouble now. Sometimes, a wedding just cannot be put off, and that is a problem now that weddings cannot be celebrated in many countries.
The solution’s impact to the crisis
The current pandemy is changing our lives. Some people suffer delays in achieving their life goals. Distance has been usually a problem to get married because physical presence is necessary. Also, weeding expenses may not be affordable for some people. Currently, we have been living excepcional circumstances, so critical situations require fast decisions. Weddin brings people together no matter the situation or distance.
Our solution
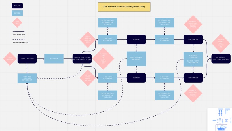
We are building a web-app to make possible a wedding celebration trough a videoconference. After the wedding, we manage the paperwork to delivery the marriaged certification to the clients.
We are build the app with Angular, Bootstrap.
What it does
Our proposal is to create an app that can be used to connect all parties involved in an official wedding ceremony: the couple, an officiant, witnesses, etc. We will act as a mediator between all these parties, collect the personal details required, find an officiant in the country where the marriage is to be registered, contact a local notary or official who can legally formalize the marriage, and even arrange for cake, flowers, multi-location catering, and whatever else the client wishes. On the wedding day, family and friends can follow the ceremony online. We could offer similar services in case of divorce. Our target area is the European Union.
How We built it
We are gonna build it with e-Indentifier european system, european system transfer files, and european system for electronic signature.
Challenges We ran into this hackathon weekend
Legal challenges: There are a lot of legal aspects that we will have to take into account, some of which differ between EU member states. One of these challenges is to comply with the GDPR, as we will need to process personal data. Crime prevention: Another challenge we ran into is how to prevent abuse of this service by people who intend to get married for illegitimate reasons. Documentation for marriage in different European countries.
The necessities in order to continue the project
We require more developers to improve our web app, European system certificates and a solution for encrypted video conferences. Also, is important to get a European Law expert lawyer and a Business mentor.
The value of your solution(s)
Weddin is a usefull service in our exceptional pandemic situation and after that. Our society require a way to get engaged quicker and easier. Weddin make weddings possible no matter what, bringing people together and make their legal union possible. It creates the opportunity for a reliable and fast remote legal union.
What's next for weddin after the crisis
The concept could be viable even after the COVID-19 crisis. People may want to get married quickly and easily under normal circumstances as well, and there are no competitors on the market. Weddin aims to be an efficient, trustworthy, and transparent service provider.
Accomplishments that I'm proud of
Our Idea My team We are building/developing only since 1 day ago Our hard work nonstop during the hole hackathon
What we learned
Managing a team is hard. Hackathons are an oportunity to learn about developing, design, creating and business for everybody.
Resources
If you want to check our presentation project:
Built With
- angular.js
- bootstrap
- love
- people
- teamwork





Log in or sign up for Devpost to join the conversation.