Inspiration We are in the era of blockchain technology and the explosion of web3 with all of the things being decentralized. However, we are just in the early stages of web3 so still have many problems that need to solve like web3 infrastructure. Therefore, We want to build an IChill Ecosystem have fully Web3 economy features and web3 infra with high performance. Pitch Deck
What it does
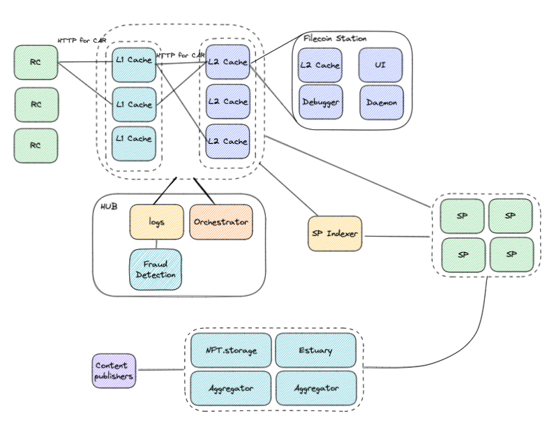
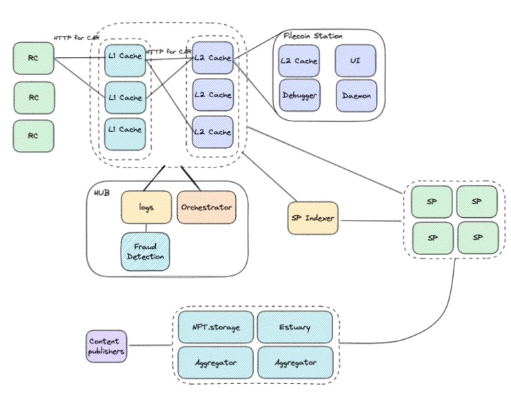
Ecosystem Architecture

A Web3 Ecosystem with 3 main Platforms:
The first, Web3 Infra Multichain storage is complete solution that enables web3 developers to integrate decentralized storage, and payment across multiple chains
Web3 Decentralized Storage
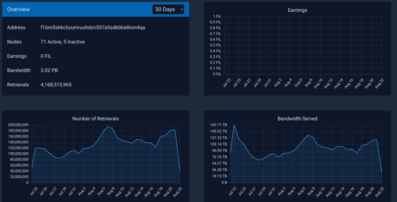
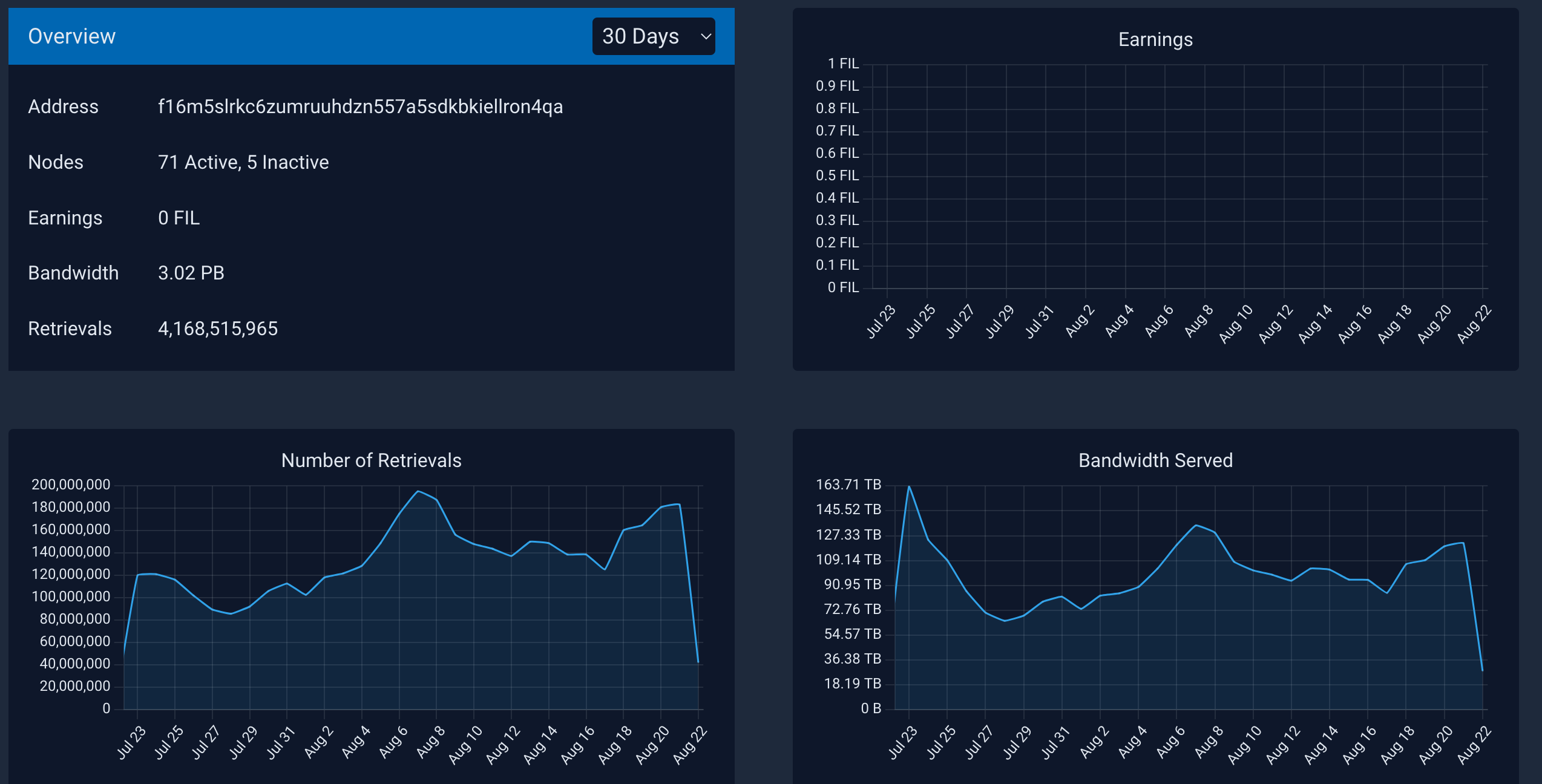
We also implementing Web3 CDN (a content delivery network) to enhance load video more faster and using FS3 to migrate data from AWS S3 to IPFS
User -> L2 Cache (Peer2peer PC) -> L1 cache node (cloudserver cache) -> IPFS network
When the user sends request if L2 cache (near user) has stored cache-> it will immediately retrieve to user, if still not ,continue send request to L1 cache and the last if still not it will get file from IPFS
The second platform is Ichill Dapp, this is A Decentralized online video sharing and social media Dapp , have fully Web3 economy features: like create-to-earn, watch-to-earn, mint NFT IChill Dapp
Beside that user can also Store NFT data and directly mint Dynamics NFT to Ichill-NFT marketplace to buy and sell asset from Ichill Platform You can update metadata of NFT such as Properties, example: upgrade weapon level of character in games
How we built it Technological stack
Decentralized network: Evmos chain, Filecoin, chainlink, IPFS, Cloud: AWS Amplify, S3, Ec2
Language/Framework: Solidity, TypeScript, Reactjs, Vuejs, Nodejs, hardhat, Redis, MySql..
Our solution is architected using a multichain-dApp approach, improves the feel of the web2 environment, and allows merchants and users to register on the platform and create accounts with social app ID (such as Gmail, Web2 auth) or wallet auth (Web3 auth). Providing great UI/UX, with verifiable and transparent data. Integrated On-Chain Proof via Chainlink: Obtain on-chain proof for data stored on Filecoin through multiple chains with ease.
Challenges we ran into Optimize Video Speed That is the big problem when storing large video files on decentralized storage. We are building a Filecoin CDN, which is a Decentralized CDN in Filecoin’s retrieval market to help load video more quickly based on leveraging a global server/pc to store cache.
What we learned Decentralized networking technology based on Filswan IPFS libp2p Filecoin network Web3 Decentralized CDN Deploy Dapp on the Evmos network
What's next for IChill Web3 infra ecosystem: Web3Infra Main feature is to build The fastest community-hosted CDN in the universe. Deliver web3 data at world-class speed and minimal cost. Implement a Filecoin CDN L1-node (using a large data center/server to store cache ) Implement L2-node (Using peer to peer personal computer node to store cache)
Log in or sign up for Devpost to join the conversation.