Inspiration
WaterCheck was born out of a desire to address the growing concern of water scarcity and wastage. We were inspired by the need for a solution that could not only monitor water usage but also proactively detect and prevent wastage. Our goal was to create a system that would empower individuals and water companies to make informed decisions about their water usage, ultimately leading to a more sustainable future.
What it does
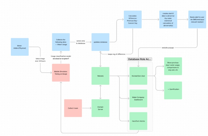
WaterCheck is a comprehensive system that revolutionizes water usage monitoring. It collects data from water meters, calculates the variance in usage between the current and previous day, and uses sophisticated algorithms to detect abnormal usage patterns. When an abnormal pattern is detected, WaterCheck sends alerts to users, prompting them to investigate and take action. Additionally, the system updates a database for further analysis and provides a dashboard for water companies to monitor overall usage trends.
How we built it
We built WaterCheck using a combination of cutting-edge technologies. Amazon EC2 provides the hosting infrastructure, while NextJS, TailwindCSS, Typescript powers the user-friendly website interface. Python is used for the backend logic and Pytorch for the image classification model used in anomaly detection. Amazon RDS and PostGres are used for the database is used for data storage, ensuring that the system is robust and scalable.
Challenges we ran into
One of the main challenges we faced was integrating the various technologies and ensuring that they worked seamlessly together. Optimizing the algorithms for real-time usage monitoring was also a complex task that required careful tuning. Additionally, ensuring the security and privacy of user data was a top priority throughout the development process.
Accomplishments that we're proud of
We are proud to have created a system that has the potential to make a significant impact on water conservation efforts. Our system is not only capable of detecting abnormal water usage patterns with high accuracy but also provides actionable insights to users and water companies. We believe that WaterCheck has the potential to revolutionize the way we monitor and conserve water resources.
What we learned
Through building WaterCheck, we gained valuable experience in working with a variety of technologies and integrating them into a cohesive system. We also learned about the complexities involved in real-time data monitoring and analysis, as well as the importance of user privacy and data security.
What's next for WaterCheck
In the future, we plan to further enhance the capabilities of WaterCheck by adding more advanced features such as predictive analytics for water usage, integration with IoT devices for real-time monitoring, and expanding the dashboard functionality for water companies. We also aim to explore partnerships with water utilities and municipalities to deploy WaterCheck on a larger scale, ultimately helping to create a more sustainable future for all.
Built With
- nextjs
- python
Log in or sign up for Devpost to join the conversation.