Inspiration
Many Girls used to go to night shift and return to home after work but it is unsafe to travel alone at night time and Students who experienced bullying or harassment are nearly 2 times more likely to attempt suicide due to their mental health. Suicide ideation and attempts among adolescents have nearly doubled since 2008. So, I decided make a safety smart watch for girls with automatic pepper spray and many safety features.
What it does
When we stuck in any dangerous situation. Most of us will loose our presence of mind. In that cases WatchX helps. When we get frightened or scared our heart Rate increases. WatchX monitors your pulse rate when it goes beyond 100, WatchX start to spray pepper spray by that you can defend your opponent and escape from the place. More features of WatchX given below.
Features of WatchX:
Pulse Rate: It monitors your pulse rate using PPG (photoplethysmography)
Pepper Spray: I have designed a pepper spray. It’s an automatic pepper spray. While you scared your heart beat increases. So, when your pulse rate goes above 100. Pepper spray starts to spray automatically.
Call: I designed a button in watch which makes an emergency call to your contact.
Emergency Sound: Emergency sound helps you to provide sound which helps people to find you and help to you if you are in danger.
Location: We are having GPS location which helps to find your way when you’re lost.
Weather: You can able to see weather of the city
Low Pulse Rate: If your Pulse Rate goes below 35. An automatic call will goes to ambulance with your current location.
Twitter Feed: You will able to see twitter feed of any account
How we built it
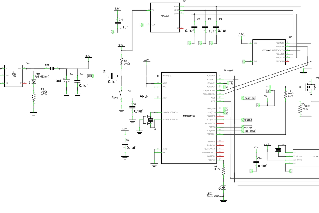
How we can build it:
- Arduino Nano
- DS1302 Real Time Clock Module (Only the DS1302 chip needed)
- TP4056 Battery Charging Module
- ADXL335 Accelerometer Module
- 100K Value SMD Resistor
- 10K Value SMD Resistor
- Pulse Sensor Arduino
- USB to TTL Interface (For programming the ATmega 328P)
- 0.96 inch OLED Display
- 0.96 inch HM-10 Bluetooth Module
- Jumper Wires
- Potentiometer 10K
- Arduino Uno Board
- Arduino MKR1000
- Arduino Mega 2560
- u-blox NEO-6M GPS module
Pulse Rate: PPG sensors are based on the fact that light entering the body will scatter in a predictable manner as the blood flow dynamics change, such as with changes in blood pulse rates (heart rate) or with changes in blood volume (cardiac output).
Digital Signal Processor (DSP) – the DSP captures the light refracted from the user of the device and translates those signals into one’s and zero’s that can be calculated into meaningful heart rate data.
Call: While connecting the Bluetooth to watch. We can make calls.
Emergency Sound: By fixing speakers in watch we can make emergency sound
Location: By using GPS in watch we can locate places.
Pepper Spray: While you scared your heart beat increases. So, when your pulse rate goes above 100. Pepper spray starts to spray automatically.
Challenges we ran into
Designing the circuit is a challenging one. The most difficult challenges I ran into were time management and working solo. It was really challenging to not give up halfway through, but because of the idea I had that I wanted to make happen, I pushed through and managed to submit my project.
Accomplishments that we're proud of
Most of the women’s always put their pepper spray in their purse and if they were caught off guard, they wouldn’t be able to access it. I wanted to have a pepper spray product that was easily accessible and ready for instantaneous use. Even if we wanted to call a person for emergency, we don’t need to take our phone instead we can call using a button in the watch. I was proud that I have made a super safety watch which helps women to improve their mental health by being in a safe environment.
What we learned
Working alone and time management were some of my biggest takeaways from DEED Hacks. As mentioned earlier, the challenges I ran into during this hackathon were also the ones that taught me so much, and I think I learned a lot of lessons that I’ll be taking with me into the next one. Additionally, this was my second time using Figma for a hackathon project, and I got the opportunity to learn a couple new features and create an even better first prototype than the last hackathon project I contributed to.
What's next for WATCH X
Now I have just made a simulation of watch which performs the features of the WatchX. Next, I planned to Build a real model which we can use it in our daily lives.

Log in or sign up for Devpost to join the conversation.