πŸ’‘ Inspiration

Cloud-based AI assistants raise serious privacy concerns - your voice, location, and personal data flow through remote servers. For elderly users, delayed cloud responses during emergencies can be life-threatening.

We asked: What if AI could run entirely on ARM, with maximum optimization, ensuring both privacy and real-time response?

VyloEdge was born from this vision - leveraging ARM's efficient architecture to run multiple ML models, an LLM, and safety features completely offline.


🎯 The Problem We Solve

Problem Impact Our Solution
Miss important sounds Miss doorbell with headphones Audio detection alerts for 7 sound types
Cloud AI requires internet No assistance offline 100% on-device ARM processing
Slow cloud response 500-2000ms latency <50ms with INT8 + CMSIS-NN
Privacy concerns Data sent to servers Zero cloud, all data on device
Can't use phone while busy Need hands to operate Voice + gesture hands-free control
Elderly fall risk Delayed emergency response Real-time fall detection with alerts
Large model sizes High memory, slow loading INT8 quantization (4x smaller)

πŸ’‘ What VyloEdge Does

Features ordered by ARM optimization level (highest first)

🎡 Audio Events Detection (INT8 + CMSIS-NN + Native C++)

Class Use Case
doorbell, alarm, baby_cry Important sound alerts
siren, glass_breaking Emergency awareness
speech, cough Voice/health detection

ARM Target: Arm Cortex-A, INT8 quantized, CMSIS-NN kernels

πŸƒ Activity Recognition (INT8 + CMSIS-NN + Native C++)

Activity Context
walking, walking_upstairs, walking_downstairs Movement tracking
sitting, standing, laying Sedentary detection

ARM Target: Arm Cortex-A, INT8 quantized, CMSIS-NN kernels

🏠 Acoustic Scene Classification (INT8 + CMSIS-NN + Native C++)

Scene AI Behavior
indoor, car, cafe Environment context
street, transit Outdoor/travel mode

ARM Target: Arm Cortex-A, INT8 quantized, CMSIS-NN kernels

πŸ‘‹ Gesture Recognition (INT8 + CMSIS-NN + Native C++)

Gesture Action
wave, updown, tap Voice input, cancel, confirm
snake, thumbs_up, idle Navigation controls

ARM Target: Arm Cortex-A, INT8 quantized, CMSIS-NN kernels

🧠 On-Device LLM (INT8 + XNNPACK)

  • Qwen 2.5 INT8 quantized via MediaPipe LiteRT
  • Uses XNNPACK internally (ARM NEON optimized)
  • Context-aware responses combining all sensor data
  • Streaming responses

ARM Optimization: INT8 quantization, XNNPACK delegate

πŸ‘οΈ Object Detection (XNNPACK + ARM NEON)

  • EfficientDet-Lite0 with XNNPACK ARM delegate
  • ARM NEON SIMD acceleration
  • Real-time camera detection
  • Scene description via LLM

ARM Optimization: XNNPACK delegate with ARM NEON

🎀 Voice Commands (Vosk - Native ARM)

  • Offline speech recognition via Vosk
  • Native ARM build for speech processing
  • Specific commands get spoken response: "what do you hear", "what am I doing", "check my stress"
  • Other queries go to LLM chat

πŸ“š RAG System

  • Document Q&A with local embeddings
  • ObjectBox vector storage
  • PDF/TXT support

🚨 Fall Detection

  • Accelerometer-based pattern detection
  • 30-second emergency countdown
  • "I'm OK" / "Need Help" buttons

πŸ’“ Stress Detection (rPPG)

  • Stress/fatigue estimation from front camera
  • ML Kit face detection for face region
  • Real-time stress level display (Low/Normal/High)

πŸ“Š Performance Benchmarks

INT8 Quantization Impact

β”Œβ”€β”€β”€β”€β”€β”€β”€β”€β”€β”€β”€β”€β”€β”€β”€β”€β”€β”€β”€β”€β”€β”¬β”€β”€β”€β”€β”€β”€β”€β”€β”€β”€β”¬β”€β”€β”€β”€β”€β”€β”€β”€β”€β”€β”€β”¬β”€β”€β”€β”€β”€β”€β”€β”€β”€β”€β”€β”€β”€β”€β”
β”‚ Model               β”‚ Float32  β”‚ INT8      β”‚ Improvement  β”‚
β”œβ”€β”€β”€β”€β”€β”€β”€β”€β”€β”€β”€β”€β”€β”€β”€β”€β”€β”€β”€β”€β”€β”Όβ”€β”€β”€β”€β”€β”€β”€β”€β”€β”€β”Όβ”€β”€β”€β”€β”€β”€β”€β”€β”€β”€β”€β”Όβ”€β”€β”€β”€β”€β”€β”€β”€β”€β”€β”€β”€β”€β”€β”€
β”‚ Audio Events        β”‚ ~2 MB    β”‚ ~500 KB   β”‚ 4x smaller   β”‚
β”‚ Activity            β”‚ ~1.5 MB  β”‚ ~400 KB   β”‚ 3.7x smaller β”‚
β”‚ Acoustic Scene      β”‚ ~2 MB    β”‚ ~500 KB   β”‚ 4x smaller   β”‚
β”‚ Gesture             β”‚ ~1.8 MB  β”‚ ~450 KB   β”‚ 4x smaller   β”‚
β”œβ”€β”€β”€β”€β”€β”€β”€β”€β”€β”€β”€β”€β”€β”€β”€β”€β”€β”€β”€β”€β”€β”Όβ”€β”€β”€β”€β”€β”€β”€β”€β”€β”€β”Όβ”€β”€β”€β”€β”€β”€β”€β”€β”€β”€β”€β”Όβ”€β”€β”€β”€β”€β”€β”€β”€β”€β”€β”€β”€β”€β”€β”€
β”‚ Total               β”‚ ~7.3 MB  β”‚ ~1.85 MB  β”‚ 4x smaller   β”‚
β””β”€β”€β”€β”€β”€β”€β”€β”€β”€β”€β”€β”€β”€β”€β”€β”€β”€β”€β”€β”€β”€β”΄β”€β”€β”€β”€β”€β”€β”€β”€β”€β”€β”΄β”€β”€β”€β”€β”€β”€β”€β”€β”€β”€β”€β”΄β”€β”€β”€β”€β”€β”€β”€β”€β”€β”€β”€β”€β”€β”€β”˜

ARM vs Cloud Comparison

β”Œβ”€β”€β”€β”€β”€β”€β”€β”€β”€β”€β”€β”€β”€β”€β”€β”€β”€β”€β”€β”€β”€β”€β”¬β”€β”€β”€β”€β”€β”€β”€β”€β”€β”€β”€β”¬β”€β”€β”€β”€β”€β”€β”€β”€β”€β”€β”€β”¬β”€β”€β”€β”€β”€β”€β”€β”€β”€β”€β”€β”€β”
β”‚ Metric               β”‚ VyloEdge  β”‚ Cloud AI  β”‚ Advantage  β”‚
β”œβ”€β”€β”€β”€β”€β”€β”€β”€β”€β”€β”€β”€β”€β”€β”€β”€β”€β”€β”€β”€β”€β”€β”Όβ”€β”€β”€β”€β”€β”€β”€β”€β”€β”€β”€β”Όβ”€β”€β”€β”€β”€β”€β”€β”€β”€β”€β”€β”Όβ”€β”€β”€β”€β”€β”€β”€β”€β”€β”€β”€β”€β”€
β”‚ Audio Detection      β”‚ <50ms     β”‚ 500-1000msβ”‚ 10-20x βœ…  β”‚
β”‚ Privacy              β”‚ 100%      β”‚ 0%        β”‚ Full βœ…    β”‚
β”‚ Offline Capable      β”‚ Yes βœ…    β”‚ No ❌     β”‚ Yes βœ…     β”‚
β”‚ Models Running       β”‚ 4+ simul  β”‚ API calls β”‚ Parallel βœ…β”‚
β”‚ Network Required     β”‚ No βœ…     β”‚ Yes ❌    β”‚ Offline βœ… β”‚
β””β”€β”€β”€β”€β”€β”€β”€β”€β”€β”€β”€β”€β”€β”€β”€β”€β”€β”€β”€β”€β”€β”€β”΄β”€β”€β”€β”€β”€β”€β”€β”€β”€β”€β”€β”΄β”€β”€β”€β”€β”€β”€β”€β”€β”€β”€β”€β”΄β”€β”€β”€β”€β”€β”€β”€β”€β”€β”€β”€β”€β”˜

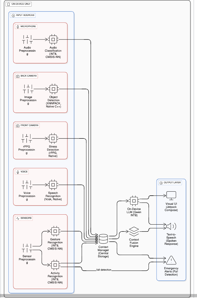
πŸ—οΈ How We Built It

ARM Optimization Architecture

β”Œβ”€β”€β”€β”€β”€β”€β”€β”€β”€β”€β”€β”€β”€β”€β”€β”€β”€β”€β”€β”€β”€β”€β”€β”€β”€β”€β”€β”€β”€β”€β”€β”€β”€β”€β”€β”€β”€β”€β”€β”€β”€β”€β”€β”€β”€β”€β”€β”€β”€β”€β”€β”€β”€β”€β”€β”€β”€β”€β”€β”€β”€β”
β”‚                    VyloEdge Architecture                    β”‚
β”œβ”€β”€β”€β”€β”€β”€β”€β”€β”€β”€β”€β”€β”€β”€β”€β”€β”€β”€β”€β”€β”€β”€β”€β”€β”€β”€β”€β”€β”€β”€β”€β”€β”€β”€β”€β”€β”€β”€β”€β”€β”€β”€β”€β”€β”€β”€β”€β”€β”€β”€β”€β”€β”€β”€β”€β”€β”€β”€β”€β”€β”€β”€
β”‚  INPUTS:                                                    β”‚
β”‚  β”Œβ”€β”€β”€β”€β”€β”€β”€β”€β” β”Œβ”€β”€β”€β”€β”€β”€β”€β”€β” β”Œβ”€β”€β”€β”€β”€β”€β”€β”€β” β”Œβ”€β”€β”€β”€β”€β”€β”€β”€β” β”Œβ”€β”€β”€β”€β”€β”€β”€β”€β”    β”‚
β”‚  β”‚  Mic   β”‚ β”‚ Camera β”‚ β”‚Sensors β”‚ β”‚ Voice  β”‚ β”‚ Front  β”‚    β”‚
β”‚  β””β”€β”€β”€β”¬β”€β”€β”€β”€β”˜ β””β”€β”€β”€β”¬β”€β”€β”€β”€β”˜ β””β”€β”€β”€β”¬β”€β”€β”€β”€β”˜ β””β”€β”€β”€β”¬β”€β”€β”€β”€β”˜ β”‚ Camera β”‚    β”‚
β”‚      β”‚          β”‚          β”‚          β”‚      β””β”€β”€β”€β”¬β”€β”€β”€β”€β”˜    β”‚
β”‚      β–Ό          β–Ό          β–Ό          β–Ό          β–Ό         β”‚
β”‚  ML MODELS (ARM Optimized):                                 β”‚
β”‚  β”Œβ”€β”€β”€β”€β”€β”€β”€β”€β” β”Œβ”€β”€β”€β”€β”€β”€β”€β”€β” β”Œβ”€β”€β”€β”€β”€β”€β”€β”€β” β”Œβ”€β”€β”€β”€β”€β”€β”€β”€β” β”Œβ”€β”€β”€β”€β”€β”€β”€β”€β”    β”‚
β”‚  β”‚ Audio  β”‚ β”‚ Object β”‚ β”‚Activityβ”‚ β”‚ Vosk   β”‚ β”‚ Stress β”‚    β”‚
β”‚  β”‚ INT8   β”‚ β”‚XNNPACK β”‚ β”‚ INT8   β”‚ β”‚ Native β”‚ β”‚ rPPG   β”‚    β”‚
β”‚  β””β”€β”€β”€β”¬β”€β”€β”€β”€β”˜ β””β”€β”€β”€β”¬β”€β”€β”€β”€β”˜ β””β”€β”€β”€β”¬β”€β”€β”€β”€β”˜ β””β”€β”€β”€β”¬β”€β”€β”€β”€β”˜ β””β”€β”€β”€β”¬β”€β”€β”€β”€β”˜    β”‚
β”‚      β”‚          β”‚          β”‚          β”‚          β”‚         β”‚
β”‚      β””β”€β”€β”€β”€β”€β”€β”€β”€β”€β”€β”΄β”€β”€β”€β”€β”€β”€β”€β”€β”€β”€β”΄β”€β”€β”€β”€β”€β”€β”€β”€β”€β”€β”΄β”€β”€β”€β”€β”€β”€β”€β”€β”€β”€β”΄β”€β”€β”€β”€β”€β”€β”€β”€β”€β”˜β”‚
β”‚                              β–Ό                              β”‚
β”‚              β”Œβ”€β”€β”€β”€β”€β”€β”€β”€β”€β”€β”€β”€β”€β”€β”€β”€β”€β”€β”€β”€β”€β”€β”€β”€β”€β”€β”€β”€β”€β”€β”€β”€β”€β”€β”€β”€β”€β”        β”‚
β”‚              β”‚         Context Manager             β”‚        β”‚
β”‚              β”‚  (stores: sounds, objects, activity,β”‚        β”‚
β”‚              β”‚   scene, stress, visible objects)   β”‚        β”‚
β”‚              β””β”€β”€β”€β”€β”€β”€β”€β”€β”€β”€β”€β”€β”€β”€β”¬β”€β”€β”€β”€β”€β”€β”€β”€β”€β”¬β”€β”€β”€β”€β”€β”€β”€β”€β”€β”€β”€β”€β”˜        β”‚
β”‚                            β”‚         β”‚                      β”‚
β”‚          β”Œβ”€β”€β”€β”€β”€β”€β”€β”€β”€β”€β”€β”€β”€β”€β”€β”€β”˜         └───────────────┐       β”‚
β”‚          β–Ό                                          β–Ό       β”‚
β”‚  β”Œβ”€β”€β”€β”€β”€β”€β”€β”€β”€β”€β”€β”€β”€β”€β”€β”€β”                     β”Œβ”€β”€β”€β”€β”€β”€β”€β”€β”€β”€β”€β”€β”€β”€β”€β”€β”  β”‚
β”‚  β”‚ On-Device LLM  β”‚                     β”‚ Context Fusion β”‚  β”‚
β”‚  β”‚ (Qwen INT8)    β”‚                     β”‚    Engine      β”‚  β”‚
β”‚  β”‚ buildPrompt()  β”‚                     β”‚ (voice cmds)   β”‚  β”‚
β”‚  β””β”€β”€β”€β”€β”€β”€β”€β”€β”¬β”€β”€β”€β”€β”€β”€β”€β”˜                     β””β”€β”€β”€β”€β”€β”€β”€β”€β”¬β”€β”€β”€β”€β”€β”€β”€β”˜  β”‚
β”‚          β”‚                                      β”‚         β”‚
β”‚          β–Ό                                      β–Ό         β”‚
β”‚  β”Œβ”€β”€β”€β”€β”€β”€β”€β”€β” β”Œβ”€β”€β”€β”€β”€β”€β”€β”€β” β”Œβ”€β”€β”€β”€β”€β”€β”€β”€β” β”Œβ”€β”€β”€β”€β”€β”€β”€β”€β”€β”€β”€β”€β”€β”€β”€β”€β”€β”    β”‚
β”‚  β”‚  TTS   β”‚ β”‚   UI   β”‚ β”‚ Alerts β”‚ β”‚ Voice Command   β”‚    β”‚
β”‚  β”‚        β”‚ β”‚        β”‚ β”‚        β”‚ β”‚ Spoken Response β”‚    β”‚
β”‚  β””β”€β”€β”€β”€β”€β”€β”€β”€β”˜ β””β”€β”€β”€β”€β”€β”€β”€β”€β”˜ β””β”€β”€β”€β”€β”€β”€β”€β”€β”˜ β””β”€β”€β”€β”€β”€β”€β”€β”€β”€β”€β”€β”€β”€β”€β”€β”€β”€β”˜    β”‚
β”œβ”€β”€β”€β”€β”€β”€β”€β”€β”€β”€β”€β”€β”€β”€β”€β”€β”€β”€β”€β”€β”€β”€β”€β”€β”€β”€β”€β”€β”€β”€β”€β”€β”€β”€β”€β”€β”€β”€β”€β”€β”€β”€β”€β”€β”€β”€β”€β”€β”€β”€β”€β”€β”€β”€β”€β”€β”€β”€β”€β”€β”€β”€
β”‚  ARM: INT8 | CMSIS-NN | XNNPACK | Native C++ | ARM NEON    β”‚
β””β”€β”€β”€β”€β”€β”€β”€β”€β”€β”€β”€β”€β”€β”€β”€β”€β”€β”€β”€β”€β”€β”€β”€β”€β”€β”€β”€β”€β”€β”€β”€β”€β”€β”€β”€β”€β”€β”€β”€β”€β”€β”€β”€β”€β”€β”€β”€β”€β”€β”€β”€β”€β”€β”€β”€β”€β”€β”€β”€β”€β”€β”˜

Data Flow (verified from code):

  • ML Models β†’ ContextManager (stores all sensor data)
  • ContextManager β†’ LLM (buildPrompt() reads directly)
  • ContextManager β†’ ContextFusionEngine β†’ VoiceCommandHandler (spoken responses)

Technology Stack

Layer Technology ARM Optimization
ML Models INT8 CNNs CMSIS-NN kernels
Native Code C++ with JNI Direct ARM instructions
Vision MediaPipe XNNPACK (ARM NEON)
LLM MediaPipe LLM INT8 quantized
Speech Vosk Native ARM build
UI Jetpack Compose Hardware acceleration

🚧 Challenges We Ran Into

Challenge 1: Multiple Concurrent Models

Problem: Running 3+ ML models + LLM simultaneously Solution:

  • Separate thread pools for each model type
  • INT8 quantization reduces memory footprint
  • Lazy initialization - models load on demand

Challenge 2: Camera Conflicts

Problem: Stress detection (front) vs object detection (back) Solution:

  • Explicit camera unbinding before switching
  • pendingCameraType state management
  • 500ms delay for reliable switching

Challenge 3: Real-time Audio Processing

Problem: Continuous audio classification without UI blocking Solution:

  • Background audio capture manager
  • Ring buffer for audio samples
  • Callback-based classification results

πŸ† Accomplishments We're Proud Of

βœ… Core Deliverables

Feature Status ARM Optimization
4 INT8 ML Models βœ… Integrated CMSIS-NN + Native C++
On-Device LLM βœ… Working INT8 quantized
Object Detection βœ… Real-time XNNPACK (ARM NEON)
Fall Detection βœ… Tested On-device accelerometer
Stress Detection βœ… Working ML Kit + Signal Processing
Voice Commands βœ… Hands-free Vosk offline
Performance Dashboard βœ… Live metrics Real-time latencies

πŸ† Why VyloEdge Stands Out

  1. Multiple ARM-Optimized Models - 4 INT8 models running concurrently
  2. Real Safety Features - Fall detection could save lives
  3. Complete Offline - Works in airplane mode
  4. Full ARM Stack - INT8 + CMSIS-NN + XNNPACK + Native C++

πŸ“š What We Learned

Technical Insights

  • CMSIS-NN kernels provide excellent ARM NEON optimization
  • INT8 quantization: 4x smaller with <2% accuracy loss
  • MediaPipe XNNPACK automatically uses ARM NEON
  • Combining multiple ML models requires careful resource management
  • Native C++/JNI provides direct ARM instruction access

Model Training

All 4 models trained with Edge Impulse Studio, compiled for Arm Cortex-A and exported with INT8 quantization for optimal ARM performance.


πŸš€ What's Next

  • Add scene narration feature (code ready)
  • Publish to Google Play Store
  • Additional ML models (emotion, sign language)
  • Multi-language support

Built With

  • android-studio
  • arm-neon
  • cmsis-nn
  • cpp
  • edge-impulse
  • jetpack-compose
  • kotlin
  • mediapipe
  • ml-kit
  • tensorflow-lite
  • vosk
Share this project:

Updates